返回
展会资讯
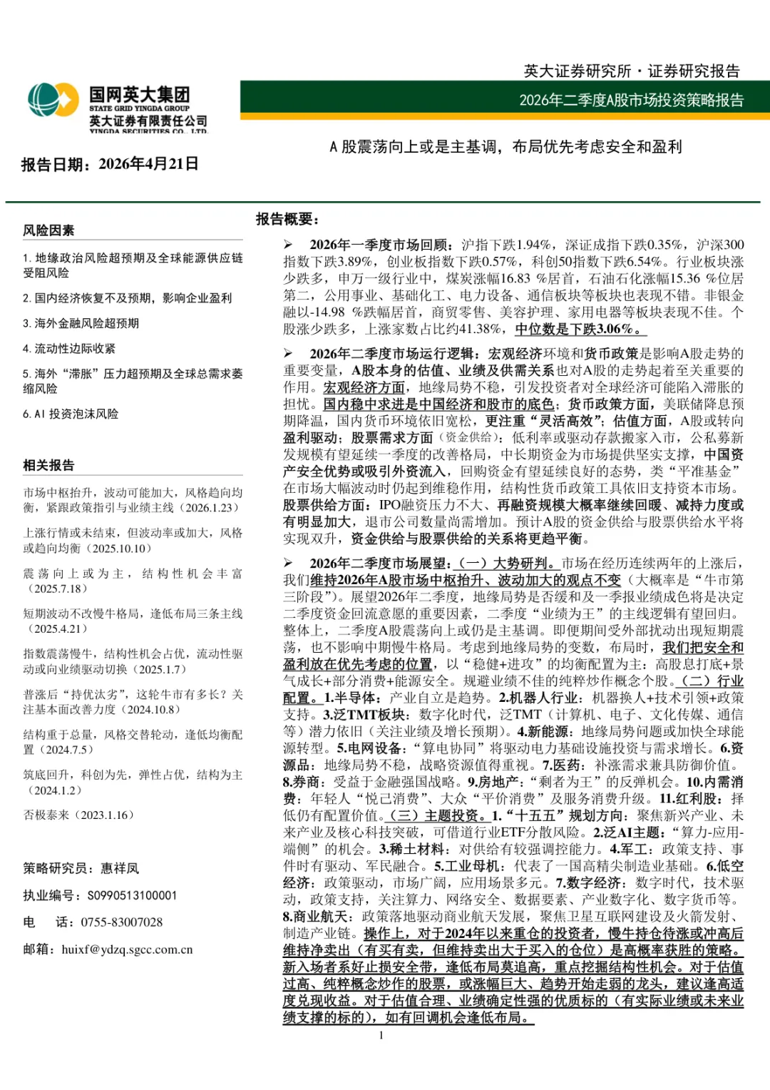
2026年二季度A股市场投资策略报告:A股震荡向上或是主基调,布局优先考虑安全和盈利
2026-04-25 00:11
2026年二季度A股市场投资策略报告:A股震荡向上或是主基调,布局优先考虑安全和盈利
佳
打赏
发表评论
0评