
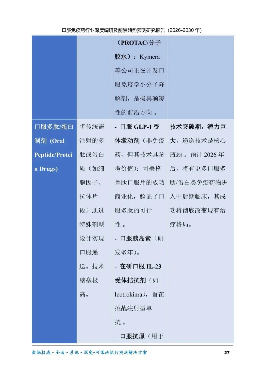
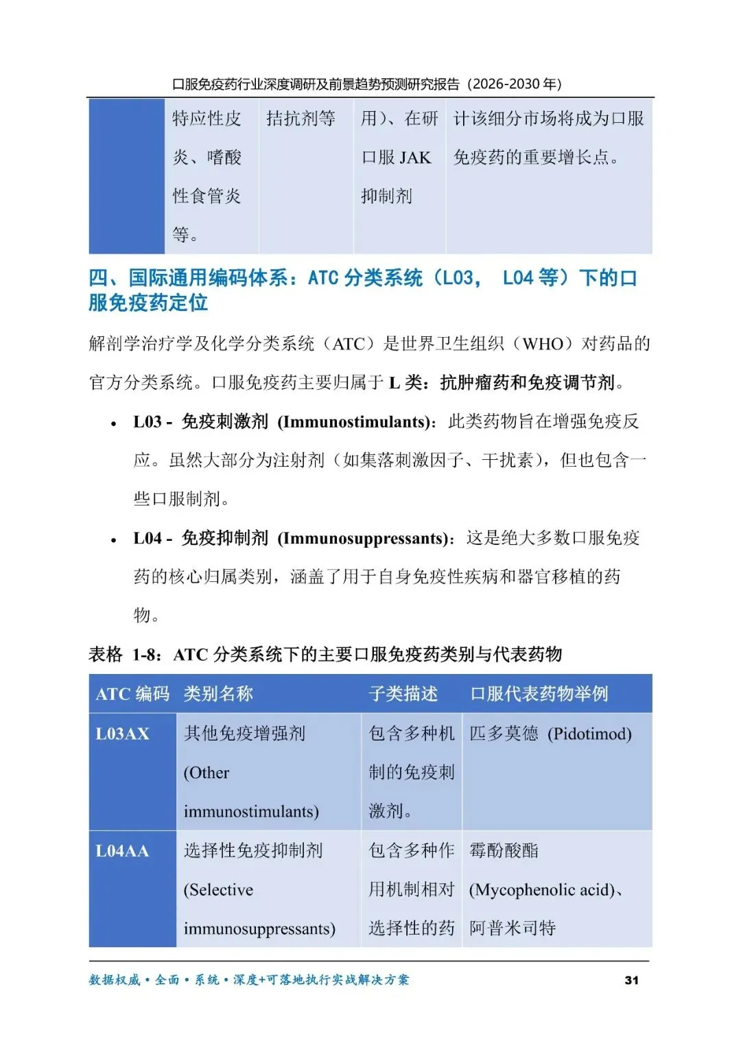
✅ 全链条医药服务对接:
会议定制:全国新药研发及项目交易大会参展宣传、论坛定制、企业宣讲、项目路演、参访企业/园区;
核心业务:药品注册、研发、生产、销售全流程咨询;
交易合作:药品批文买卖、医药企业并购、创新项目买卖、BD业务对接;
出海与融资:医药出海合作、创新药械投融资咨询;
上万份医药行业决策报告助力企业战略定制。
以上项目合作和获取完整版研报,请联系马老师18511418800






































获取完整研报、企业宣传、项目并购、会议定制、投融资需求,请联系马老师18511418800,也欢迎扫码进群与行业大咖交流!

马老师
+V:wenyaoshi2025
电话:18511418800
闻药事,聚焦医药行业的优质订阅号。专为医药行业同仁打造,提供前沿医药洞察与发展趋势分析,实时更新医药大会活动资讯。此外,还聚焦创新药械项目路演,助力创新成果转化落地;组织国际出海商务考察活动,开拓全球视野;搭建药品批文买卖、股权融资并购等交易平台,推动资源优化整合 ,促进产业协同发展。


