
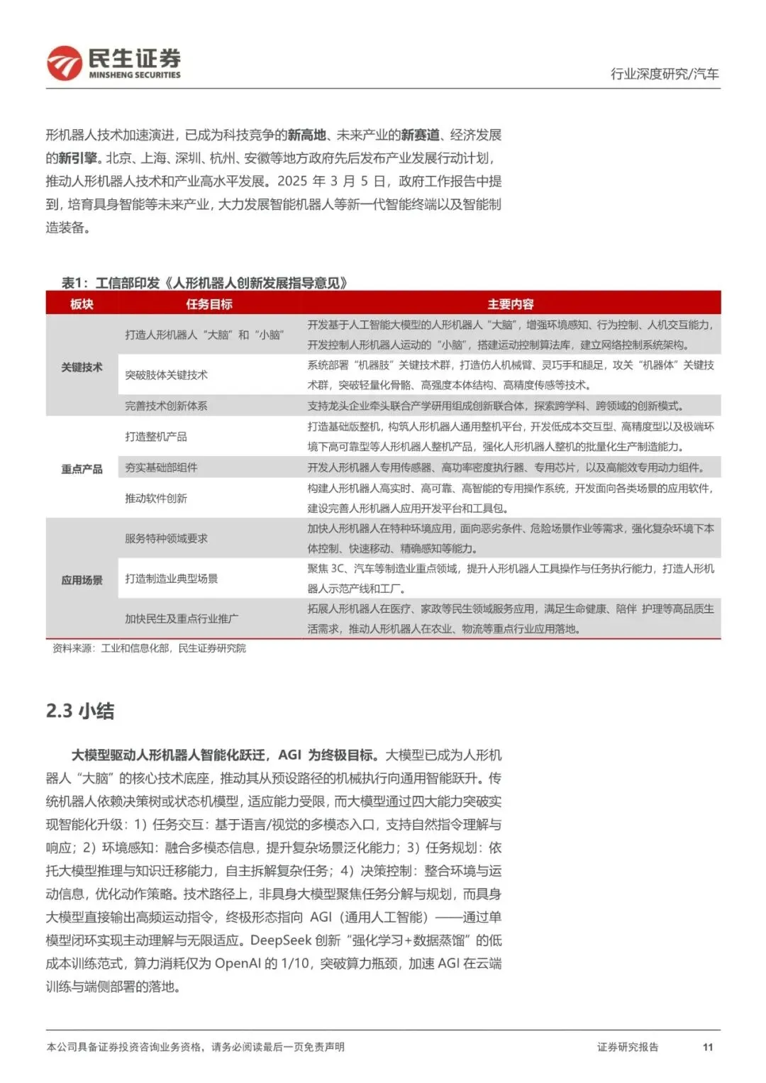
人形机器人板块正从主题投资迈向成长投资,2025年有望成为全球量产元年。技术端,大模型突破通用性瓶颈,DeepSeek低成本训练范式加速AGI落地;产业端,特斯拉、英伟达、华为等科技巨头密集布局;政策端,政府工作报告明确,培育具身智能等未来产业,大力发展智能机器人。我们预计,2025年全球出货量将达万台级别,2027年特斯拉目标产能突破百万台,产业链长期成长空间打开。
以下为报告节选:


















......
为您节省90%的搜报告时间。欢迎加入【人形机器人星球】分享会,这里是您获取前沿洞察的直达通道,加入即可下载全部报告。在这里,您可以获得:• 海量精品报告:大量中外文人形机器人专题报告优先分享。• 即时更新:最新动态与报告第一时间推送,永不错过风口。• 完整资料库:入群即解锁过往全部精华报告合集,一站式下载。
拒绝零散信息,拥抱系统认知。立即扫码,下载您的第一份行业洞察!
《人形机器人星球》加入请微信扫描以下二维码
↓↓↓

如果你觉得本期分享的行业报告资料有帮助,欢迎把文章分享给身边更多的朋友~~~
温馨提示:有任何问题可咨询相关工作人员,微信号:xing_chen2019

长按上方二维码一键添加小编