获取更多行业报告?、白皮书?、投资报告?、市场洞察?、趋势报告?、蓝皮书?,请添加小编微信号LceyDreamy
2026 年全国两会,李强总理在政府工作报告中首次提出“培育‘中国服务’品牌”,至此,距离 2010 年中国旅游协会首倡“中国服务”理念已整整十六年。
经历了 40 余年的长足发展,作为“中国服务”的首位产业,旅游业已经从“旅游事业”、“旅游产业”进化为以“支柱产业、民生产业、幸福产业”为特征的“旅游强国”建设时代,旅游业的综合价值在 “促消费”和“促就业”两个方面尤其承担着特殊的使命。
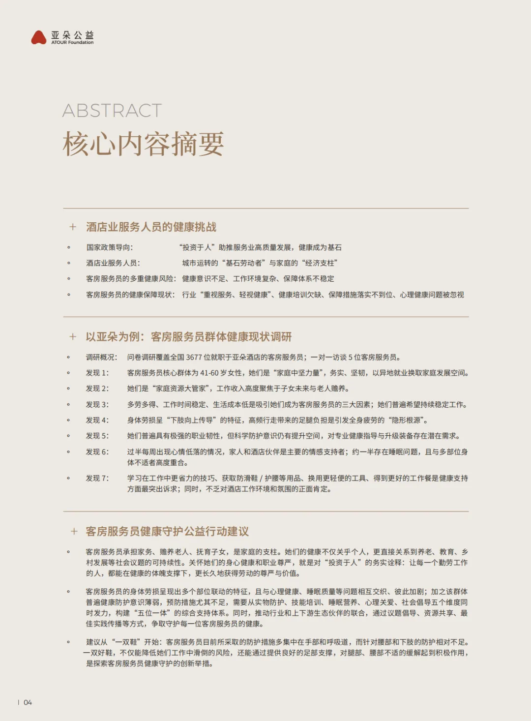
亚朵的《酒店客房服务员健康现状调研报告》,让我们感受到一种特殊的“温情”。作为服务业最不容易被人“看见”的岗位之一,“客房服务员”得到真诚的关心和“凝视”。
我们“看见”了:“客房服务员”对“稳定”的渴望。这些服务员也是为人父母,也是为人子女,一份稳定的工作背后牵系着上百万个家庭的“养家糊口”。
我们“看见”了:“客房服务员”对“健康”的隐忧。88% 的受访客房服务员在工作后感到身体疲劳或不适,而大多数服务员选择“硬扛”。
我们“看见”了:“客房服务员”对“情绪”的困扰。51% 的受访者近一个月内存在心情低落情况,她们也需要“被倾听”和获得精神上的“安抚”。
我们更“看见”了:亚朵对“客房服务员”的真诚体恤。报告倡导:要从实物防护、技能培训、睡眠营养、心理关爱、社会倡导五个维度同时发力,构建“五位一体”的综合支持体系,同时提出了“一双鞋”计划——就如同亚朵用“一个枕头”去关心住客的睡眠,“一双鞋”也代表了企业对一线服务者实实在在的关心和行动。
报告中的两段话深深打动了我:“关怀她们的身心健康和职业尊严,就是对‘投资于人’的务实诠释:让每一个勤劳工作的人,都能在健康的体魄支撑下,更长久地获得劳动的尊严与价值。”“让客房服务员这一‘隐形劳动者’群体从幕后走向台前,让她们的健康需求、劳动价值、职业尊严被社会看见、认可和尊重,营造酒店内外尊重和认同劳动价值的氛围和文化。”
我相信:服务业的振兴,首要的工作是“让服务有价值,让服务者有尊严”。我也相信:在服务业诞生的伟大企业,不仅仅是效率的胜利,更是“以人为本”的价值观的胜利。真正的“中国服务”,应是人和人之间善意的传递;真正的幸福产业,应是让“幸福的人”去为更多的人创造幸福。
点击“阅读原文”可下载完整版PPT!!
报告全文如下























点击“阅读原文”可下载完整版PPT!!

3700个区块链项目白皮书
百位行业大咖!千人交流群!
扫描下方二维码,添加群主WeChat!


