展会资讯
行业资讯丨中国银行业理财市场季度报告(2026年一季度)
2026-04-23 09:53
行业资讯丨中国银行业理财市场季度报告(2026年一季度)

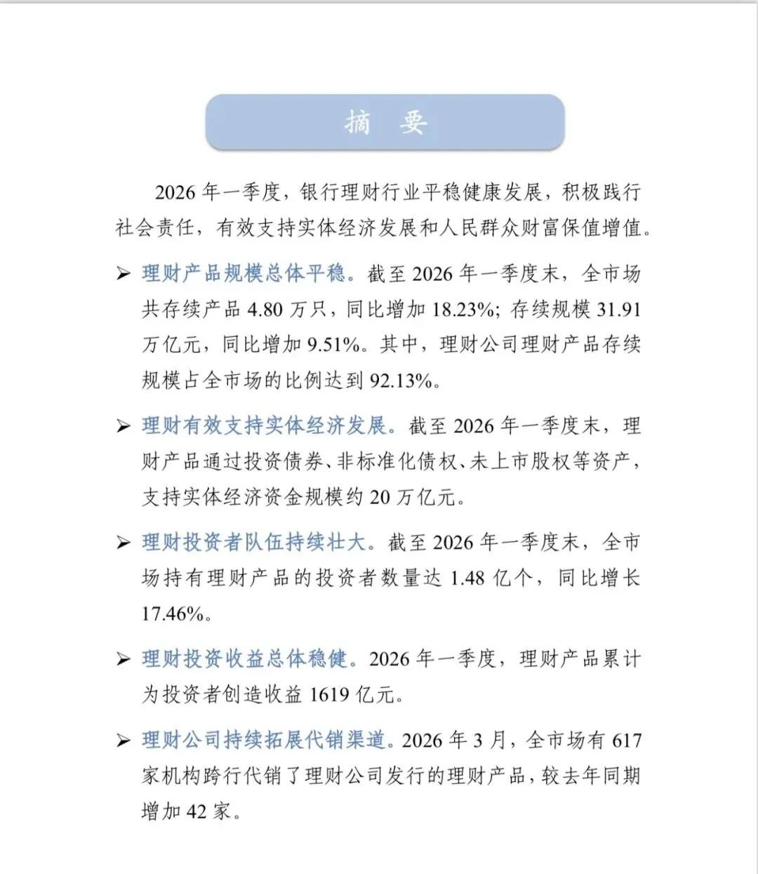
银行业理财登记托管中心发布《中国银行业理财市场季度报告(2026季度)》,对2026季度银行业理财市场情况进行统计分析。

内容来源 | 中国理财网
深圳市财富管理协会于2024年6月27日成立,是根据《关于加快建设深圳国际财富管理中心的意见》成立的跨行业的专业服务协会,业务主管单位是中共深圳市委金融委员会办公室,登记管理机关是深圳市民政局,由招银理财、东方富海、平安理财、建信理财、博时基金、南方基金、中信证券、国信证券 8 家单位共同发起,汇聚了银行理财、银行、保险资管、保险、证券、证券资管、信托、期货、公募基金、创投基金、私募证券基金、第三方销售公司、法税机构和个人、高校科研机构、非营利组织和媒体等多种类型的会员机构。
发表评论
0评