
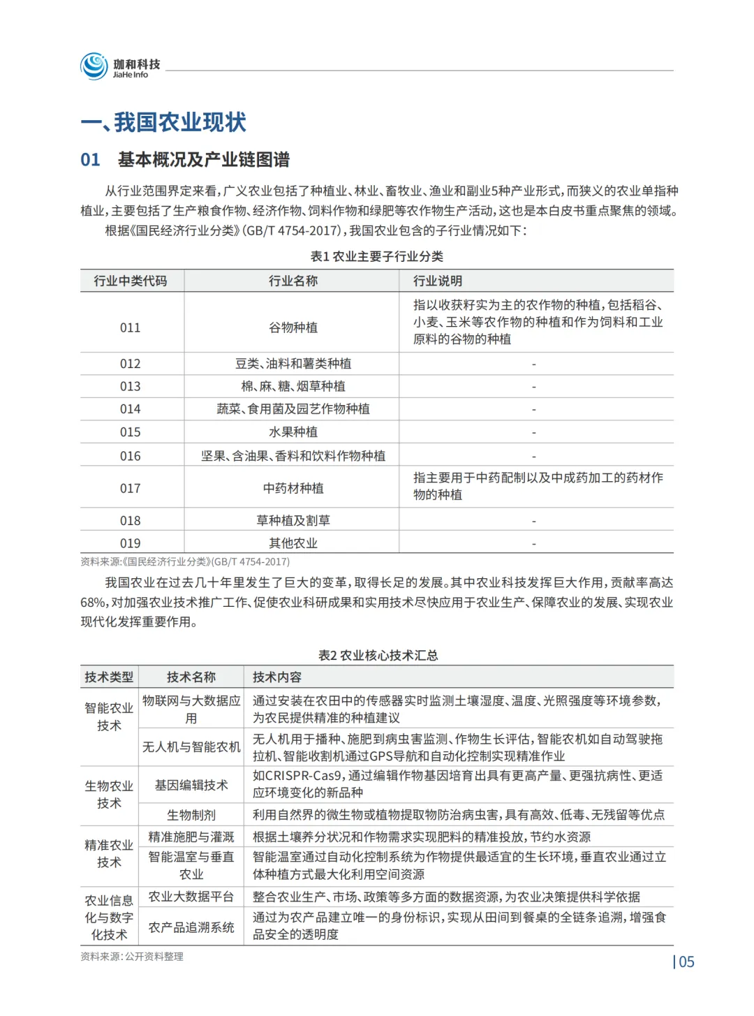
2025年中央一号文件首次将"发展农业新质生产力"写入顶层设计,明确到2030年农业科技进步贡献率突破更高比例。几乎同一时间,《全国智慧农业行动计划(2024—2028年)》全面部署农业生产信息化率目标。在此背景下,一批深耕遥感与农业大数据的技术公司正将"天空地"一体化监测从概念推向规模化落地——农业4.0不是一个遥远的图景,而是正在田间地头发生的事实。
本文结合珈和科技等行业实践案例,梳理农业4.0从概念到现实的核心脉络,聚焦三个关键转变,并深入解析遥感等新一代信息技术如何在具体场景中发挥作用。
一、农业4.0的三个核心转变
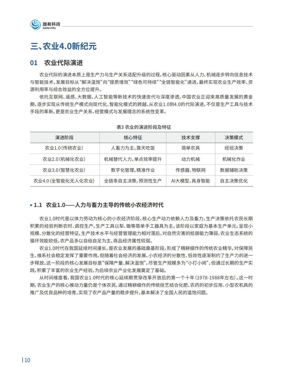
白皮书系统梳理了农业从1.0到4.0的演进路径。相比此前三个代际,农业4.0的核心突破不在于单点技术的叠加,而在于三个结构性转变同时发生。
转变一:从单点应用到全链条闭环
传统农业数字化的典型特征是"碎片化"——物联网监测、自动灌溉、无人机植保各自独立,数据无法互通,形成大量"数据孤岛"。农业4.0的标志性进展,正是将这些孤立系统整合为覆盖"感知—分析—决策—执行—反馈—优化"的全链条智能化闭环。
珈和科技在河南新乡15万亩农田的实践印证了这一点。其"天空地人"一体化监管体系通过四层技术融合构建闭环:卫星遥感与低空无人机负责全域数据采集,边缘层部署轻量化模型实时预处理,DeepSeek大模型基座融合160+自研算法进行病虫害预测,最终由农事报告自动推送与农机智能调度系统完成闭环。该应用将生产成本降低20%。
转变二:从经验判断到算法驱动
农业生产长期依赖农民的经验积累,主观性强、可复制性差、预测精度低。算法驱动的核心价值,在于将决策从"定性判断"推向"定量分析",从"事后应对"转向"事前预警"。
湖南怀化钙美橙产区的案例具有代表性。珈和AI虫情测报一体机V7.0集成遥感卫星、无人机及地面传感数据等多维信息,在柑橘潜叶蛾尚未大面积爆发时,系统通过图像识别捕捉到幼虫形态,立即触发多端预警并同步生成虫害热力图与防治建议——整个过程无需人工介入判断,提前7天完成预警。这一案例印证:算法驱动正在将病虫害防控从"被动救灾"彻底转变为"主动干预"。
转变三:从资源消耗到精准调控
传统农业的资源利用方式粗放,化肥农药过量使用、水资源浪费等问题长期存在。精准调控的核心逻辑是:基于实时感知数据,精确控制资源投放的时间、位置与剂量,实现"资源增效"与"减排固碳"的双重目标。
具体来看,珈和虫情测报一体机通过"天空地人机"一体化监管体系立体感知田间:卫星遥感提供宏观长势,低空无人机补充高光谱细节,田间土壤湿度传感器、气象站、智能虫情测报灯则构成分钟级响应的地面网络——全域态势一图总览,病虫害发生分布实时可视化。这套体系的价值不在于某一单点技术,而在于多源数据的实时融合与联动决策。
二、技术底座:遥感、算法与数据闭环
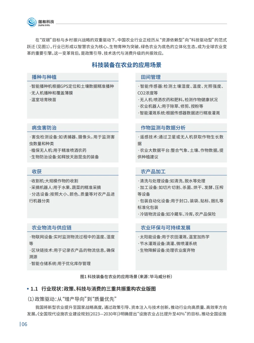
农业4.0的技术支撑并非单点突破,而是空间信息技术、物联网、农业大数据、云计算与人工智能的协同整合。五大技术底座中,遥感与AI的深度融合是当前最具突破性的方向。
空间信息技术:感知层的核心支柱
空间信息技术(SIT)以GNSS、GIS和遥感(RS)为三大支柱,构建了覆盖"天(卫星)-空(无人机)-地(地面传感器)"的多层次农业信息感知网络。
在感知精度上,当前民用遥感卫星在轨超过百颗,高分系列已达亚米级分辨率;农业无人机保有量超过20万架,年作业面积近20亿亩次;两者叠加,使区域尺度的作物监测时间间隔压缩至5—10天,关键生育期可加密至1—2天。
人工智能:让数据产生决策价值
白皮书提炼出AI在农业4.0中的三大核心能力:自适应学习——模型从持续数据流中自主优化,动态适应气候变化与虫害爆发场景;分布式表示——通过高维向量空间捕捉作物、土壤、气象之间的深层关联,提升跨场景泛化能力;多模态融合——整合遥感影像、地面传感器、气象数据等多源信息,弥补单一数据来源的盲区。
这三种能力的叠加,使得AI在农业生产监测中逐步承担起"农业大脑"的角色——不是辅助参考,而是直接输出判断与建议。
数据闭环:从感知到执行的完整链路
珈和科技构建的农业大数据平台体现了这一闭环逻辑:传感器与遥感影像实时采集数据,数据进入云平台进行分析建模,输出结果直接驱动智能灌溉、无人机植保等执行终端,执行效果再反馈至数据系统持续优化。这条闭环链路,是农业4.0区别于此前信息化尝试的根本标志。
三、典型场景:从田间到餐桌的全链覆盖
白皮书梳理了大量落地案例,涵盖智慧植保、智慧农场、高标准农田、农业保险、农情监测、数字乡村等13个场景。以下三个案例最具代表性,分别对应农业4.0的核心价值——降本、避险、提质。
场景一:病虫害预警——从"救火"到"防火"
张家口农业病虫害智能监测预警项目覆盖19个区县,布设190套物联网虫情监测站,实现了市级农情监测平台7×24小时不间断运行与数据实时回传。AI识别准确率超过90%,预测准确率较传统手段提升30%以上,可提前7天研判病虫害发生趋势。
这一模式的核心价值不在于"发现虫害",而在于将防治决策从被动响应升级为主动干预。项目预计可将主要作物产量损失降低15%—20%,每亩农药成本减少50—80元。
场景二:农业保险勘灾——用遥感替代人工作业
山东德州冬小麦冻灾事件中,珈和科技依托多源多时相卫星遥感,在2天时间内完成临邑县与平原县核心监测区域的全覆盖,完成灾情评估并输出完整成果——这在传统人工勘灾模式下是不可想象的。更直接的数据是:该项目为平安产险山东分公司节省了90%以上的人工勘灾成本。
这个案例回答了一个关键问题:遥感技术在农业领域的商业价值如何量化?答案是:直接替代高成本、低效率的人工环节,并大幅提升定损精度。
场景三:高标准农田——"一张图"管住85万亩良田
河南省西平县自2011年以来累计投入11.3亿元,建成高标准农田85.86万亩,占全县耕地总面积的52.3%。珈和科技为其构建的"高标准农田时空平台",实现了玉米与冬小麦长势、苗情、分布、成熟度、产量的全面遥感监测,并入选河南省高标准农田建设典型案例,获央视《新闻联播》报道。
这一案例的特殊之处在于其规模化——不是百亩级的试验田,而是85万亩的县域全覆盖。其可复制价值在于:当监测体系足够成熟,数字平台可以直接承接政府监管、政策补贴核查、农业统计等多项职能,显著降低管理成本。
四、趋势展望:具身智能与农业劳动力缺口
农业4.0的未来方向,白皮书重点提及了具身智能——将AI模型嵌入农机实体,实现机器"眼-脑-手-脚"协同的类生物智能。
这背后有一个不容忽视的现实背景:农业劳动力正在快速萎缩。全球农业劳动力占比已从1991年的44%骤降至2021年的26%,中国农业劳动力年均减少约1300万,从业人员平均年龄已达53.3岁。到2050年,全球粮食产量需提升60%才能满足93亿人口需求,而传统农业模式已无法填补这一缺口。
具身智能农机的核心逻辑,是让机器具备自主环境认知与自适应作业能力——不只是执行预设程序,而是根据田间实时情况调整行为。这一技术的成熟,将是农业4.0从"辅助决策"迈向"自主执行"的关键一跃。
结语
农业4.0的本质,不是把新技术简单叠加到传统农业上,而是用数据驱动的闭环逻辑,重构从种到收的全部环节。遥感是感知层的基础设施,AI是决策层的核心引擎,而两者的深度融合与规模化落地,才是这场变革真正的分水岭。
对农业从业者而言,这意味着生产管理从"靠经验"转向"靠数据";对农业保险、政府监管、农资服务等上下游环节而言,这意味着整个农业服务链条的效率重塑。农业4.0不是一个完成时,它正处在大规模复制的临界点上。
本文基于珈和科技《农业4.0:智慧农业领航之路——行业趋势白皮书》撰写,更多详细内容请查阅原文。
以下是内容节选↓↓↓ 文末点击链接免费下载pdf,扫二维码加入交流群




















长三角人工智能联盟简介