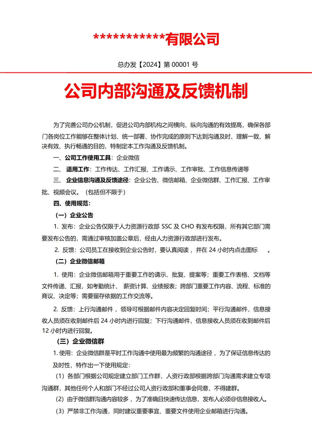
获取方式见文末。文件夹位置:行政管理板块—020 沟通汇报机制
01 资料列表
《沟通汇报机制》资料包内含10份工作汇报与会议汇报制度,4份工作汇报技巧PPT,内部沟通管理办法等资料,共计20份文件。

02 部分资料展示
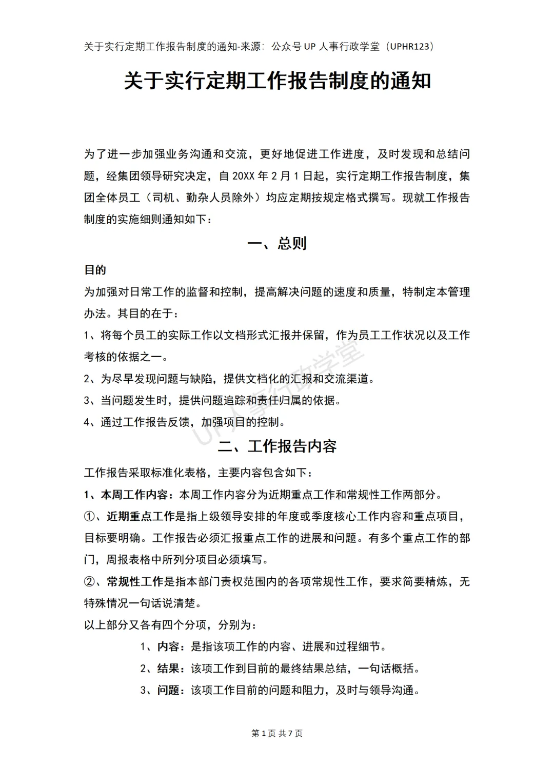
▼ 关于实行定期工作报告制度.doc


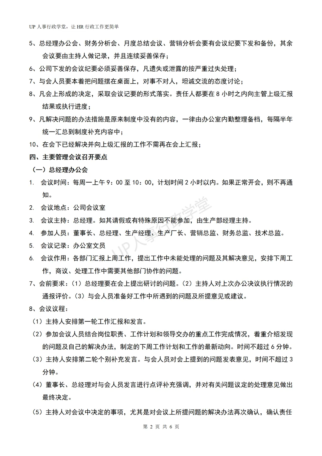
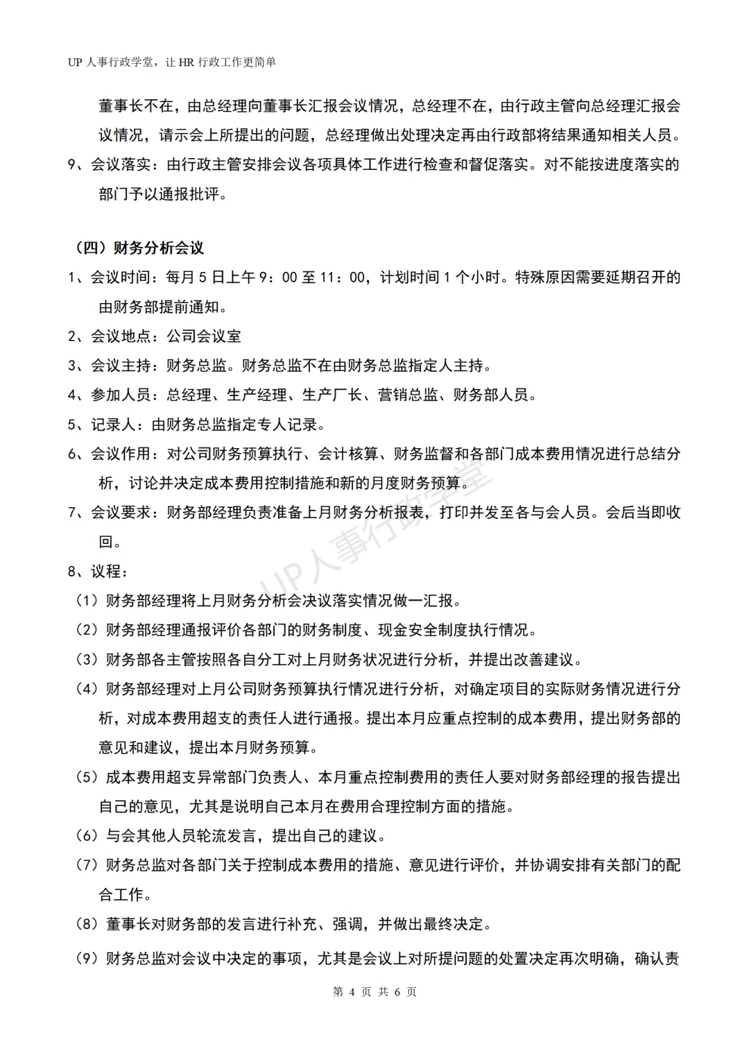
▼ 工作会议汇报制度.doc




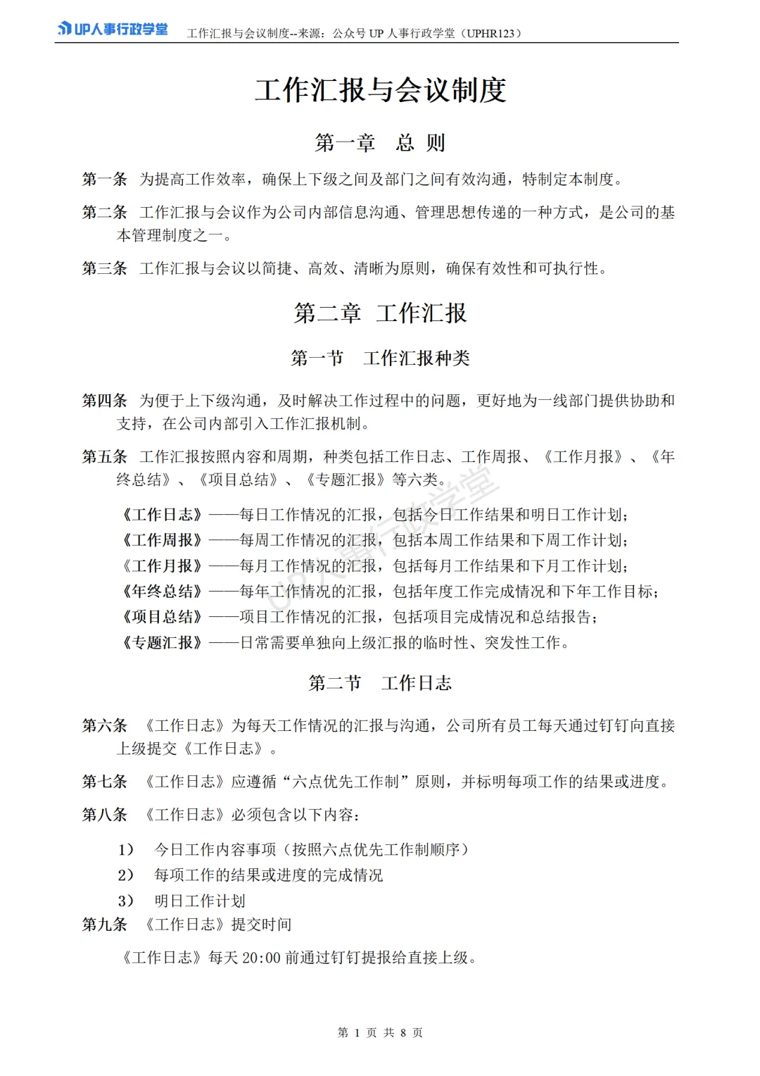
▼ 工作汇报与会议制度.doc








▼工作周报模板.doc

▼ 沟通与工作汇报技巧提升.ppt





▼ 如何在客户和领导面前做好汇报工作.ppt


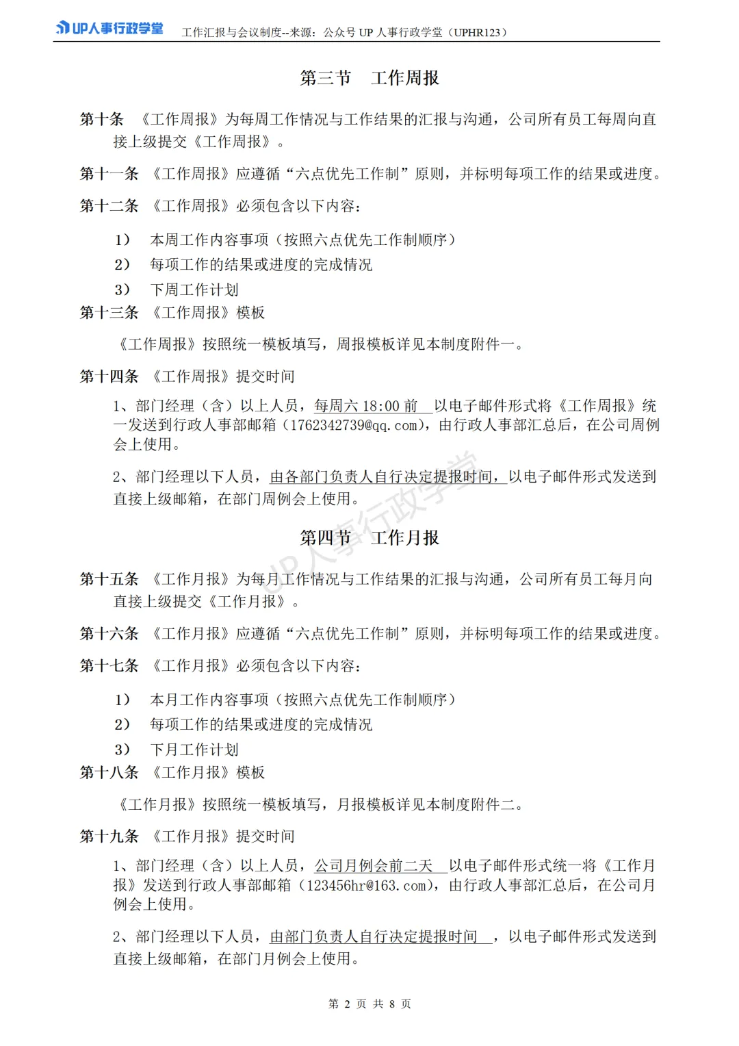
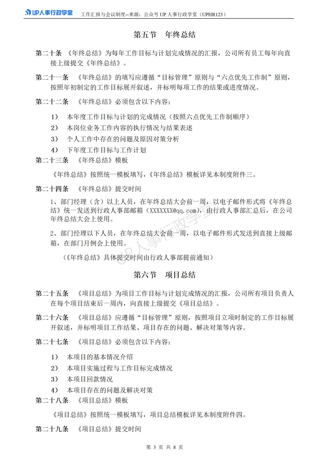
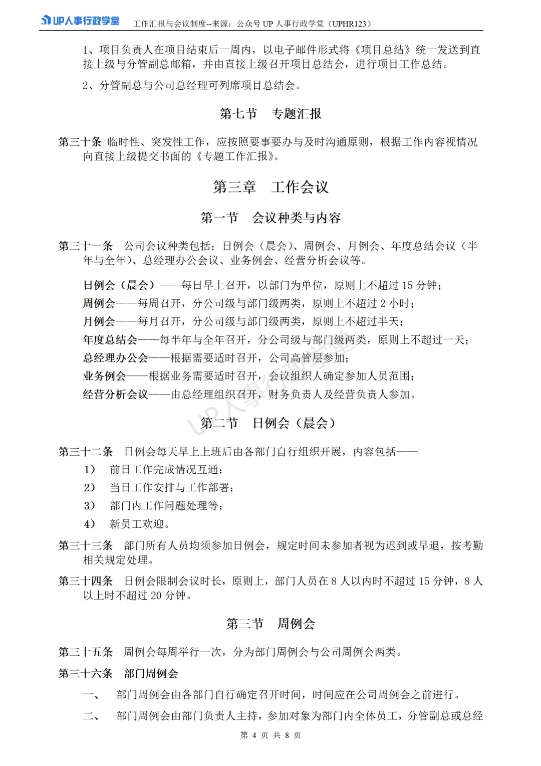
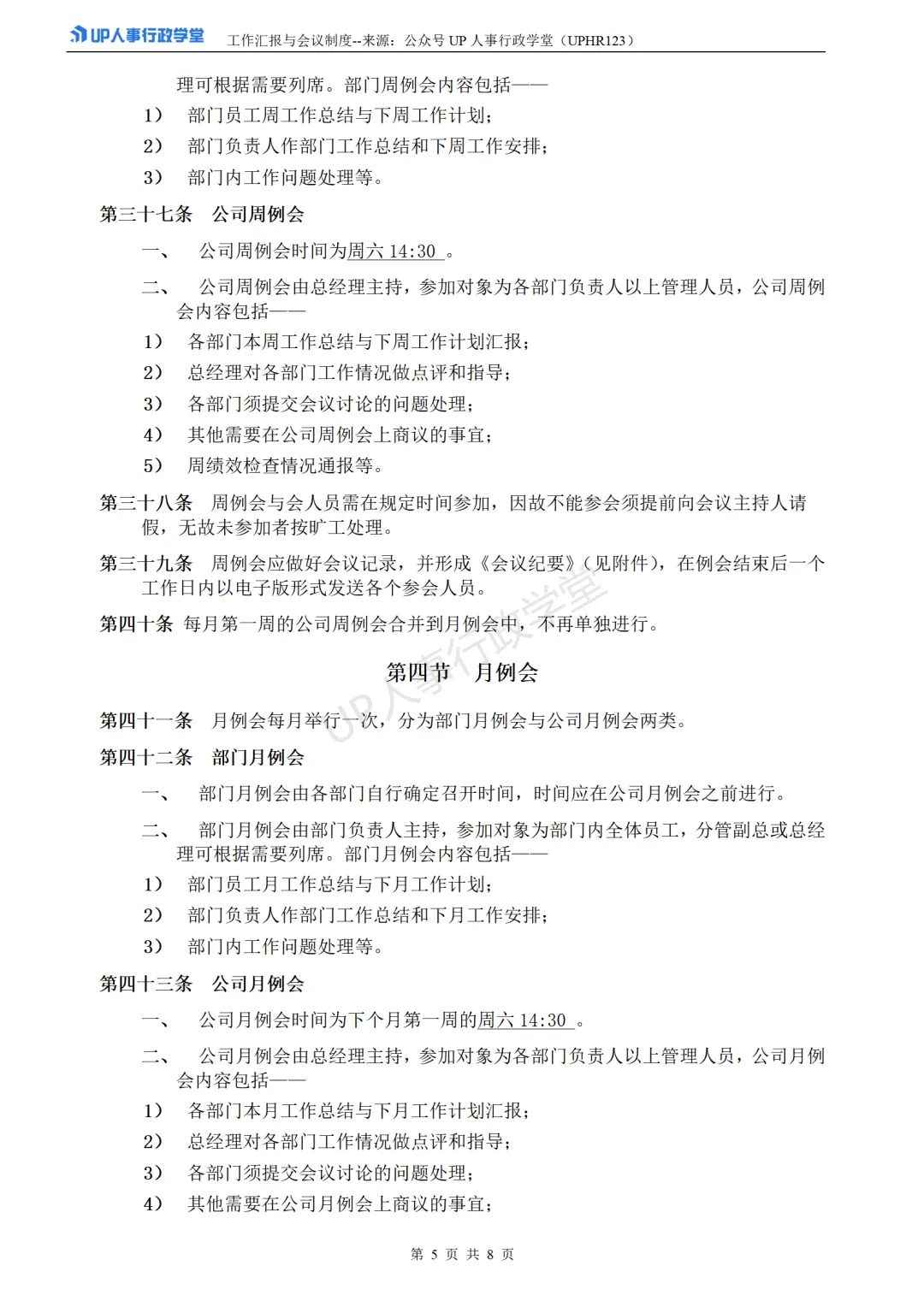
03 资料获取方式
1、分享公众号文章到200人以上HR行政微信群(保留20分钟),发送分享截图到本公众号,管家会在48小时内发放资料,请耐心等待;(资源互助群除外)
2、如不便分享,扫码28.8元购买,立即获取:

3、强烈推荐加入会员,一次获取全部人资行政资料,随用随取,全年不断更新中……



