
公司介绍

彬鸿科技(Binhong)始创于2014年,总部位于成都市高新南区,公司致力于从事国产软件无线电仪器与装备的研发与生产。公司是国家高新技术企业、瞪羚企业、专精特新企业,具有完整的军用产品研发与配套资质。
公司软件无线电系统产品,以“大带宽”、“宽频段”、“多通道”、“智能化”为主要特征,面向用户的科研阶段,尤其适合快速原型搭建,小批量验证的场景。
产品提供了丰富的案例与应用软件,包括5G基站、综测仪、NTN、图传组网、信号发生、通感一体化、雷达、相控阵、AI等,用户可快速移植并验证。

前言
无线电技术正在经历一场深刻的范式转移。从模拟无线电到软件定义无线电(SDR),我们实现了硬件功能的软件化;而今,随着电磁环境日益复杂,从软件定义无线电到人工智能定义无线电(AI-Defined Radio),我们正迈向系统能力的智能化。
这场变革的核心在于:AI不再仅仅是无线电系统上层应用的辅助工具,而是正在成为无线电系统的基础能力、原生架构和核心引擎。无论是军用领域的频谱感知、电子对抗、雷达探测,还是民用领域的5G/6G通信、物联网、卫星互联,AI与无线电的深度融合正在重塑无线技术的底层逻辑。
彬鸿科技深耕软件无线电领域多年,基于对技术趋势的深刻洞察和自主研发的bhSDR系列平台,推出本白皮书,系统阐述AI+无线电的技术架构、核心能力和案例实践。
技术基础
SDR技术
软件定义无线电(SDR)是射频集成芯片以及射频集成SOC(RFIC/RFSOC)、数字处理器以及RF前端的结合,提供了可重复使用且适应未来发展的无线电平台。SDR具有很多优势,其中包括软件可配置性、更佳的系统性能、更小的系统尺寸,以及减少设计风险并最终缩短上市时间。

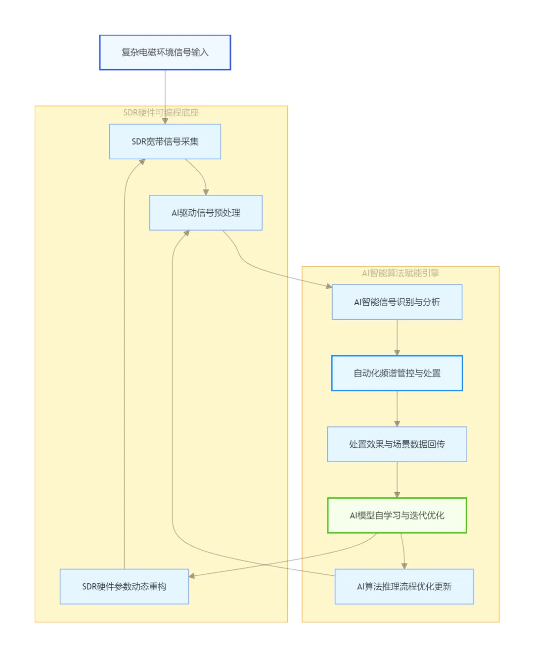
软件定义无线电(SDR)技术正经历从“软件定义”向“智能定义”的深刻变革。这一演进的核心在于AI与无线电的深度融合:一方面AI赋能无线电,实现物理层智能增强、资源动态调度与认知决策;另一方面无线电支撑AI,提供通感算智一体化的边缘智能平台。
在应用领域,SDR已渗透至多个关键领域。频谱感知与认知电子战中,系统可实时识别未知威胁,摆脱对预设参数数据库的依赖;无人机对抗场景下,AI赋能的末端制导与光纤通信大幅提升抗干扰能力;5G/6G通信中,AI-RAN架构将智能嵌入无线接入网全流程;相控阵雷达与卫星通信则依赖多通道相干采集实现数字波束成形。

AI技术
人工智能(AI)是使机器能够模拟人类智能的技术总称。机器学习(ML)是AI的一个子集,使计算机能够在没有明确编程的情况下学习。深度学习(DL)是机器学习的一个子集,基于多层神经网络,能够自动从数据中学习层次化的特征表示。
适用于无线通信的关键神经网络架构,常包括卷积神经网络(CNN)、循环神经网络(RNN)及其变体、CNN与RNN的混合、Transformer与注意力机制、自编码器与生成模型等。

AI+SDR与传统无线电的对比
传统软件无线电的核心思想是将无线电功能从硬件转移到软件,通过更新软件来改变无线电的工作参数(如频率、调制方式),实现了软件定义硬件的特性,但其本质仍是基于固定规则和算法的静态配置。AI+SDR则在此基础上融入了人工智能,其核心理念是实现认知无线电,使硬件可以通过推理和学习,自主地调整内部配置以优化性能。架构上,AI+SDR集成了AI算力,无论是中心式的或边缘式的,都可以实现电磁的智能化识别与数据处理。
但目前最有效的AI+SDR系统往往是混合架构,即利用AI做擅长的高维模式识别,而将精确的、有明确数学模型的系统性问题交由经典的信号处理算法解决。
相比较而言,AI+SDR能克服传统无线电的劣势,更像一次系统的智能化升级,但它并不是对传统无线电的颠覆或重建。

AI+Radio的融合
AI+Radio的融合,可以基于深度学习模型实时分析IQ数据流,毫秒级识别频谱占用、信号类型、干扰源,支持盲信号检测,可以基于CNN/Transformer的端到端识别,判断调制方式,可以强化学习实时预测干扰,实现干扰规避与频谱最优分配,同时采用云端或中心式的AI推理,可以减少端侧的推理延迟,支持实时电子战、自动驾驶、无人机通信、AI-RAN等低时延场景。
物理层融合
AI直接处理IQ数据、射频信号
智能调制识别(AMR)
盲信号解调、盲均衡
AI信道估计、AI译码
智能干扰抑制与杂散滤除
基于深度学习的信号检测
频谱层融合
AI全域频谱感知与预测
动态频谱接入(DSA)
干扰源识别、定位、分类
频谱占用学习与资源规划
链路/协议层融合
自适应调制编码(AMC)
智能跳频、智能波束成形
自动速率适配、自动功率控制
协议自识别、自适配
任务层融合(面向场景的智能)
电子战:威胁识别、智能干扰、抗干扰
雷达:目标检测、分类、轨迹预测
通信:断链自愈、多链路智能切换
物联网:海量节点智能接入
AI+Radio的工程化实践
将AI模型成功应用于无线电系统,是一套贯穿数据采购、模型研发、部署优化、闭环迭代的系统性工程。无线场景具备射频信号复杂度高、端侧算力受限、实时性要求严苛、电磁环境动态多变等特性,传统AI工程流程无法直接适配,必须围绕射频信号特性、硬件算力瓶颈、实时通信需求进行定制化。
将AI模型成功应用于SDR系统,需要构建一套完整的工程化流程。这一流程涵盖数据、模型、部署三个核心环节,每个环节都有其关键技术和最佳实践。
数据集的构建
美国国家标准与技术委员会NIST,主要完成RF数据集标准与AI评估方法的制定工作,其指出RF数据集构建的基本原则包括:
目标导向性,针对具体频段、信号类型和应用场景设计数据采集方案,不应该企图完全通用化的方法,尤其是用宽频段进行完全覆盖,再二次抽取或处理的方式;
可追溯性:遵循FAIR数据管理原则(可发现、可访问、可互操作、可重用);
精心策划:涵盖不同设备、信道条件、信噪比、干扰类型,确保数据的多样性和代表性;
元数据完整性:保存采集过程中的元数据(包含设备信息、频段范围、单条数据样点个数、刷新频率、累积时间、记录时间、方位、接收地 点等信息),为后续分析提供支持。
RF数据集的构建一般有三种方法:
No.1
基于仿真数据:
利用GNU Radio、MATLAB等工具生成带标签的合成数据,其优点在于可以灵活控制信道条件(多径、频偏、噪声)、调制方式和信噪比,可生成任意规模的带标签数据,能够覆盖传统难以采集的场景(如特定干扰、罕见波形),成本低、迭代快;其缺点在于仿真数据与真实数据存在偏差,仿真数据训练的模型在真实环境中的泛化能力不容易验证。
典型的工具包括GNU Radio、MATLAB Communications Toolbox、Python RF仿真库等,经典的数据集包括被广泛应用于调制识别研究的RadioML系列。

No.2
实验室采集:
使用真实的射频设备在可控环境下采集数据,其优点在于信号特征真实,包含硬件非理想特性,易于获取精确标签(即明确射频设备的特征),其缺点在于实验室环境与实际部署环境仍有差异,需要考虑信道变化、干扰等因素对模型性能的影响,采集过程需保存完整的元数据(通常需要完整的采集、存储与回放方案)。
彬鸿的系列软件无线电产品,提供从1T1R到64T64R,频率覆盖从DC到FR2频段,带宽从5MHz到单通道2GHz,并且提供了边缘加速的GPU处理器,充分满足实验室采集数据的硬件条件。


bhSDR AI是一款全流程自动化、可视化的专业工具,聚焦射频 IQ 数据从采集到标准化数据集输出的端到端管理过程,其主要功能包括:
全参数可视化配置:支持本振频率、采样率、增益、采集时长、通道数等射频参数全可视化配置,无需复杂代码开发;
多场景自动化采集:支持多设备、多场景、多信道、多调制制式的 IQ 数据自动化采集,可自定义采集流程与循环规则;
数据集自动构建:内置智能标注工具,自动完成数据分类、标签匹配、格式转换,自动生成标准化训练数据集,支持 HDF5、MAT 等主流数据格式;
数据预处理自动化:自动完成 IQ 信号去均值、直流偏移消除、功率归一化等预处理操作,无需人工干预;
采集结果实时可视化:实时展示信号时域、频域波形,支持采集数据回放、分析与导出,适配科研实验与教学实训全场景。

No.3
外场实测数据:
即在实际应用环境中采集数据,其优点在于最接近真实应用场景,模型在该类数据上的性能最具说服力,缺点在于数据标注困难(需要同步记录真实情况),难以覆盖所有场景和信号类型,成本相对实验室采集更高。
bhSDR硬件平台提供了多种外场数据的采集方式,既可以基于与实验室一样的硬件平台,也可以基于便携式的采集设备。

模型训练
在模型训练之前,根据具体任务设计合适的神经网络架构以及做相应的预处理,比如对于调制识别任务,一般选择CNN或MCNet;对于频谱感知任务,以选择DeepSense架构,基于注意力机制;对于设备指纹识别任务,需要消除信道影响,提取设备本身的硬件指纹特征;对于信号种类识别任务,可以先使用CNN层提取局部波形特征,利用Transformer层捕捉全局依赖和长程模式,再全连接层进行最终分类。
针对射频信号AI模型的训练优化,核心围绕数据增强、迁移学习、训练策略三大方向展开:
数据增强贴合射频场景特性,分为信号域与时频域两类方法,前者通过添加高斯白噪声、模拟频偏与采样率偏移、复现多径衰落和相位噪声还原真实信道干扰,后者借助时间/频率裁剪、掩码、扭曲丰富数据多样性;结合研究经验,低信噪比训练可提升模型抗噪鲁棒性,但增强手段需匹配目标场景,避免过度增强导致性能受损;
迁移学习则依托RadioML等大规模公开数据集预训练基础模型,通过冻结底层特征层、替换顶层分类器、分步解冻微调的流程,大幅降低目标领域标注数据依赖,加速模型收敛,尤其适配小样本射频识别场景;
训练策略优化从多维度提升模型泛化能力与训练效率,兼顾精度与稳定性。学习率调度采用阶梯下降、余弦退火搭配预热机制,适配不同训练阶段的参数更新需求;通过早停机制监控验证集性能,及时终止无提升训练,有效防止过拟合;依托L1/L2正则化、Dropout、Batch Normalization进一步强化模型泛化性,同时针对射频数据常见的类别不平衡问题,采用重采样、加权损失、焦点损失等手段,优化模型对稀有信号类别的识别效果。
bhSDR AI提供成熟的算法框架与自动化训练平台构建:
内置成熟算法框架:搭载彬鸿自研射频指纹识别专用算法框架,兼容 CNN、Transformer 等主流模型架构,支持设备识别、调制识别单任务与联合识别双模式;
全流程自动化训练:自动完成数据集划分、特征提取、模型训练、参数调优、性能评估、模型压缩全流程,零基础用户也可完成高质量模型训练;
自定义训练支持:支持模型结构自定义、训练参数调整、特征工程开关配置,满足高阶科研与定制化开发需求;
训练过程实时监控:可视化展示训练过程中的损失值、准确率变化曲线,实时输出混淆矩阵、ROC 曲线等评估指标;
一键式部署导出:训练完成后自动生成可部署模型,支持一键导出到 bhSDR 平台实现端侧实时推理,无缝对接工程化落地场景。

模型部署
为在资源受限的边缘SDR平台部署AI模型,需通过模型量化、剪枝、知识蒸馏、神经网络架构搜索四类技术,实现模型优化压缩,适配边缘端算力、存储与功耗限制:
模型量化是主流轻量化方法,将FP32权重与激活值转为FP16、INT8等低精度格式,分为无需重训练的PTQ和精度更优的QAT两种方式。其中FP16量化体积减半、精度无损,INT8量化体积缩4倍、提速2-4倍且精度损失仅1%-2%,INT4与二值化压缩率更高,但精度损耗大,仅适用于特定场景;
模型剪枝按权重重要性迭代移除冗余参数,分为非结构化剪枝(零散删权重)和结构化剪枝(整层/通道删减),后者更适配硬件加速。该技术可删减50%-80%参数,同时保留模型精度,搭配专用硬件可实现运行提速;
知识蒸馏依靠大模型软标签指导小模型训练,让小模型逼近大模型精度,适配边缘部署;
神经网络架构搜索(NAS)可自动筛选最优架构,硬件感知NAS更结合延迟、功耗指标,让架构完全贴合边缘SDR硬件特性。
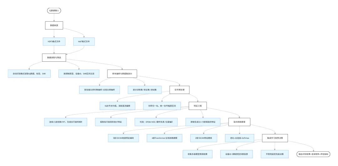
bhSDR AI构建了“数据预处理-特征构建-混合网络建模-训练评估-集成学习优化” 全链路自主可控的技术体系,创新实现了单模型单流程下调制类型与设备身份的联合识别,达成双任务协同增益的技术效果,同样适用于模型部署的前期准备工作阶段,核心技术架构如下图所示:

为实现 AI 模型在 SDR 平台上的边缘推理,需从推理引擎、异构调度与延迟优化三方面进行设计:
推理引擎可根据硬件选择:TensorRT 适合 NVIDIA Jetson 平台,性能最优;ONNX Runtime 跨平台、通用性强;OpenVINO 适配 Intel 硬件;TVM 支持多后端自动编译;
在异构架构下,由 FPGA 负责实时 IQ 数据采集与预处理,GPU 执行 AI 推理加速,CPU 承担逻辑控制与决策,实现各司其职的协同调度;
通过流水线并行、合理批处理与零拷贝内存优化,可有效降低端到端延迟,满足边缘实时性要求。
bhSDR硬件平台有多款产品,包括USRP4320e、AIRF、DBF8、DBF16,均有板载的GPU模块,打通了IQ数据与GPU之间的接口,并提供Python开发接口API。


以AIRF产品为例,其基于RFSOC架构,可选搭配Xavier NX或ORIN NX边缘GPU模块。

案例1:射频指纹识别
射频指纹(Radio Frequency Fingerprint, RFF)作为一种基于设备硬件非理想特性(如功率放大器非线性、滤波器相位偏移、本地振荡器漂移等)的 “物理层身份标识”,具有不可伪造、难以克隆、与设备强绑定的独特优势,成为解决无线设备可信身份认证的核心技术路径。


工业互联网领域,射频指纹识别可精准锁定非法接入的工业终端,筑牢产线无线通信的安全防线;车联网场景中,其毫秒级认证能力支撑亚毫秒级车-车可信交互,从物理层阻断身份伪造式网络攻击;更值得关注的是,射频指纹识别将重构未来无线安全架构:通过物理层身份认证替代传统纯软件验证,从根源上解决设备克隆、证书盗用等安全痛点;作为被全球各国列为无线安全核心的前沿技术,射频指纹识别正从实验室走向产业化,预计 2030 年前将在工业互联网、车联网、6G 通信等领域形成规模化应用,筑牢万物智联时代的安全根基。
基于全带宽USRP设备和彬洪自研的软件平台,深度集成彬鸿科技bhSDR AI的射频指纹识别专利引擎,为教学科研领域提供频段内的射频指纹原型验证解决方案。
系统组成
bhSDR AI是一个基于bhSDR软件无线电平台进行训练与部署AI系统的框架,核心目标是为开发、训练和实际部署人工智能驱动的信号处理系统提供高效支撑。该框架深度整合了灵活的SDR硬件接口与先进的AI模型开发流程(涵盖数据采集、预处理、模型构建、训练、验证及嵌入式部署全环节),显著降低了将人工智能算法应用于复杂电磁信号领域的技术门槛与开发周期。系统原理框图如下:

USRP设备
用于发射和接收射频信号,为数据集采集提供高质量数据。
前传卡
支持200Gbps速率,用于大带宽高速数据传输。
bhSDR Studio/Matlab平台
彬鸿自研AI一键式平台系统,集成射频数据一键式收集以及彬鸿自研模型一键式训练。
bhSDR AI自研模型
实现多调制制式、多设备条件下射频指纹的稳健识别,同时提升射频指纹特征的表达能力与模型的泛化能力,通过单特征体系、单模型架构实现设备与调制的联合识别,达成双任务协同增益的技术效果。
服务器
用于放置前传卡,集成CPU,内存,硬盘及各类接口,提供高性能计算和数字信号处理能力。
硬件配置
USRP设备
USRP设备采用彬鸿科技自主研发的USRP7440e。
设备采用第三代RFSOC芯片ZU48DR-FFVG1517(兼容XCZU47DR),其ADC最大支持 5.0GSPS,DAC最大支持9.85GSPS,支持8路 14bit ADC,8路14bit DAC,仪表级的高速ADC与DAC,可实现2.0G的实时带宽,它不但可以满足现有各类商用协议的最高带宽要求,也可以支持包括6G、卫星 通信、太赫兹等超高带宽的场景。
Zynq UltraScale+ RFSoC产品系列可为部署5G无线通信系统、有线电视接入、高级相控阵雷达解决方案,以及包括测量测试和卫星通信在内的其它应用,提供所需的广泛频段覆盖范围。通过取代分立式组件,这些器件可将功耗及封装尺寸锐降50%,是电信运营商部署5G系统实现大规模多输入多输出基站的理想选择。

前传卡
前传卡选用的是彬鸿科技自主研发的BAC510。
基于PCIe总线架构的高性能BAC系列光纤数据前传卡,以Xilinx的Kintex-7、Kintex UltraScale、Virtex UltraScale+系列FPGA作为实时处理器系列FPGA作为实时处理器。支持1路PCIe高速接口、2~4路光纤接口,完成基于光纤的数据实时采集、传输。板载多组独立的DDR大容量缓存,板卡同时具有若干IO信号。部分型号支持外参考时钟输入,1PPS输入,参考时钟输出,可广泛应用于基于服务器的数据采集以及传输,雷达与中频信号采集、视频图像采集等场景。

平台部署
bhSDR AI平台部署的射频信号指纹识别系统,硬件配置成本低,基于bhSDR提供的自研模型,对算法开发与射频工程化能力要求简单,可快捷验证射频信号指纹识别全流程原型系统的有效性,也可为 6G 通信物理层安全、无线终端可信身份认证、电磁空间态势感知等复杂系统应用提供基础原理验证。

模型全链路技术架构
bhSDR AI 自研模型构建了 “数据预处理 - 特征构建 - 混合网络建模 - 训练评估 - 集成学习优化” 全链路自主可控的技术体系,创新实现单模型单流程下调制类型与设备身份的联合识别,达成双任务协同增益的技术效果。

模型部分结构展示
bhSDR AI针对行业核心痛点,自研模型实现端到端的设备-调制联合识别闭环架构,核心解决了传统射频指纹识别特征表达不足、局部-全局建模失衡、双任务割裂三大行业痛点,模型部分结构如下图:

模型部分代码展示
模型部分参数设置如下图所示:

数据预处理部分代码展示如下图所示:

模型加载推理部分代码如下图所示:

模型效果简示
bhSDR AI模型单设备单基模型识别情况下,模型情况如下图所示:

该基模型在综合识别任务中表现优异,综合识别率可达88%,尤其在OFDM体制下多种不同QAM调制方式的识别任务中,均呈现出良好的识别效果与稳定性能。
在此基础上,通过多基模型协同构建集成学习框架,引入融合投票决策机制,对各基模型的输出结果进行加权融合与联合判决,可进一步显著提升整体识别精度与鲁棒性。经实验验证,采用该集成学习方案后,系统整体识别准确率可提升至95%以上,在复杂信号环境下仍能保持较高的可靠性与泛化能力。
模型扩展能力
支持自定义模型开发与二次优化,开放模型训练接口与特征工程配置接口,满足用户个性化科研与开发需求
持续迭代模型库,同步拓展太赫兹频段射频指纹识别、通感一体场景下联合识别、大规模设备集快速识别等前沿方向模型
支持模型轻量化裁剪与跨平台部署,可适配 USRP 板卡端、边缘端、服务器端多场景部署需求
模型总结
后续在多基模型情况下,进行集成学习融合投票后结果如图:

bhSDR AI针对射频指纹识别领域现存的关键痛点,如特征表达欠充分、局部与全局特征建模失衡、多场景泛化力不足、设备识别与调制识别任务割裂、联合识别方案结构冗余且协同性差等,创新性地提出一种融合小波高阶统计特征、卷积-Transformer混合网络与集成学习的联合调制与射频指纹识别方法。该模型依托统一特征体系与单一模型架构,实现多调制制式、多设备场景下射频指纹的精准辨识,有效提升射频指纹特征表达力与模型泛化性,达成设备识别与调制识别双任务协同增效,切实契合工业级场景应用需求。
该基础模型在综合识别任务中表现卓越,综合识别率高达88%,于OFDM体制下多种QAM调制方式识别任务中尤为突出,兼具良好识别精度与运行稳定性。在此基础上,通过构建多基模型集成学习框架,并采用融合投票决策机制对各基模型输出进行加权融合与联合判决,可进一步显著提升系统整体识别精度与抗干扰鲁棒性。实验结果显示,集成学习方案使系统整体识别准确率跃升至95%以上,在复杂电磁环境与多变信号条件下仍能维持高可靠性与强泛化能力。
AI模型体系化课程
国内首个深度绑定 bhSDR 自研平台的射频指纹识别 AI 模型体系化课程,覆盖从零基础入门到灵活使用的全层级需求,兼顾教学、实训、科研三大核心场景,解决交叉领域 “学用脱节” 痛点,培养射频 + AI 复合型人才,助力高校学科建设与企业团队能力升级。
课程目标
掌握射频信号与射频指纹识别基础理论,熟练操作 bhSDR AI 平台,独立完成基础射频信号采集与识别任务,核心课程内容:
深度学习基础理论,CNN、Transformer 等主流模型架构详解
射频指纹识别入门级案例复现与基础实操训练
模型性能评估、可视化分析、场景化适配与端侧部署实操
软件无线电基础原理、射频信号与 IQ 数据基础理论
射频指纹识别核心原理、行业应用与发展趋势
彬鸿 USRP 设备与 bhSDR 平台硬件架构、环境搭建与基础操作
bhSDR Studio 软件基础操作,射频参数配置与信号收发实训
一键式数据采集功能全流程实操与案例演示
配套资源:基础教学课件、标准化实验手册、入门级案例源码与数据集

案例2:SDR+AI的信号频谱处理
信号采集与识别
传统信号采集与识别方案,普遍存在带宽覆盖有限、信号识别依赖人工经验、复杂电磁环境下抗干扰能力弱、异常信号捕捉效率低、海量频谱数据处理能力不足等痛点,已无法适配当前高密度、多制式、动态化的电磁频谱环境需求。基于AI的信号采集与识别技术,可通过深度学习算法实现海量频谱数据的自动化、智能化处理,突破人工分析的效率与精度瓶颈,实现宽带信号的实时检测、多制式信号的精准识别、复杂环境下的弱信号捕捉,同时大幅降低操作门槛,满足7×24小时无人值守的频谱监测与管控需求,是当前无线电信号处理领域的核心技术发展方向。


当前,频谱资源已成为数字经济发展、国防安全建设的核心战略资源,是支撑数字产业迭代升级、守护国家电磁空间主权、保障无线通信体系安全的核心战略要素,6G 技术研发、空天地一体化网络建设、电磁空间治理、全域频谱管控等国家战略方向,均对频谱处理的智能化、精细化、实时化提出了极高要求。基于 AI 的信号频谱自动处理与打标、频谱处理与标注是破解当前频谱管理 “数据海量、信息稀缺、人工低效、规则僵化” 核心矛盾的唯一可行路径,也是实现电磁频谱智能化管控的核心基础底座。
bhSDR AI 平台,是一款深度融合软件定义无线电(SDR)技术与边缘 AI 加速算力的新一代智能化射频信号处理硬件平台,平台核心硬件采用 “宽带射频前端 + 异构基带处理单元 + 专用 AI 加速算力” 的三核异构架构,各模块深度协同优化。
bhSDR与AI融合
软件无线电(SDR)凭借硬件可编程、频段覆盖宽、配置灵活的优势,已成为电磁信号采集与处理的核心硬件底座,但其传统架构仍依赖固定算法与人工配置,智能化能力不足;AI技术则具备强大的特征学习、自适应识别、海量数据高速处理能力,可完美补足SDR技术的智能化短板。
二者深度融合,可实现硬件采集能力+智能算法能力的双向赋能,带来三大核心价值:一是实现从信号采集、预处理、识别分析到管控的全流程自动化闭环,大幅提升频谱处理效率;二是通过AI算法优化,提升复杂电磁环境下弱信号、突发信号、跳频信号的检测识别精度,突破传统算法的性能天花板;三是实现系统的自学习、自优化与可扩展,可快速适配新型信号制式与定制化场景需求,是未来电磁频谱感知与管控领域的必然发展趋势。

本案例核心依托彬鸿科技自研bhSDR AI平台硬件体系,以USRP系列超带宽软件无线电设备为核心,构建全自研、高可靠、高性能的信号采集硬件底座,核心硬件能力如下:
全频段覆盖能力:平台核心硬件支持1MHz~18GHz全频段覆盖,可分频段多组件级联扩展,全面适配民用、军用多场景频谱监测需求;
高带宽实时采集能力:单通道最高支持2GHz实时带宽,支持200MHz、175MHz、120MHz等多档带宽可调,满足宽带频谱高速扫描与窄带信号精准控守双重需求;
高精度同步能力:支持8通道同步收发,通道间同步精度≤10ps,搭配北斗授时模块实现纳秒级时间同步,保障多节点分布式组网与信号溯源定位精度;
异构算力支撑能力:平台采用FPGA+CPU+GPU异构架构,内置高速数据传输接口,支持200Gbps超高速数据无丢包传输,为AI算法实时推理提供充足算力支撑;
高可靠扩展能力:支持多设备分布式级联,可搭配BAC系列高速光纤前传卡、高性能工控/服务器主机、高增益接收天线等配套模块,灵活适配不同场景的部署需求。
AI信号频谱处理
产品概述与定位
本产品是一款集宽频段信号采集、实时频谱监测、AI智能信号识别、辐射源溯源、设备运维管控、频谱资源管理于一体的软硬件一体化系统。基于彬鸿科技自研USRP系列超带宽软件无线电硬件、bhSDR AI核心算法引擎,深度适配客户需求中信号采集、识别、设备管控、远程运维等全维度要求,解决传统频谱监测设备带宽有限、识别精度低、抗干扰能力弱、操作门槛高、管控能力不足等行业痛点,实现从射频信号采集、实时分析识别到频谱资源全生命周期管理的闭环,为用户提供7×24小时不间断的电磁空间态势感知与频谱智能管控能力。
核心定位:面向频谱监管、态势感知、实时侦收等业务场景的在线实时运行软硬件一体化平台,是电磁频谱空间的「实时监测站+智能管控中枢」。
系统总体架构
系统采用「硬件采集层-边缘处理层-AI算法层-应用管理层」四层松耦合、高可扩展架构,全链路自研可控,深度兼容客户定制化需求,架构完全复用彬鸿现有技术成果,保障稳定可靠,各层级协同联动,实现信号侦收与频谱管理全流程高效运转。

系统方案完整覆盖信号采集、信号识别、信号检测识别全流程核心功能要求,所有性能指标均全面优于客户需求,同时深度复用彬鸿科技现有USRP硬件、bhSDR AI算法、bhSDR Studio/Matlab一键式采集与训练平台等成熟技术成果,保障产品稳定可靠、快速落地。
信号采集功能
聚焦信号采集的全面性、实时性与灵活性,完整实现客户要求的全流程信号采集核心能力,满足不同场景下的信号采集需求,为后续处理与识别提供高质量原始数据。

宽带频谱与信号监视功能:
具备宽带频谱监视、信号监视全能力,支持1MHz~18GHz全频段/用户指定频段的频谱扫描监视,扫描速度≥200GHz/s@RBW=1KHz,实时显示宽带频谱图、时频瀑布图、时域波形图,支持多视图同步缩放、联动显示、信号选取与宽带测量,支持频谱幅度最大保持、幅度自适应调整,直观呈现全频段频谱分布与信号变化情况。

信号自动检测功能:
具备全自动信号检测能力,在频谱扫描过程中实时自动检测频段内的有效信号,精准测量信号中心频率、带宽、功率、信噪比、出联时间等核心参数,自动生成并持续更新标准化信号检测表,支持异常信号高亮标记,便于用户快速发现、定位关键信号。

宽带、窄带双模式信号采集功能:
完整实现宽带、窄带双模式信号采集能力,全面满足不同场景的采集与回溯需求:
宽带信号采集:支持最高2GHz实时带宽的AD原始数据、宽带频谱数据连续采集与流盘,可按采集时长、数据大小自定义存储规则;支持对采集存储的AD数据进行离线回溯反演,可同步输出对应的频谱数据与窄带DDC数据,满足大范围频谱监测与深度数据分析需求。


窄带信号采集:
支持对重要信号表中的多个信号频率同时并行监控,通过信号自动检测功能实时触发,将出联的重要信号频率自动配置到控守状态的窄带DDC通道,自动引导DDC完成多通道并行窄带数据的存储记录,采集长度可自定义设置,为后续AI识别与机器学习提供高质量样本数据。

多模式手动/自动采集存储功能:
具备信号手动/自动采集存储全能力,支持手动触发采集、定时采集、信号触发采集、循环采集等多种采集模式,可灵活配置采集规则,实现对信号按采集时长、数据大小进行精准采集存储;同时支持采集数据按频段、时间、信号类型自动分类存储,便于后续数据查询、回溯与管理。

信号检测与识别功能
依托bhSDR AI核心算法,基于辐射源识别公开数据集完成算法训练与优化,完整实现客户要求的信号识别、信号检测识别全维度核心能力,实现信号的多维度智能识别与深度分析,为频谱管控提供精准的决策支撑,解决传统识别方式效率低、精度低的痛点。
基于AI的多类型信号识别能力:
支持基于AI的全流程信号识别,算法基于辐射源识别公开数据集完成训练与优化,能够识别的信号类型不少于20种,完全满足不少于10种的核心要求,包括但不限于ADS-B、AIS、ACARS、Tetra、P25 Phase1、NXDN、Link11等民用/军用协议信号,同步支持ADS-B、AIS、ACARS等3A信号的译码功能,可提取信号内的关键业务信息,在SNR≥7dB的条件下,信号类型识别准确率≥90%。
典型通信信号全流程分析能力:
具备对典型通信信号的完整分析能力,覆盖I/Q路信号显示、调制识别、信号解调全流程:支持2ASK、2FSK、4FSK、BPSK、QPSK、8PSK、16QAM、64QAM、FM、AM等主流通用窄带数字信号调制制式的自动识别,在SNR≥12dB的条件下,调制类型识别准确率≥95%;支持识别后信号的自动解调,可输出原始码流数据,同步实时显示I/Q两路信号波形、星座图、眼图,便于用户完成信号的深度分析与验证。

窄带数字信号文件回放分析能力:
具备完整的窄带数字信号文件回放分析能力,支持对已存储记录的数字窄带信号文件进行精准查询、导入与回放播放;在文件回放播放过程中,可实时同步显示该数字信号文件对应的波形图、频谱图、时频图等全维度信息,同时支持回放过程中的二次分析与参数测量,便于用户完成数据复盘、算法优化与结果验证。
拓展配套识别分析能力:
在核心识别功能基础上,额外配套辐射源个体识别、开放识别接口能力,基于射频指纹技术,实现同型号、同批次设备的个体精准识别,支持辐射源特征库构建与更新,可实现辐射源身份溯源与出现频次统计,助力干扰源、非法设备的排查与管控;提供标准化信号类型识别模块调用接口,支持用户自研识别模块的嵌入与加载,满足定制化识别需求,提升系统的扩展性。

自动处理与打标
当前,基于SDR+AI融合技术的信号频谱自动处理与打标方案,可通过软件无线电的宽频段、高灵活、高精度采集能力,结合AI算法的智能化检测、识别、自动打标能力,彻底解决上述痛点。AI技术可实现海量频谱数据的自动化特征提取、信号分类与标准化打标,大幅提升处理效率与打标准确率;SDR硬件则为AI算法提供高质量、全维度的原始频谱数据底座,二者深度融合可实现频谱处理全流程的无人值守、实时闭环运行,是当前射频信号处理、频谱智能化管控领域的必然技术趋势。

bhSDR AI软硬件一体化平台,构建全链路自主可控的信号频谱采集、预处理与算力支撑硬件底座,核心硬件体系包含三大核心单元,全面适配频谱自动处理与打标全流程性能需求。
系统整体架构
本方案采用「采集层-预处理层-AI推理层-打标与应用层-数据分发层」五层松耦合、高可扩展架构,全链路自研可控,深度兼容客户定制化需求,各层级协同联动,实现频谱自动处理与打标全流程高效闭环运转。
全流程处理链路为:宽带频谱实时采集→信号预处理与数据标准化→AI智能信号检测(连续/突发/跳频信号)→载波检测引导窄带样本采集→AI信号类型识别与分类→信号自动/人工辅助打标→元数据与打标样本全生命周期管理→数据实时分发与第三方平台对接,完整覆盖频谱处理与打标全业务流程。

频谱采集与可视化
No.1
宽带频谱数据存储及发送功能
支持1MHz~18GHz全频段/用户指定频段的宽带频谱数据、原始IQ数据采集,支持最高2GHz实时带宽的连续流盘存储,可按采集时长、数据大小、频段范围自定义存储规则;内置高速SSD存储,标配16TB容量,最大可扩展至128TB,支持采集数据的本地缓存与实时转发,满足离线回溯与在线实时处理双重需求。

No.2
频谱元数据记录功能
全流程自动记录频谱采集全维度元数据,包含频段范围、单条数据样点个数、刷新频率、累积时间、记录时间、方位角、接收地点经纬度、设备编号、采样率、RBW配置等核心信息,所有元数据与对应频谱数据文件绑定存储,支持多条件组合查询、筛选与导出,满足数据溯源、合规性审计与样本管理需求。


No.3
宽带频谱图和瀑布图显示功能
具备全功能宽带频谱图与时频瀑布图显示能力,支持频谱图和瀑布图同步缩放、联动显示、信号框选和宽带测量功能,支持频谱图幅度最大保持、幅度自适应调整功能,可直观呈现全频段频谱分布与时频变化特征。

智能信号检测与样本采集
No.1
连续载波检测、突发载波检测功能
基于自研多帧融合频谱中心网络(FFSCN),实现宽带频谱内连续载波、突发载波的实时智能检测,精准输出信号中心频率、带宽、功率、出联时间、消失时间等核心参数,自动生成并更新信号检测表;针对短时突发信号,突发检测时间分辨率≤5ms@200MHz瞬时带宽,可实现低信噪比环境下的弱信号精准捕捉,无遗漏检测。

No.2
载波检测引导窄带采集样本数据功能
支持载波检测触发的窄带样本自动采集,检测到载波出联时,自动将对应信号频率配置到窄带DDC通道,仅采集该信号对应的窄带DDC数据,采集长度、采样率可由用户自定义设置;采集的窄带数据自动按信号类型、中心频率、采集时间分类存储,可直接作为机器学习模型训练的标准化样本数据,无需二次处理。


No.3
基于瀑布图的跳频信号告警及瀑布图快照功能
基于深度学习图像识别算法,实现对瀑布图中跳频信号的实时检测与多方式告警,跳频信号无需采集原始IQ数据,仅自动存储跳频出联时的瀑布图快照图片,图片自动叠加跳频信号的时间、频段、跳速等元数据标签,可直接作为图像识别模型的学习样本,支持按时间、频段批量检索与导出快照图片。
信号识别与AI推理
No.1
信号类型识别功能
基于自研卷积Transformer信号种类识别网络(SPSP-CTN),支持ADS-B、AIS、ACARS、Tetra、P25 Phase1、NXDN、Link11等≥20种民用/军用协议信号类型识别,SNR≥7dB条件下识别准确率≥90%;同时支持2ASK、2FSK、4FSK、BPSK、QPSK等主流调制制式识别,SNR≥12dB条件下识别准确率≥95%,多不同QAM调制识别,SNR≥10dB条件下准确率≥85%,识别结果自动同步至信号检测表与打标模块。


No.2
信号类型识别模块接口功能
开发标准化信号类型识别模块统一调用接口,采用RESTful API与SDK双重接口模式,提供标准化的信号输入、推理、结果输出全流程调用规范,支持用户自研识别模块、自定义算法模型的嵌入与加载,可无缝替换内置识别模块,满足用户定制化识别需求,具备极强的扩展性。

No.3
基于GPU的通用深度学习框架推理能力
基于TensorFlow/PyTorch通用深度学习框架,构建GPU加速的AI推理引擎,支持用户自定义推理模型的动态加载与卸载,无需重启系统即可完成模型更新;具备基于宽带瀑布图的实时推理能力,可实现200MHz以上宽带瀑布图的帧同步实时推理,推理延迟≤100ms,满足实时信号检测、跳频识别等场景的低延迟需求。
信号打标与元数据管理
No.1
检测识别元数据记录功能
自动全量记录并存储所有信号检测识别的元数据,包含载波唯一ID、出联起始时间、结束时间、中心频率、带宽、信号强度、信噪比、信号类型、调制方式、识别置信度、是否告警、打标状态等全维度信息,元数据实时写入数据库,支持多条件组合查询、筛选、批量导出,满足数据审计、复盘、样本溯源需求。

No.2
信号打标功能,支持人工打标、自动打标
内置全功能信号打标系统,实现自动打标与人工辅助打标双重模式,覆盖信号全维度打标需求,打标结果与原始信号数据、元数据绑定存储,可直接输出标准化AI训练样本集。
自动打标:基于AI信号识别结果,自动为检测到的信号添加信号类型、调制方式、中心频率、带宽等标准化标签,支持用户自定义自动打标规则、标签体系、置信度阈值,可实现7×24小时无人值守全自动打标,打标效率较人工提升100倍以上。
人工打标:提供可视化人工打标界面,支持用户在频谱图、瀑布图中框选信号,手动添加/修改标签,包含信号类型、调制方式、是否为干扰信号、是否为非法信号、备注信息等自定义标签;支持自动打标结果的人工复核、修正、驳回,同时支持多人协同打标、打标结果审核流程,保障打标数据质量。
数据分发与远程管控
No.1
频谱数据、识别元数据、推理结果实时分发功能
支持频谱原始数据、监视识别元数据、宽带频谱AI推理结果、打标结果等全量信息的实时分发,兼容UDP和Kafka双协议,Kafka版本≥2.0,支持自定义分发主题、分发频率、数据字段筛选,可无缝对接第三方频谱管理平台、大数据分析系统、指挥调度平台,实现数据共享与业务联动。

No.2
C/S架构远程管控功能
系统采用C/S架构设计,支持客户端本地操作与远程访问两种模式,用户可通过客户端远程完成全系统参数设置、实时频谱查看、监视识别元数据查询、宽带频谱推理结果查看、打标操作、设备状态监控等全功能操作,无需现场值守,适配多终端、跨区域的使用需求,同时支持多用户分级权限管理,保障系统操作安全。
AI性能指标概览
依托bhSDR AI核心算法,基于辐射源识别公开数据集完成算法训练与优化,完整实现客户要求的信号识别、信号检测识别全维度核心能力,实现信号的多维度智能识别与深度分析,为频谱管控提供精准的决策支撑,解决传统识别方式效率低、精度低的痛点。

结论
针对射频指纹识别方案,bhSDR AI 平台以自研软硬件一体化架构为核心,打造了 “硬件底座 + 软件平台 + AI 模型 + 课程体系” 四位一体的射频指纹识别全链路解决方案,真正实现了从射频数据采集、模型训练到工程落地的全流程闭环。bhSDR Studio/Matlab平台凭借一键式数据采集与一键式模型训练两大核心能力,大幅降低射频指纹识别技术的研发门槛;配套的全层级体系化课程,解决了行业复合型人才培养的核心痛点;模块化、高扩展的架构设计,可全面适配高校教学科研、6G 前沿技术研究、产业商用落地全场景需求。
END
