需要下载完整版报告的朋友,可以扫下方优惠券付费成为会员,40000+份报告,随意下载,不受限制,报告涵盖全行业,星球保持每日更新。客服微信:sgcwjc

专业/及时/全面的行研智库
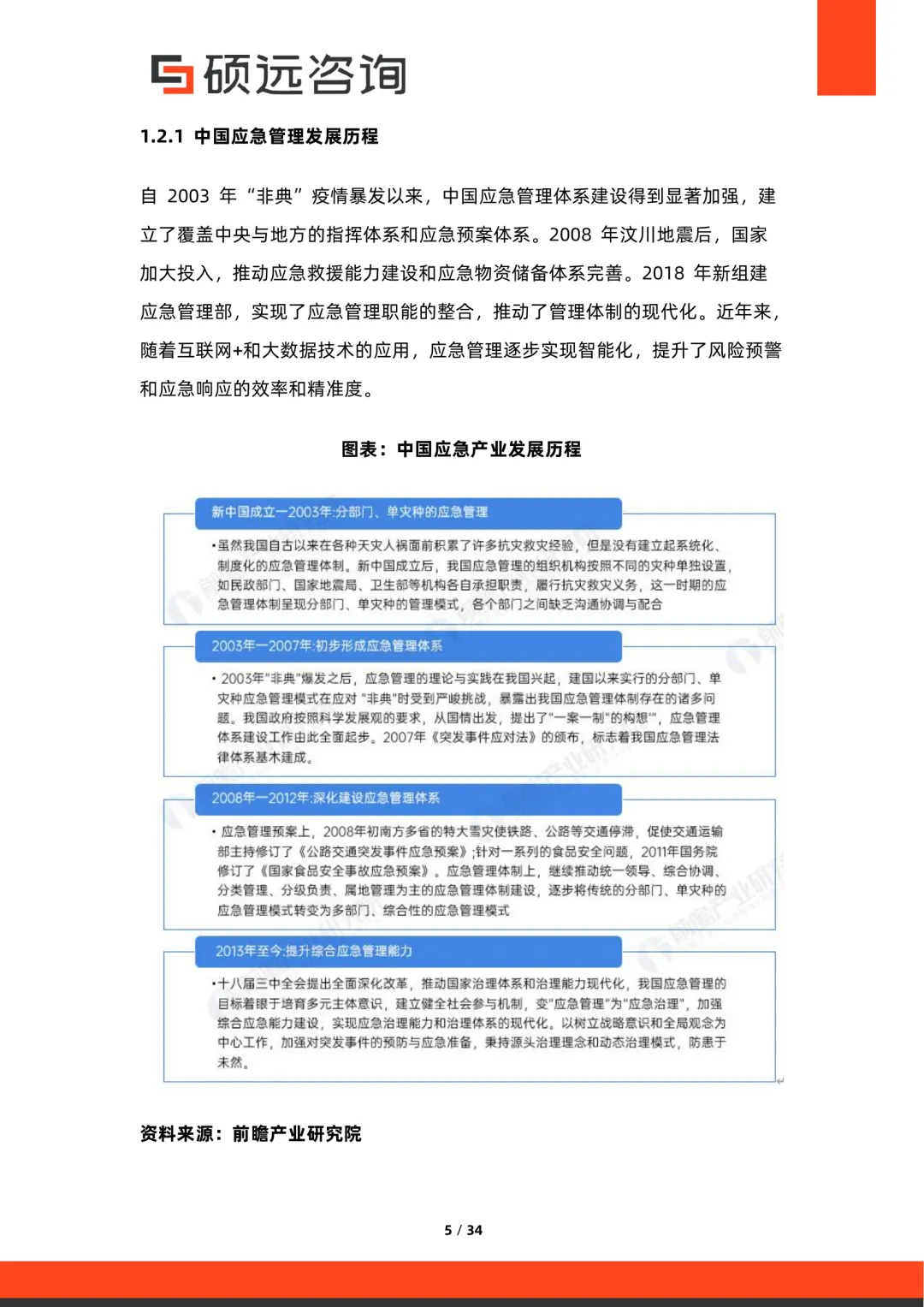
核心观点:政策、技术与市场需求三方共振,推动中国应急服务行业进入黄金发展期,预计2026年市场规模将保持10%以上增速,其中智慧应急、自然灾害监测和公共卫生服务是增速最快的三大细分赛道。
核心驱动力:从“被动救灾”到“主动预警”
硕远咨询的我国应急管理正从传统的“灾后响应”向“灾前预警+智慧防控”转型。对于相关领域的创业者和投资者而言,智慧应急平台解决方案和自然灾害监测预警市场蕴含着巨大商机。
•行业定义:涵盖自然灾害、工业事故、公共卫生、社会安全四大领域,核心是“预防为主、防治结合、综合治理”。
•市场规模:过去五年年均增速超10%,未来五年将继续保持高速增长,其中东部沿海地区是核心市场,中西部潜力巨大。
数据深读:三大高增长细分赛道
•赛道一:智慧应急(技术驱动)
○关键技术:物联网传感、遥感监测、大数据分析、人工智能决策、无人机。
○应用案例:智能地震预警系统可在地震波到达前几秒至几十秒发出预警;无人机灾场监测可实现分钟级响应。
○机会点:开发基于AI的应急指挥调度平台、融合多源数据的风险监测预警系统。
•赛道二:自然灾害应急服务
○市场构成:预警系统、灾害监测、应急救援、灾后重建。
○增长动力:全球气候变化导致极端天气频发,政府持续加大投入。
○关键数据:智能虫情测报系统可将虫害预警时间提前7天,准确率提升50%以上。
•赛道三:公共卫生应急服务
○市场范围:传染病监测、疫情救援、物资供应、应急培训。
○技术趋势:数字健康、远程医疗、VR/AR应急演练技术应用广泛。
○机会点:面向医院、社区、学校的公共卫生应急管理SaaS平台。
行业预判与落地建议
未来,行业将向“智能化、信息化、专业化、社会化”四个方向发展。应急产业市场集中度正在提升,但细分领域仍有大量机会。
给创业者/从业者的建议:
•B端(企业)市场:聚焦高危行业(化工、矿山、电力)的安全生产管理。开发轻量级的“工业安全SaaS”,提供风险评估、在线培训、应急演练模拟等功能,帮助企业满足合规要求。
•G端(政府)市场:关注“韧性城市”和“数字乡村”建设。提供面向社区的“基层应急能力提升”整体解决方案,包括微型应急站、志愿者培训系统、预警信息发布终端等。
•技术创新点:研究“抗量子计算”密码技术在应急通信中的应用,或开发更专业的“应急无人机集群”控制系统。
常见问题解答(FAQ)
Q:这份报告适合什么人群参考?
A:非常适合应急装备制造商、智慧城市解决方案提供商、公共安全领域的创业者、政府应急管理部门人员,以及关注公共安全赛道的投资者。
Q:中小企业进入应急服务行业,应该从哪里切入?
A:建议避开与大型国企在大型项目上的正面竞争。可以从“垂直场景”切入,例如专门为学校/幼儿园提供“一键报警+应急疏散演练”系统;或者专注于“应急培训”服务,为企业和社区提供专业、有趣的体验式安全培训。
Q:报告提到的“天空地一体化”监测体系是什么?
A:是指综合利用“天基”(卫星遥感)、“空基”(无人机、飞艇)和“地基”(地面传感器、人工调查)三种技术手段,构建一个立体化、全覆盖、实时响应的数据采集网络。这是实现智慧应急的核心基础设施。
来源:硕远咨询














完整版报告已上传至星球,扫下方优惠券加入即可下载所有报告


戳“阅读原文”下载报告