提示点击上方蓝字订阅↑为职业成长加满油~
【报告内容较多,仅展示部分】文末附干货下载方式
2025年中国新能源汽车产业交出亮眼成绩单,国内销量与海外出口双双突破新高,在比亚迪、奇瑞等龙头企业带动下,产业链加速向高端化、智能化迈进,全球竞争力持续提升。自主新能源品牌海外份额稳步增长,出海模式也从单一产品出口转向全产业链协同布局,面对海外市场政策分化与需求差异,中国企业以四大核心战略深耕全球市场,2026年全球化布局还将进一步深化。
1.2025年中国新能源汽车出口交出了怎样的成绩单?
全年整车出口突破709.8万辆,其中新能源出口占比升至37%,五年间复合增长率超100%。自主新能源品牌海外市场份额达到15.3%,出口前十车企里,奇瑞、比亚迪、上汽稳居前三,三家总出口量占比超八成,更有三家中国车企跻身全球车企集团前十。从市场格局看,欧洲、亚洲、拉美多点开花,中国新能源汽车正从价格优势转向技术与品牌双轮驱动的高质量出海。
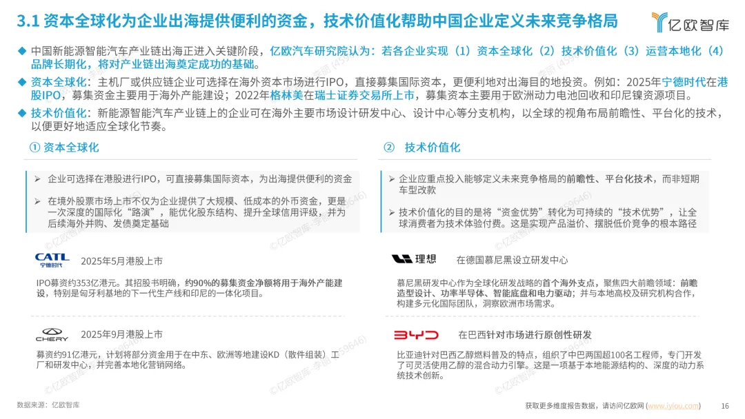
2.中国新能源智能汽车产业链出海靠什么战略落地?
核心围绕资本全球化、技术价值化、运营本地化、品牌长期化四大方向推进。资本层面通过海外IPO募集资金,支撑海外产能扩张与研发投入。技术上在海外设立研发中心,针对本地需求优化智能驾驶、电池性能等核心技术。运营端实现研产销服全链条本土化,适配不同市场的消费习惯与政策环境。品牌建设则立足长期主义,打造用户社区与口碑体系,逐步建立稳定的全球品牌认知。
3.海外市场政策差异给中国车企出海带来哪些影响?
欧洲内部政策分化,德意等国推动放宽禁燃令,市场需求旺盛但竞争与贸易壁垒并存。亚洲、拉美市场更欢迎产能落地,常配套税收等优惠政策,适合车企布局本地化工厂。美国则以高关税、取消补贴等方式设置高壁垒,进入难度较大。面对这种差异,本地化生产成为破局关键,既能规避关税风险,也能更高效响应市场需求,稳固全球市场份额。




















获取报告原文及海量企业数字化转型、大模型应用、新能源行业、碳中和、5G、元宇宙、区块链、智慧城市、短视频、微短剧等热门行业资料,专家PPT......等更多报告及行业方案、行业案例,请至星球:极光智库
【极光智库 | 你的职业成长加速器】 ——专注实战的行业知识共享社区
◆ 为什么选择我们?3大核心价值 ◆
✅ 省时:每日人工精选50+高质量报告
✅ 省钱:1个星球=10个垂直领域资源库(年省3000+订阅费)
✅ 省心:结构化知识库+行业术语词典
? 深度覆盖15+前沿领域:
AI大模型应用 | 企业数字化转型 | 新能源产业链 | 碳中和落地路径
5G+物联网 | 元宇宙商业场景 | 区块链技术 | 智慧城市解决方案
短视频运营指南 | 微短剧行业洞察 | 营销增长方法论...
? 会员专享资源库:
▷ 5000+份行业白皮书/案例集(含未公开内部资料)
▷ 300+套行业方案(商业计划书/可行性报告等)
? 加入我们你将获得:
1. 建立系统的行业认知框架
2. 获取决策支持的底层数据
3. 掌握先人一步的行业动向
▌常见问题解答
Q:适合哪些人加入?
→ 需要行业数据的市场人员 | 寻求转型机会的职场人 | 商业分析从业者 | 创新创业者
Q:资料如何获取?
→ 知识星球App端、网页端均已开放下载功能
让专业情报成为你的职场杠杆 与行业先行者共同进化 ↓↓↓
在星主的不断努力下,每周都会登上活跃星球榜前十,实际上作为一个资料分享的知识星球,意味着星主每天都是顶格在发很多的资料,加入本星球相当于加入10个专业星球!星球各行业资料分类标签见下图


资料领取方式:
本文获取方式:将文章分享至???圈,后台回复“269”,自动下载获取。
