

证书猎聘 | 职称评审 | 考证培训 | 资质申报

BIM快讯
为充分发挥招投标在BIM技术发展过程中的引导作用,不断提高设计、施工单位的BIM应用积极性,近日,《泰州市住房和城乡建设局关于建立完善房屋建筑工程招投标中BIM评分标准的通知》(泰建发<2023>151号)正式印发,重点发布《泰州市房屋建筑工程设计阶段BIM招投标评分标准》、《泰州市房屋建筑工程施工阶段BIM招投标评分标准》,对房屋建筑工程各阶段招投标BIM分值设定和评分细则作了进一步规范。
应用范围
投资额1亿元以上或者单体建筑面积2万平方米以上的政府投资房屋建筑工程项目;国有资金投资规模以上房屋建筑工程项目;PPP方式等社会资本参与建设的规模以上房屋建筑工程项目。
分值安排
在设计招标阶段,BIM分值设定为10分;在施工招标阶段,BIM分值设定为5分。在组织工程总承包项目(EPC)招投标时,各建设主体单位可在“项目管理组织方案”“项目管理机构”“工程业绩”等环节,适当增加BIM加分内容。
实施阶段及内容
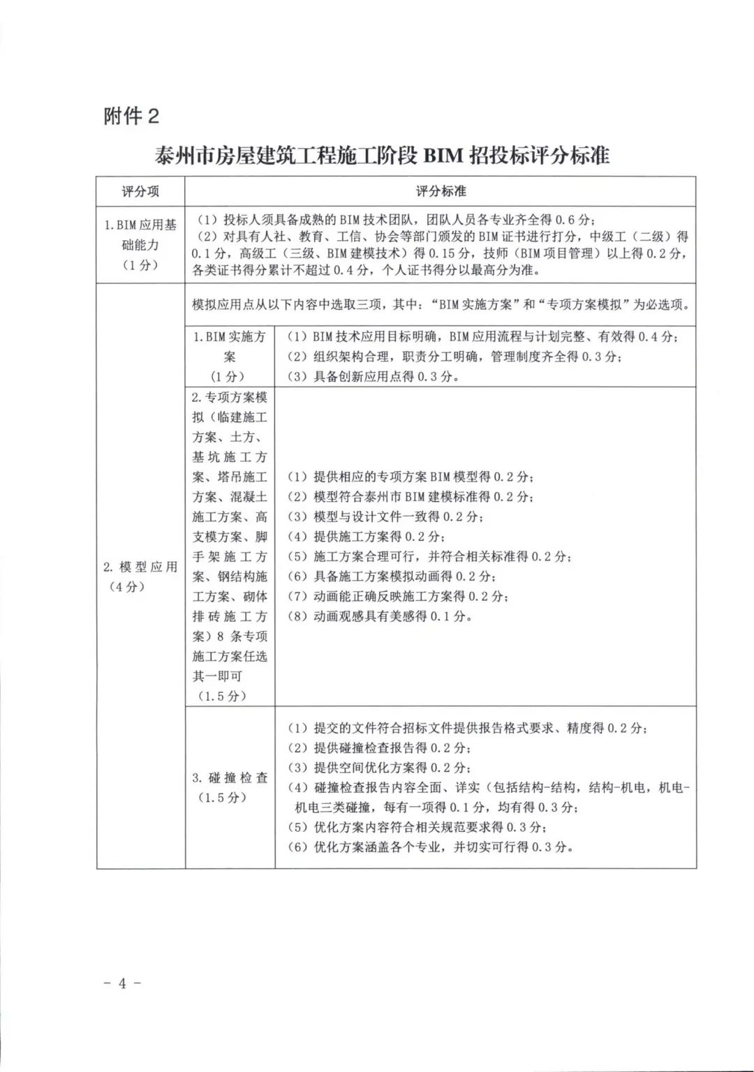
符合BIM招投标应用条件的项目,可在设计、施工阶段,按照BIM招投标评分标准实施打分,重点考核BIM应用基础能力和模型应用。BIM应用基础能力是对投标单位BIM专业技术人员配备情况的评判,模型应用是对投标单位BIM实施应用能力的评判。
设计阶段模型应用内容包括:BIM实施方案、基于设计任务书进行可视化设计表达、基于BIM的设计概(预)算、结构安全分析及仿真和设计阶段碰撞检查及优化调整。
施工阶段模型应用内容包括:BIM实施方案、专项方案模拟(临建施工方案、土方、基坑施工方案、塔吊施工方案、混凝土施工方案、高支模方案、脚手架施工方案、钢结构施工方案、砌体排砖施工方案等8条专项施工方案任选其一即可)、碰撞检查、进度模拟、复杂节点工艺模拟和漫游动画。
投标BIM工作量
为最大程度降低投标单位BIM工作量,文件规定招标单位在设置招标文件时,要选取具备本项目通用特征的区域范围,制定相关BIM投标成果要求,且该区域面积原则上不应超过本项目总建筑面积的百分之十。
实施时间
文件自2023年10月1日起施行,要求各市(区)住建部门及时组织招投标监督管理部门、交易中心、评委、代理公司认真学习并贯彻落实。








END








