
报告来源:公开整理
下载报告:订阅〔研报合集〕vip权益
粉丝福利:免费领取 9000+ 精选报告
(每日分享最新重磅报告,与投资人、创业者、行业研究员、企业高管等群成员互动交流,实现人脉拓展、资源对接、项目合作等)
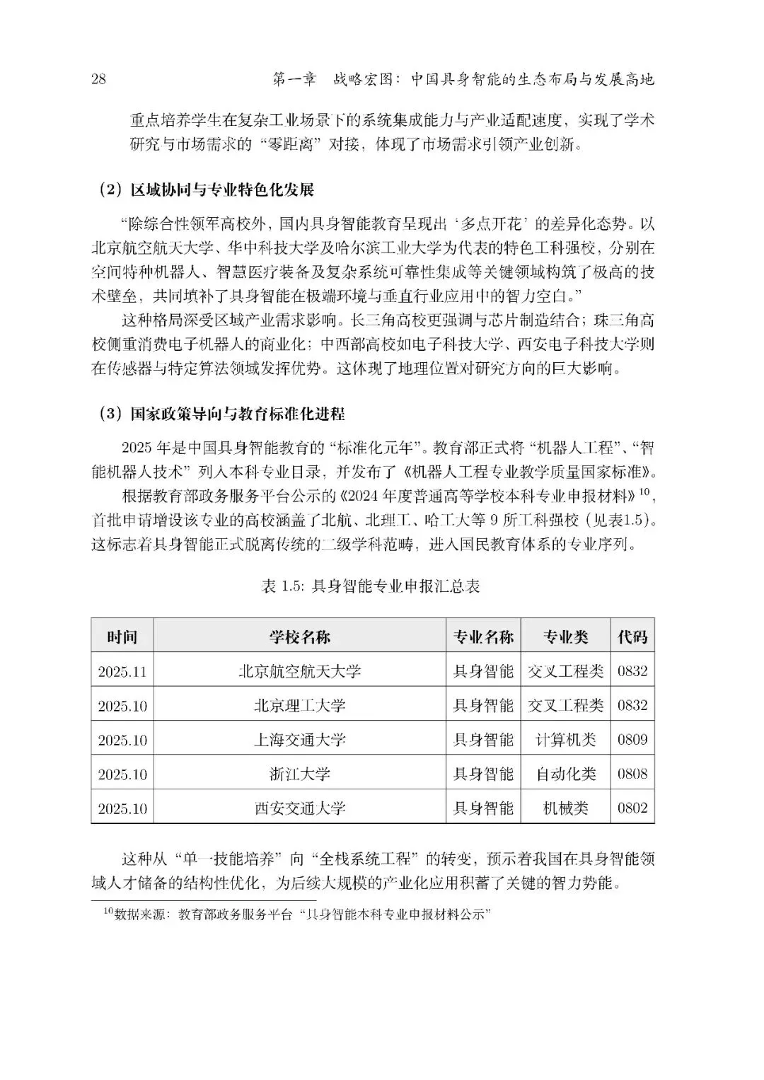
具身智能作为新质生产力的核心赛道,正引领物理世界智能化变革。中国通过顶层设计与政策引导,推动具身智能从实验室走向规模化应用,形成京津冀、长三角、珠三角等产业集群。高校与科研机构在学科交叉、新型研发机构布局及科研成果转化方面发挥关键作用,构建起“教育-科研-产业”良性循环。
技术层面,具身智能实现从离身算法到具身实体的进化,感知、决策与执行技术闭环逐步完善。应用领域广泛覆盖工业制造、商业服务、特种巡检等场景,推动作业范式变革。然而,数据稀缺、硬件国产化率低及极端环境适应性等挑战仍待突破。
未来,具身智能将向大脑标准化、身体模块化、云边端协同及人机共生方向发展,推动产业生态完善与规模化落地,成为全球产业升级的核心引擎。













































快速把握市场格局,了解企业分布。 获取关键数据,如规模、增长、价格。 洞察技术发展趋势,把握创新方向。 分析市场走向,预测需求与热点。 评估政策影响,理解政策导向。 剖析竞争对手,了解其战略与产品。 发现行业机遇与挑战,提前布局。 获得专业见解,借鉴成功与失败经验。 为决策提供信息,降低风险。
助企业战略规划,明确发展方向。 优化企业运营,提升资源利用效率。 助投资者评估价值,降低投资风险。 为政策制定提供参考,引导产业升级。 推动行业创新,提升竞争力。 促进企业合作,实现资源共享。 提高应变能力,快速响应市场变化。 构建可持续行业生态。 提升行业认知与决策水平。