回复“1”,获《7500份全行业经济分析报告》
回复“2”,获《智能化弱电专业资料集6.25G》
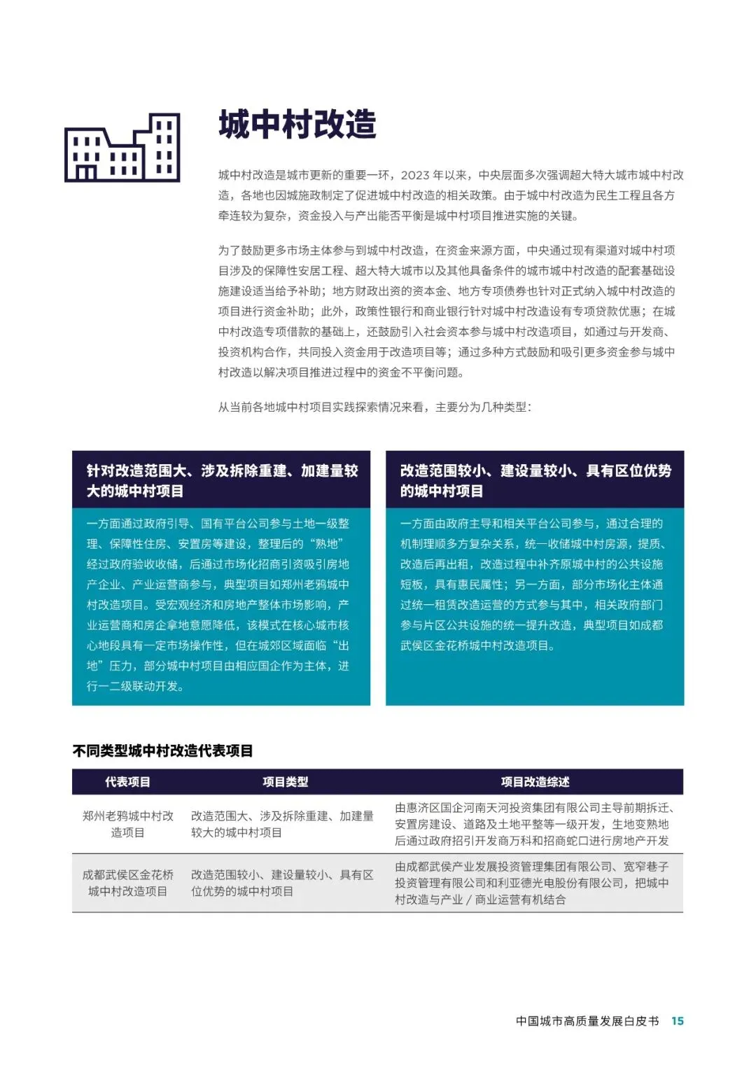
PS:文末附今日免费领取方式2026中国城市高质量发展白皮书
现在免费分享给大家
希望对您有所帮助


免费加智慧报告行业交流群,可加微信HYJGF2016,留言:智慧报告行业交流群;
现在行业群到⑥群,志同道合的朋友,可免费加群互相交流学习。

内容导读

一、核心框架延续:三大领域与六大维度
2025年白皮书提出城市高质量发展需聚焦存量提质(城市更新)、产业优化(新质生产力)、城市建设(城市运营)三大领域,并围绕宜居、韧性、智慧、创新型、绿色、人文六大维度展开。这一框架预计在2026年版本中仍将延续,但具体内容会结合最新政策与实践深化。
二、2026年重点方向预测
1. 城市更新:从“空间改造”到“价值激活”
政策深化:随着“十四五”规划收官,城市更新政策可能进一步细化,例如完善城中村改造资金平衡机制、推广“留改拆”并举模式。 实践案例:广州环五山片区、成都“立园满园”行动等典型项目可能被深入分析,总结多元主体协同、产业园区存量盘活等经验。 技术赋能:BIM(建筑信息模型)、CIM(城市信息模型)等技术可能在老旧小区改造、功能性片区焕新中广泛应用,提升改造效率与精准度。
2. 新质生产力:低空经济与人工智能双轮驱动
低空经济: 政策红利:2023年中央经济工作会议将低空经济列为战略性新兴产业,2024年政府工作报告明确其“新增长引擎”地位。预计2026年白皮书会深入分析低空经济产业链(如eVTOL、无人机)的发展现状、应用场景(物流、旅游、城市交通)及政策支持。 区域布局:长三角、珠三角、京津冀、成渝等产业集群的案例可能被重点提及,例如深圳大运无人机产业园、上海金山华东无人机基地等。 人工智能: 技术趋势:边缘AI(推理和应用为主)可能成为智慧城市建设的关键力量,例如通过私有化部署、定制化开发的大模型支撑城市治理场景。 产业融合:AI与交通、能源、医疗等领域的深度融合案例(如深圳“20+8”产业集群)可能被纳入分析。
3. 城市运营:从“建设红利”到“运营红利”
模式创新:片区综合统筹运营、公共空间市场经营、战兴产业生态运营、存量资产提升改造四大场景可能被进一步细化,例如通过REITs(不动产投资信托基金)盘活存量资产。 城投平台转型:城投平台需在承担公共职能的同时提升市场化能力,例如通过“0租金”式产业发展合伙人招商模式(如广州南沙明珠湾)降低企业入驻门槛。 智慧治理:智慧城市深度运营可能成为重点,例如通过数字平台整合交通、能源、安防等数据,实现精细化治理。
4. 绿色与韧性:双碳目标下的城市转型
绿色发展:可再生能源(风电、光伏)装机规模持续扩大,绿色建筑、建筑光伏一体化(BIPV)等案例可能被纳入分析。 韧性城市:应对气候变化、公共卫生事件等突发风险的案例(如海绵城市、应急物资储备体系)可能被重点讨论。


报告节选
文末查看如何免费获取
以下是部分报告原文节选,点击查看报告内容可以查看报告全文~













内容太多不再一一介绍。。。。。
了解行业趋势
就上智云研报
https://t.zsxq.com/bQK32
----------------
#02#
如何获取本套资料
方法一:分享至朋友圈或者300人以上报告群/报告相关群1小时截图发给小编(不得马上删除和屏蔽任何人)。小编微信号:HYJGF2016(留言:智库分享) 或 长按下面二维码识别(留言:智库分享)添加截图获取。

方法二:可加入智云研报VIP会员,可扫下面二维码获取。
VIP年 会员群
智云研报VIP 年会员 ,欢迎加入知识星球(扫下方二维码)~~~
※ 会员权限:每天不限数量阅读和下载※
※ 报告更新:洞察市场前沿精选持续升级※
免责声明:文章来源于互联网收集整理,由我方整理,版权归原作者及其公司所有。转载此文是出于传递更多行业信息,仅供研究、学习交流之用,文章内容不代表本站立场,不得用作于商业用途,若有来源标注错误或侵犯了您的合法权益请联系,我们将及时更正、删除,谢谢。


