
锋行链盟推荐阅读
来源:全国网络安全标准化技术委员会
以下是内容详情
报告是全国网络安全标准化技术委员会(TC260)在2026年发布的一份技术研究报告,旨在系统性地研究智能体(AI Agent)这一新兴技术领域的安全挑战,并前瞻性地构建其安全标准体系。
一、 报告核心定位与价值
前瞻性与权威性:报告发布于2026年,针对当时正处于规模化应用爆发前夜的“智能体”技术进行安全研判,体现了标准工作的前瞻性。由TC260这一国家级网络安全标准机构发布,代表了国内在该领域的官方和权威视角。
问题导向与系统性:报告并非简单的技术综述,而是紧紧围绕智能体相较于传统AI系统(如大模型)的新增安全风险展开。它系统性地构建了“风险识别(是什么)→ 风险分析(为什么)→ 措施与标准建议(怎么办)”的逻辑闭环。
承前启后,聚焦增量:报告明确了其研究范围重点围绕“软智能体”,并侧重于智能体特有的、超出其背后基础大模型的新增风险。这避免了与现有大模型安全标准的重复,使研究更聚焦,也为后续“硬智能体”标准制定打下基础。
二、 核心内容深度解读
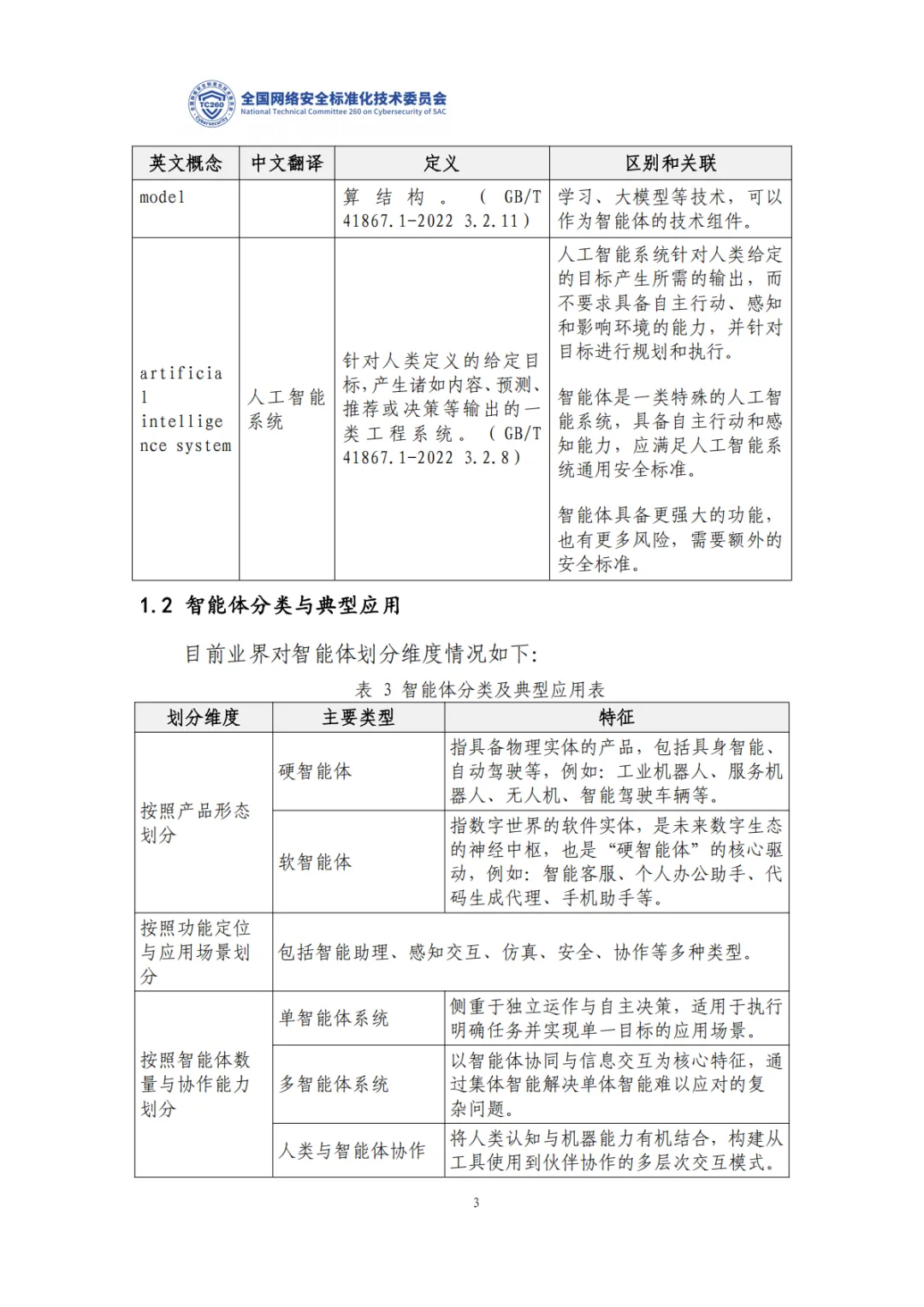
1. 智能体的重新定义与风险根源
报告开篇明义,将智能体定义为 “能够感知环境、理解信息并作出决策与行动的人工智能代理” 。其核心特征是自主性、自适应和交互能力。
风险根源分析:报告精辟地指出,智能体的安全风险根本在于其能力范围的扩展(见表4):
正是这四种能力的“活性”结合,使得智能体从一个相对静态的“问答机”变成了一个动态的、具有“行为”能力的实体,从而引入了传统AI安全未充分涵盖的、涉及“行为安全”和“交互安全”的全新挑战。
感知:从被动接受到主动感知,带来数据投毒、对抗样本风险。
规划:从依赖提示词到内置推理框架自主规划,带来规划被恶意引导、结果不可控风险。
记忆:从封闭训练数据到开放扩展的长短期记忆,带来记忆泄露、污染、劫持风险。
行动:从无工具调用到可调用内外工具与多智能体协作,带来工具滥用、越权操作、物理危害风险。
2. 系统化的安全风险框架
报告第三章是核心精华,构建了一个多层次、动态的安全风险分析框架。
风险全景图(11类风险):在综合OWASP、国家网信办《人工智能安全治理框架2.0》等国内外成果基础上,提炼出 AIA01至AIA11共11类核心安全风险。这不仅是清单,更构成了智能体安全的“威胁模型”。
风险传导性:报告深刻指出智能体风险具有跨模块传导(如在感知、规划、行动间传导放大)、跨时空扩展(因记忆持久化和行动闭环)、以及群体效应(多智能体协同产生系统级风险)的特点。例如,一个“提示词注入”(AIA01)可能引发错误的“规划”(AIA05),进而导致“工具滥用”(AIA11),最终造成实际损失。
全生命周期视角:报告将11类风险映射到智能体的“启动、设计与开发、验证与确认、部署、运行与监视、重新评价、退役”全生命周期(基于ISO/IEC 22989),并明确了各阶段的主要风险和对应的“风险解决方”(模型算法研发者、开发平台提供者、服务提供者、用户)。这为落实安全责任提供了清晰路径。
3. 构建“演进与创新协同”的标准体系
报告的最终落脚点是提出 “智能体安全标准体系框架” ,这是一个五层架构:
基础共性:术语、通用安全框架。这是标准体系的基石。
安全管理:覆盖数据、算法模型、供应链、隐私、风险管理。这部分在很大程度上可演进自现有的人工智能安全标准体系。
关键技术:这是针对智能体增量风险进行创新的核心。包括多模态安全、检索增强(RAG)安全、协议安全(A2A/MCP等)、多智能体协同安全、工具调用安全。这部分是当前标准化的空白和紧迫点。
测试评估:如何评估智能体的“行为安全”。需要从传统模型的静态评估,转向涵盖其感知、规划、记忆、行动闭环的动态和交互式评估。
产品与应用:结合垂直行业场景(金融、医疗、政务等)制定分类分级方法和实施指南,推动标准落地。
这个框架体现了 “基于现有AI安全标准体系进行演进,同时针对智能体新技术特性进行创新补充” 的务实思路。
4. 务实可行的标准化工作建议
报告第五章提出了极具操作性的“施工图”:
近期(近一两年)优先制定6项核心标准:
《网络安全技术 智能体安全框架及要求》(奠基性总纲)《网络安全技术 智能体安全测试与评估方法》(衡量标尺)《网络安全技术 智能体互联安全要求》(针对行动与交互风险)《网络安全技术 智能体应用安全分类分级方法》(精准治理依据)《网络安全技术 多智能体协同安全技术要求》(应对群体风险)《网络安全技术 智能体应用安全实施指南》系列(推动行业落地)深化国际协同:主张主动对接ISO、IEC、ITU,并将我国在消费级智能体、多智能体协同等领域的产业实践转化为国际标准,提升话语权。
完善实施保障:建议建立标准验证平台、开展应用试点、构建推广生态,确保标准“用起来”。
三、 总体评价与洞见
这是一份高质量的、具有战略眼光的行业指南。它不仅是一份学术报告,更为监管机构、标准组织、企业和研发人员提供了清晰的智能体安全风险“地图”和标准建设“路径图”。
抓住了智能体安全的本质矛盾:即 “赋予AI自主行动能力所带来的巨大价值” 与 “由此引入的不可预测性和新型攻击面” 之间的矛盾。报告的所有分析都围绕这一矛盾展开。
体现了“治理前置”的思维。在智能体技术大规模爆发应用前,系统性地研究其风险并规划标准体系,有助于引导产业在快速发展中“系好安全带”,避免先乱后治,实现创新与安全的平衡。
报告本身也反映了标准化工作的新范式:面对AI等快速迭代的技术,标准化工作必须更具前瞻性、敏捷性和协同性(国内国际协同、技术与管理协同)。本报告正是这种新范式的出色实践。
总结而言,这份报告标志着中国在智能体这一全球科技竞争新高地的安全治理上,已经完成了从“风险识别”到“体系构建”的关键一步。它为未来智能体安全国家标准的密集出台奠定了坚实的理论和需求基础,对于保障我国人工智能产业健康、安全、可持续发展具有重要的指导意义。





















【锋行链盟】

锋行链盟一站式企业全周期赋能平台
已累计服务付费会员超 5000+,构建起高粘性、高价值的企业服务生态。依托由研究院、上市公司高管、创始人、投资人、券商投行、高校及政府机构组成的高端会员生态,为企业提供资源共享、专业人才对接、项目合作及港股 / 纳斯达克上市等全链条服务。
资源共享
汇聚企业、投资机构、政府部门、科研院所等核心资源,实现信息、渠道与机会互通。
项目合作与产业协同
提供产业链上下游匹配、技术合作、政企合作、园区落地、项目路演等合作机会。
专业化上市服务
由资深投行背景团队提供全流程上市辅导,助力企业登陆资本市场:
上市前期筹备
企业上市资质诊断、合规性梳理、财务规范指导、股权架构设计;
上市路径规划
结合企业实际情况,纳斯达克、香港联交所等多板块上市路径分析与选择建议;
中介机构对接
精准对接头部券商、知名律所、会计师事务所、保荐机构,降低沟通成本;
资本运作支持
涵盖上市融资、并购重组、再融资等全流程财务顾问服务,保障上市进程顺畅。