冶金、机电、环保、铸造、耐火材料运维、维修改造资质证书申报中
2023-08-24 10:03

冶金、机电、环保、铸造、耐火材料运维、维修改造资质证书由中机维协冶金分会依据《冶金设备运维、维修与改造企业服务能力评价规范》(发布稿)、《中国机电装备维修改造企业资质评审标准》、《冶金设备检修资质现场评审细则》、《机电装备检修资质现场评审细则》以及其他相关资质证书管理文件的规定,结合国家及行业内服务型企业能力规范及标准,对企业从技术能力、管理水平、服务理念等各方面进行综合分析、评价、判断并做出的认证。只有企业各项能力达到或者高于全部标准、规范,而且遵纪守法,诚信经营的企业才能颁发的资格证书。该证书是企业软、硬件实力的有效体现,是企业从事冶金设备(机电装备)维改、运维行业的一个身份和能力的有效证明。

2023年中机维协冶金分会继续推行冶金行业企业资质等级的评审工作,希望相关企业抓住机遇,积极申报。
第一步:获得《入会申请表》及《申请书》。登录中机维协冶金分会网站下载或致电0311-88357930向工作人员索取表格。第二步:填写申请书。发送至业务联系人或者中机维协冶金分会邮箱zjwxyjzbfh@126.com,进行初审。第三步:初审。综合部收到申请材料,1-3个工作日内联系申请人回复初审结果及反馈意见和建议,如未通过,企业在按照要求补充材料后再次提交。第四步:缴费。企业需在初审合格后2-3个工作日内缴纳申请费及证书费。按照缴费通知书办理汇款,并将付款回执及开票信息发送至业务人员或分会邮箱。第五步:现场评审通知。协会受理后,将按要求成立现场评审专家小组,并与企业确定评审时间,发放“评审通知书,”商谈现场评审有关事宜。第六步:现场评审(缴纳专家评审费)。评审组专家现场核查取证、书面材料审查,形成现场评审结论意见后,双方签字确认。评审组将评审资料及结果报中机维协冶金分会评审部审定。现场评审不合格的,评审组将出具《评审不合格确认书》,企业在完成整改后,向评审部提交书面复评评审申请,评审部将重新安排评审小组进行现场确认并出具评审结论。第七步:终审/发证。中机维协冶金分会评审部对评审结果进行终审,终审合格后,颁发相应级别和项目的资质证书,并将证书通过快递形式送达企业。终审不合格,企业按要求完成整改并提供相关整改资料后,颁发证书。第八步:公示。由发证部门在中机维协、中机维协冶金分会以及中国招标投标网等部门(机构)官方网站进行公示。资质证书办理周期3-6个月,具体时间由企业配合程度决定。
经过初审、现场审核、复审通过的企业,由中国机电装备维修与改造技术协会冶金分会统一颁发证书。

由中机维协冶金分会提出并组织起草的《冶金设备运维、维修与改造企业服务能力评价规范》(T/CAMER 005—2020)团体标准,自2020年3月15日已正式实施。

(规范性附录)
有色金属冶金范围
序号 | | |
| | |
| | |
| | |
| | |
| | |
| | |
| | |
| | |
| | 钛冶炼:富钛料制取,氯化,粗TiCl4精制及海绵钛生产(金属热还原法)钒冶炼:金属还原法炼钒,硅热还原法炼钒,真空碳热还原法炼钒,熔盐电解精炼 |
| | 通过熔炼、精炼等方式,在某一有色金属中加入一种或几种其他元素制造合金的生产活动 |
| | 液态有色金属及其合金连续铸造,铸模,重熔铸造(含金属熔炼、浇铸) |
(规范性附录)
黑色金属冶金范围
| | | |
| | | |
| | | 烧结机、带冷机、环冷机、竖炉、带式焙烧机、链篦机、回转窑、球磨机、混匀设备、造球设备、配料设备、布料设备、密封设备、润滑设备、点火炉、烧嘴、破碎设备、筛分设备、链板机、水封拉链、单辊破、烧结台车、烧结篦条、堆取料机、热振筛、主抽风机。 |
| | | 高炉本体、炉顶设备、冷却壁、开口机、泥炮、热风炉、磨煤机、高炉喷吹装置、送风装置、铁水罐车、铸铁机、高炉渣处理设备、卷扬(供料)设备、筛分设备、非高炉炼铁设备、熔融炉、煤气除尘、余压发电、高炉鼓风机、TRT、冷却水循环、摆动溜槽。 |
| | | 转炉、电炉、精炼炉、混铁炉、拆炉机、铁水罐(钢包)、挡渣板、氧枪喷吹系统、电磁搅拌器、结晶器、连铸喷嘴、连铸机、称量系统、铁水预处理、扒渣机、渣处理系统、供氧系统、石墨电极、包芯线。 |
| | | 上料台架、加热炉、夹送辊、轧机、精整设备、剪切设备、打包机、打捆机、矫直机。 |
| | | |
| | | |
(规范性附录)
通用冶金设备范围
| | |
| | 皮带输送机、堆取料机、火车卸车机、气力输送、管状皮带机 |
| | 空压机、氧压机、氮压机、轴流风机、罗茨风机、煤气管网、煤气压缩机 |
| | 脱硫、脱硝、脱白、废水处理设备、余热余压、环境监测、消音降噪设备、烟气除尘设备、BPRT设备 |
| | 工业电源、低压电器、电气连接、传感器、机箱机柜、执行机构、自动化服务、气动元件 |
| | 液压油、润滑油、泵、马达、阀、电子产品、油缸、过滤器、蓄能器、冷却器、压力表、软管、密封件、液压站、管接头 |
| | 冶金阀门、振动给料机、烘烤器、制氧机、空压机、皮带机、滚筒、晒水抑尘设备、皮带机、破碎设备、筛分设备、选矿设备、自动润滑系统、冶金风机、轨道衡、铁路系统、冶金起重设备 |
| | 工业自动化仪表、电工仪器仪表、光学仪器、分析仪器、实验室仪器与装置、材料试验机、仪器仪表元器件、仪器仪表材料、仪器仪表工艺装备、称重设备 |
| | 定型耐火材料:高铝砖、粘土砖、低蠕变砖、碳素砖、复合碳砖、格子砖、耐火球、镁球。 |
| 不定型耐火材料:浇铸料、喷涂料、碳素捣打料、高温耐火水泥 |
说明:
1.本目录为目前冶金常用设备的运维、维修、改造推荐性产品目录,本目录根据冶金设备技术进步和冶金设备使用部门的要求不断进行动态调整,除下表外还包括其它依据法律、法规实行维修行政许可的产品。
2.申请资质证书时,按照系统分类为单位申报,申请单位根据自身业务范围,可选取一个系统内的多个设备项目。(例如:炼铁设备:冷却壁、送风装置、铁水罐、铸铁机等)
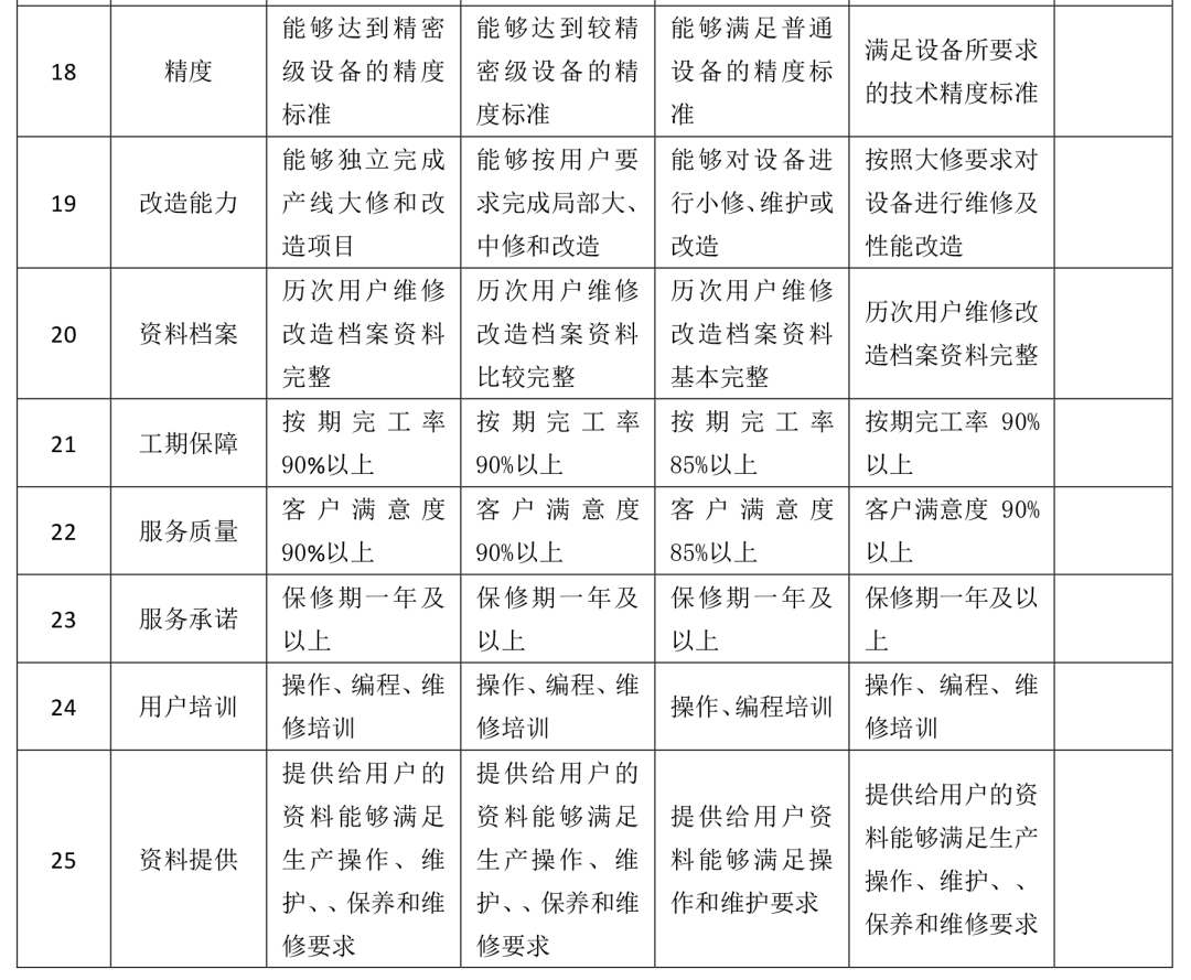
按照企业所能提供的服务项目及自身规模,冶金设备运维、维修与改造企业服务能力分为AAA级、AA级、A级三个级别
刘文青:15031180999
刘文娟:15131150999