








国别分析报告
(第六篇)
泰国

原产地认证制度

原产地规则用于确定货物的“国籍”,以适用包括优惠与非优惠关税、配额等在内的贸易措施。通常情况下,产品需通过原产地证书(Certificate of Origin)来证明其原产地。在泰国,出口商可以通过两种方式对货物原产地进行认证:由授权机构出具的认证,或原产地自我认证。泰国对外贸易厅(DFT)是管理原产地认证的主要机构。DFT有权签发普通原产地证书与优惠原产地证书;同时,泰国商会与泰国工业联合会亦被授权签发普通原产地证书。在授权机构出证方面,出口商可申请以下两类原产地证书:
1)普通原产地证书(Ordinary Certificate of Origin),用于证明货物原产地,但不享受关税优惠、减免或豁免;
2)优惠原产地证书(Preferential Certificate of Origin),用于主张优惠关税或关税减免,例如依据《东盟货物贸易协定》(ASEAN Trade in Goods Agreement,以下简称ATIGA)享受的优惠税率。
出口商也可以采用自我认证方式,即在不申请原产地证书的情况下,直接在商业发票上声明货物原产地以主张优惠关税,则须事先向DFT注册并获批为“核准出口商(Approved Exporter)”。获得原产地自我认证的出口商可在发票上注明注册号,开具原产地声明,并按照常规的海关清关及最终发货程序交付给买方,买方可申请自贸协定下的优惠关税。

原产地认证流程

1.原产地证书申请
出口商申请普通原产地证书或优惠原产地证书的流程如下:



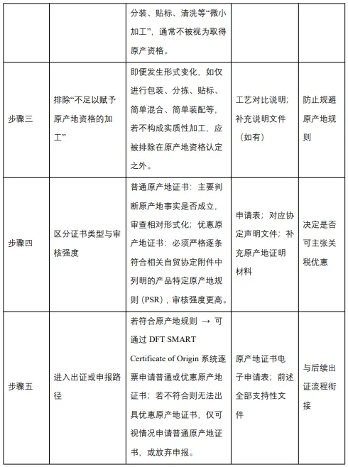
泰国原产地规则判断与原产地证书申请流程表
2. 原产地自我认证申请
2025年9月29日,DFT发布了《关于在国际贸易协定或国际贸易惯例框架下开展原产地自我认证的核准出口商注册的通知(佛历2568年〔2025 年〕)》,确立了原产地自我认证的新制度。新制度提升法律了确定性并推动了认证程序数字化,并明确了出口商获得原产地自我认证授权的一般性条件与程序,允许出口商自行声明其所贸易货物的原产地,从而依据相关优惠贸易协定主张优惠贸易待遇。
根据2025新规,目前,出口商原产地自我认证注册申请已可全程在线办理,出口商可通过DFT Self-Certification网站提交申请。在提交自我认证申请时,出口商需以电子方式提交配套文件,包括企业注册证书、经营场所示意图、公司授权签字人的身份证明文件等。
申请提交后,DFT将通过该系统通知注册结果,并向获批出口商分配注册编号。经批准的出口商可在商业发票中标注该注册编号,自行出具原产地声明(Declaration ofOrigin),并按常规流程完成海关清关与最终发运,进口方即可据此主张优惠关税。
此外,2025新规规定,核准出口商资格的有效期为两年(自注册之日起计算)。资格续期、数据提交及存储均通过 DFT Self-Certification网站完成。核准出口商须保存相关文件与会计记录,并需按月通过该系统电子报送出口及非出口活动信息。如核准出口商违反或未能遵守《2025年通知》规定的条件,DFT有权撤销其原产地自我认证资格。
提示:对中国在泰制造企业而言,是否采用原产地自我认证主要取决于企业的出口频率、产品与供应链稳定性以及内部合规能力。一般而言,当企业出口频率高、出货批次多,逐票申请原产地证书带来的时间成本和行政成本较高;产品原产地结构相对稳定、原材料来源和生产工艺可复制,能够长期、稳定满足原产地判断标准(如区域价值含量不低于规定比例);同时企业具备较强的内部合规与财务核算能力,能够清晰拆分原材料、人工和制造费用,并持续、完整地留存原产地证明文件;且主要出口目的地为东盟成员国或其他对发票原产地声明模式较为熟悉、接受度较高的市场(例如在《东盟货物贸易协定》框架下开展贸易)——在上述条件中占据多数的情况下,采用原产地自我认证通常更具优势。该模式在电子装配、汽车零部件、家电、机械设备、化工中间品以及已完成关键工序的纺织成衣等行业中较为常见,其核心优势在于无需逐票向政府申请出证,可显著缩短出货周期,并在中长期内明显降低行政管理成本。
在部分情形下,使用政府签发的原产地证书更为稳妥:当产品原产地判断本身存在“边界模糊”问题,例如区域价值含量刚好处于临界水平、关键零部件大量依赖第三国来源,或生产工序是否构成“实质性加工”存在解释争议;当企业供应链和产品结构变动频繁,供应商更替较快、同一产品存在多个配置版本,难以形成稳定的原产地判断模型;当企业尚处于在泰国出口的初期阶段,原产地文件体系和内部合规流程尚未完全建立;或当出口目的市场对政府出证的依赖度较高、进口方及当地海关更习惯以原产地证书作为通关依据时,继续采用原产地证书更有利于分担原产地合规风险。在这些情况下,由政府或授权机构进行原产地审核并出证,能够在发生合规争议时提供更为保守、稳健的风险缓冲。
悟学问之深,成非凡之事
复制链接下单,抢先阅读全文!
https://www.yueglobal.com/training/#/bible/detail?id=23a05b252e4bb082388df735e74b1e34
⬇️⬇️⬇️
下期预告
印尼国别研究报告之一:中印尼贸易投资合作之贸易规模
更多资讯


