《2025数字孪生与智能算法白皮书》是一份由杭州易知微科技有限公司与数字孪生世界企业联盟联合发布的行业前瞻性与实践性并重的权威报告,报告共180页,系统性地梳理了数字孪生技术的演进路径、核心能力建设与前沿行业实践,其核心目的在于深入阐释“数字孪生+智能算法”的融合价值,为各行各业的数字化转型提供清晰的技术路径与实战蓝图。
技术范式升级:数字孪生的核心正从单纯的“可视化呈现”转向“物理机理为基、数据智能为翼”的复合技术体系。其关键在于通过融合传统机理模型与AI算法,实现对物理世界的精准映射、动态推演与智能决策。
核心驱动引擎:“数字孪生+智能算法”成为新的技术突破点。以大语言模型、3D高斯滤波、强化学习等为代表的智能算法,正在赋予数字孪生系统更强的数据处理、实时渲染与自主决策能力。
解决核心痛点:该技术体系旨在解决当前数字化实践中的“有表无里”(缺乏深度分析)、数据孤岛、响应滞后、决策低效等痛点,推动实现“数智视融合,虚实人联动”。
产业化加速:数字孪生已在智慧城市、水利、能源、制造、港口等垂直领域深度应用,从单点示范走向规模化推广,成为助力企业数字化转型、实现可持续发展的关键抓手。
白皮书提出了四大关键技术能力,并深入探讨了五项核心技术突破:
物理感知与数据融合:整合LiDAR、无人机、IoT等多源异构数据,构建高精度三维模型与实时监测网络。
高效建模与轻量化渲染:基于3D Tiles、流式加载、LOD等技术,实现大规模模型在Web端的秒级加载与流畅交互。
机理与数据双驱动:融合水动力模型、有限元分析等物理机理与LSTM、强化学习等AI算法,提升模型精度与推演效率(如洪水预测误差降至3%以下)。
动态交互与智能决策:通过数字人、大语言模型(LLM)实现自然语言操控与智能响应,赋能应急指挥、设备运维等场景。
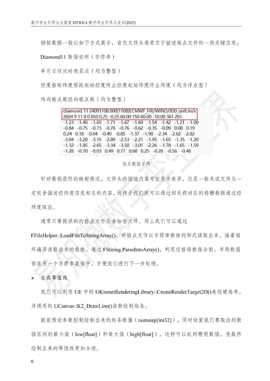
复杂数据处理:针对气象、地理、视频等数据,实现了从解析、生成等高线/云图到与三维场景融合的全流程技术。
机理与数据模型协同:提出混合建模、序贯建模等策略,利用数据驱动模型修正机理模型的残差与参数,优势互补。
超大体量数据渲染:通过分布式计算、动态LOD、LRU缓存及坐标变换(ENU矩阵)等技术,解决了超大规模点位、河道数据的实时加载与渲染性能瓶颈。
自动化模型构建:利用Houdini的程序化生成、CityEngine的规则驱动建模及倾斜摄影技术,实现城市级、园区级三维场景的高效、批量构建。
大模型算法延伸:
多模态大模型:集成LLM与数字人技术,支持自然语言交互查询与业务指令执行,降低操作门槛,提升应急响应速度。
3D高斯滤波(3DGS):作为新兴的3D重建与渲染技术,实现了比NeRF更高效率(实时渲染)、更优数据压缩比(模型体积小100倍)的高精度场景重建。
白皮书选取了五大行业,展示了数字孪生技术的场景化价值:
智慧能源(燃气):
痛点:数据孤岛严重、问题追踪困难、受众群体广泛。
方案:构建集团级“数据中枢+决策大脑”,整合SCADA、ERP等多系统数据,实现安全监察、天然气、LPG等全业务的数智化重构与一屏统管。
数字孪生园区(会展/企业):
痛点:数据割裂、信息传递延迟、决策滞后、展示手段单一。
方案:覆盖“空间、展位、安防、能耗”等模块,实现“空间+业务”一体化管理。通过高精度建模与实时数据接入,提升管理效能、资源利用率与品牌形象。
数字孪生文旅(乡村):
痛点:数据资源碎片化、运营管理低效、文旅体验同质化。
方案:结合倾斜摄影与GIS引擎,打造“数字孪生底座”,集成乡村治理、产业、民生数据。通过“随手拍”等反馈机制增强公众参与,盘活闲置旅游资源,实现乡村振兴的数字化治理。
数字孪生物流(钢铁仓储):
痛点:库存监管低效、应急响应滞后、管理协同困难。
方案:构建3D仓储数字孪生模型,打通WMS、ERP等系统,实现库存、作业、设备的实时可视化监控与智能预警。支持移动端办公,优化资源配置,提升周转效率。
数字孪生港口:
痛点:数据割裂、流程复杂、响应滞后、缺乏实时预警。
方案:利用倾斜摄影构建港口1:1数字底座,对卸船机、皮带机等关键设备进行高精度建模与数据驱动映射。整合生产、安防、能耗等系统,实现“人-船-货”全要素可视、可管、可控。















































































来源:数字孪生企业联盟和杭州易知微科技有限公司/制造前沿














左右滑动查看更多
▲将我们设为「星标★」才能第一时间收到推送哦