
这份由全国网安标委 2026 年 3 月发布的《智能体安全标准化研究报告》,核心是系统梳理智能体安全风险、政策标准现状,搭建安全标准体系并给出落地推进建议,为智能体安全治理与标准研制提供权威指引。
一、核心定位与基础定义
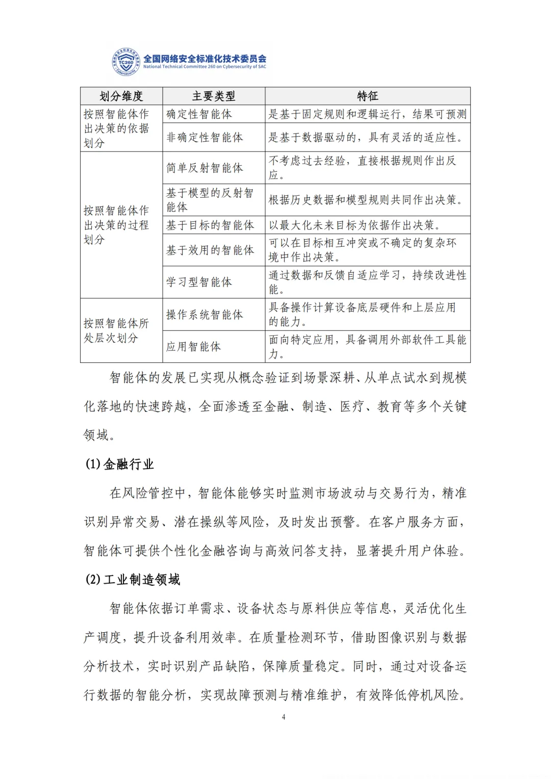
智能体:能感知环境、自主决策、执行任务的 AI 实体,分软智能体(助手、客服、代码 Agent)和硬智能体(机器人、自动驾驶、无人机),具备感知、规划、记忆、行动四大核心能力。
报告聚焦:重点围绕软智能体,聚焦其超出大模型的新增安全风险,明确模型研发者、平台方、服务方、用户四类责任主体。
二、发展与政策现状
技术与产业:智能体已从概念走向规模化落地,渗透金融、制造、医疗、教育、网安等领域,全球市场高速增长,中国是主要参与者。
国际政策:美、欧、加、新、韩等将 AI 安全上升至国家安全,以立法 + 分级监管 + 处罚构建治理体系,欧盟《AI 法案》、美国 AI 行政命令最具代表性。
国内政策:形成顶层规划 + 三大法律(网安 / 数据 / 个保法)+ 专项规章 + 伦理规范 + 执法行动的多层次治理体系,2026 年网安法修订首次增设 AI 专条。
标准现状:国际 ISO/IEC/ITU 已启动智能体安全标准;国内 TC260、TC28 主导,已发布生成式 AI 安全、数据标注等标准,智能体互联、安全要求等在研。
三、安全风险核心结论
新增风险来源:相比大模型,智能体因自主感知、自主规划、持久记忆、工具调用、多智能体协同,带来全新风险。
11 类核心风险:
智能体挟持、数据泄露 / 投毒、供应链插件投毒
身份仿冒越权、幻觉 / 错误决策、多智能体级联故障
协议漏洞、运行环境风险、监管追溯失效
记忆幻觉 / 操纵、工具滥用
风险特点:跨模块传导、全生命周期扩散、多智能体群体放大、可从数字域延伸至物理域。
四、安全标准体系框架
报告构建五大维度的智能体安全标准体系:
基础共性:术语、通用安全框架
安全管理:数据、供应链、模型算法、隐私、风险治理
关键技术:多模态、RAG、协议、交互、工具调用、多智能体协同
测试评估:安全评估、系统安全测试
产品与应用:分类分级、行业落地指南
五、标准推进建议
建国家标准体系:优先研制安全框架、测试评估、互联安全、应用分级、多智能体协同等标准,再补供应链、多模态安全标准。
深化国际协同:对接 ISO/IEC/ITU,输出中国方案,推动标准互认。
完善落地保障:建协调机制、国家级验证平台、试点推广与生态支撑。
六、总结与展望
智能体正从工具走向自主伙伴,技术与社会价值巨大,但伴随决策失控、算法共谋、系统性风险等挑战;需平衡安全与发展,以分类分级、全生命周期监管、前瞻标准体系,保障智能体可信可控、健康发展。































