本文将对数控机床应用、机床产量、数控机床市场规模、五轴联动机床国产化进程、高端磨床需求、机床市场竞争格局、数控机床产业链、机床进口概况、数控机床关键零部件概况等进行梳理,以供参考。
一、数控机床应用
数控机床在制造业各个领域都有不可或缺的地位,数控机床行业的下游包括汽车、电力、机车、船舶、航空航天、石化、工程机械、模具、电子信息等等。近年来,我国机床行业在技术创新、市场需求、产业生态等方面都取得了显著的发展。 以 3C 电子产业、新能源汽车产业、大飞机产业为代表的高端制造产业的蓬勃发展为中国本土机床工具产业带来新的需求和机遇,商业航天、低空经济、深海科技、人形机器人等新兴产业的发展,为机床产业开拓了更广阔的市场空间。


二、机床产量
我国机床行业经过七十余年的发展, 目前形成了完备的机床产业体系,且已成为全球最大机床生产和消费国,产值和消费额常年位居全球首位。根据 Gardner Intelligence撰写的《2024 年世界机床行业统计调查报告》,2024 年,我国机床总产值 273 亿美元,位列全球第一,领先排名第二的德国(109 亿美元)一倍以上;机床消费额246 亿美元,位列全球第一, 同样领先排名第二的美国(118 亿美元)一倍以上;机床出口方面,我国以 82 亿美元领先于排名第二的德国(80 亿美元) ;进口方面,我国(55 亿美元)仅次于美国(62 亿美元),位列第二位。




本世纪初开始至2011 年,在中国经济特别是实体经济快速扩张的带动下,我国机床产量高速增长,以最具代表性的金属切削机床为例,2000 年金属切削机床总产量为 17.66万台,到 2014 年达到85.8 万台,14 年间产量增长近 4 倍,在达到历史高峰后,行业进入了一个较长时期的起伏调整阶段,特别是低端机床市场需求持续萎缩。2023 年以来机床行业走出了疫情冲击,整体上处于稳健回升的阶段,2024 年,金属切削机床和金属成形机床产量分别同比增长 10.5%和7.4%,2025 年 1-9 月,金属切削机床和金属成形机床产量分别同比增长 15.1%和7.3%,占比最大的金属切削机床产量呈现加速增长的态势,金属成形机床业也保持较高增速。
近年来中国金属切削机床的产量呈现稳中有升的态势,2024 年中国金属切削机床产量达 69.5 万台,同比增长 10.5%。根据中商产业研究院的数据,预计 2025 年中国金属切削机床产量将超过70 万台。金属成形机床的产量在历经回落后企稳,2024 年中国金属成形机床产量 16 万台,同比增长7.4%,2025 年中国金属成形机床产量将保持小幅增长,达到16.2 万台。


三、数控机床市场规模
根据中商产业研究院发布的《2025-2030 年中国数控机床行业调查及发展前景分析报告》,2024 年中国数控机床市场规模达到约4325亿元。该报告预测,2025 年行业市场规模将超 4500 亿元。

机床设备使用寿命周期分为新设备磨合期、正常使用期、状态维护期。机床的使用寿命一般在 10 年左右。若使用时间过长会导致精密度和稳定性大幅下降,产品加工质量下降。我国机床产量于2011-2014 达到历史高点,随后的几年逐步回落,随着产量高峰时期生产的设备的老化,替换更新需求将持续放量。
四、五轴联动机床国产化进程
多轴联动是在一台机床的多个坐标轴上同时运动,刀具或工件可在数控系统控制下同时协调运动,从而完成复杂形状零件的加工。 五轴联动为目前数控机床的最大联动轴数。五轴联动数控机床技术难度大、应用广,集计算机控制、高性能伺服驱动和精密加工技术于一体,是衡量一个国家生产设备自动化技术水平的重要标准之一。五轴联动机床是解决航空发动机叶轮、叶盘、叶片、船用螺旋桨等关键工业产品加工的重要手段。
五轴联动机床产品包括五轴立式加工中心、五轴卧式加工中心、五轴龙门加工中心以及五轴车铣(铣车)加工中心等,其中立式五轴是下游客户需求量最大的机型,卧式五轴由于质量高、价格贵,常用于大型汽车自动化产线项目。智研咨询数据显示,我国五轴联动数控机床产品市场中,五轴立式加工中心销售量占比为77.7%,其次为五轴卧式加工中心,销量占比达到 10.9%。
根据 MIR DATABANK 的数据,2024 年中国五轴机床市场规模首次突破 100 亿元大关,达到 103.5 亿元。在过去五年中,五轴机床市场规模的复合年增长率超过了 10%。此外,根据中商产业研究院预测,2025 年中国五轴联动数控机床市场规模将超 130 亿元。


近年来在政策支持力度的不断加大下,我国机床行业已经涌现出一批具备五轴联动机床量产能力的企业,如科德数控、秦川机床、海天精工、北京精雕、豪迈科技等。 目前,科德数控的五轴联动机床产能约为240 台/年,预计未来募投项目扩产后将增加到 1095 台/年。秦川机床五轴联动机床定增项目投产后产能也将有所增加。 同时,海天精工等龙头企业也在积极建厂,扩充产能。
五、高端磨床需求
人形机器人使用的行星滚柱丝杠的制造,核心难点在于螺母内螺纹加工,对应的核心设备为螺纹磨床,高精度磨床设备成为了行星滚柱丝杠加工生产的核心壁垒,国产替代空间大。磨床是丝杠内外螺纹加工的关键设备,丝杠加工方案中,尽管前道工序不尽相同,但要保障丝杠的高精度,对螺纹滚道和轴颈的精细磨削是最关键的环节,都需要使用高精度螺纹磨床配合加工。磨床的精度、稳定性和一致性水平决定了所加工丝杠的等级和性能。
我国高端磨床市场正处于需求旺盛、国产替代加速推进的关键阶段,外资品牌虽在顶端市场仍有优势,但本土企业凭借技术突破和政策扶持快速崛起。华辰装备、秦川机床、日发精机、纽威数控等企业的磨床产品在精度、稳定性等指标上已经与国际领先水平接近,在细分市场占据较大市场份额,恒而达通过收购德国顶级高精度数控磨床企业 SMS 的相关业务,填补国内高精度螺纹磨床技术空白。



六、机床市场竞争格局
我国机床行业经过半个多世纪的发展取得了很大成就,建立起了完整的产业链条, 但相当长期时期内,国内机床行业都把做大规模作为导向,处于“低端混战、高端失守 ”的被动局面,长期被发达国家打压在产业链中低端,全行业长期被低利润困扰,亏损面居高不下。
上世纪九十年代以来,随着历史包袱以及旧管理体制弊端的体现,原先的机床界十八罗汉大部分逐步表现出经营模式僵化,技术进步慢,过度依赖融资回报不足的缺陷,多数历经了合并、收购或重组。但与此同时,一批民营机床企业抓住行业转型升级机遇,定位中高档数控机床产品,围绕汽车、消费电子、高端装备等下游行业需求实施产品开发,产品质量稳步提升,价格优势突出,在机床行业激烈的市场竞争中崭露头角,其产品得到市场的广泛认可,综合竞争力大幅提高,民族品牌开始崛起,逐渐形成进 口替代趋势,成为我国机床行业的中流砥柱。近年来,以通用技术集团为代表的国有机床集团整合资源,重新确立了其重要的行业领导者的地位。
我国机床市场呈现多元化竞争格局。 以山崎马扎克、德玛吉森精机 、通快、格劳博等为代表的外资巨头构成第一梯队,凭借着入局时间较早、技术成熟等优势,在国内高端机床市场仍占据优势地位。
国企阵营是行业“压舱石 ”,凭借深厚技术沉淀主攻高端与重型领域。中国通用技术集团收购整合沈阳机床和大连机床,体现出国家对机床行业的支持力度,重组整合后,国企的抗风险能力得到加强,研发投入加大,持续发力高端市场,例如:通用技术集团整合沈机、昆机等优质资源后,在五轴卧式加工中心、大型龙门机床领域持续突破,其龙门五轴加工中心定位精度达 ±0.003mm,已服务于航空航天发动机叶片加工;秦川机床作为中西部机床龙头,齿轮加工机床技术领先,产品覆盖汽车、工程机械等多个领域,是国产齿轮加工设备的核心供应商。这些国企依托资金与研发优势,承担着国家重大专项任务,推动高端机床国产化进程。
头部民企则在中端市场占据主导, 以高性价比和场景适配能力突围, 以创世纪、国盛智科、海天精工、科德数控、纽威数控等为代表的民企机床骨干企业,依托不断锐意进取及其在资本市场上的融资便利,保持良好发展势头,特别是在细分领域取得优势地位。海天精工的龙门加工中心、立式加工中心,凭借稳定的可靠性批量供应模具制造、通用机械等行业,市场占有率稳居前列;创世纪聚焦3C 电子与新能源汽车领域,高速钻攻中心、五轴加工中心适配轻量化零部件加工,成为细分市场标杆。民企的灵活机制使其能快速响应市场变化,在技术迭代与成本控制上形成独特优势。
七、数控机床产业链
数控机床产业链的上游包括铸件、钣焊件、精密件和功能部件、数控系统和电气元件。产业链中游包括前文提到的各类不同功能及结构的数控机床以及加工中心,下游应用于制造领域各个行业的终端用户。数控机床关键的功能部件包括:结构件、控制系统、驱动系统、传动系统、刀库、刀塔及组件、光栅尺等。

八、机床进口概况
近年来,随着我国机床产业整体水平的提升,在机床整机上对于进口的依赖逐步降低, 2024 年的数据显示,除了磨床外,其他主要类别机床的进 口额都呈现明显的下降态势。

但另一方面,全球机床产业特别是核心部件领域呈现出高端技术垄断的格局,核心技术被控制在特定国家地区、特定公司的手中,尤其是数控机床,关键零部件大多来自德国、日本、美国、意大利、瑞士甚至中国台湾的相关企业。 目前我国在机身、钣金等机床部件上已经较为成熟,但受到技术限制,很多国内高档数控机床的数控系统、主轴、丝杠、轴承等关键零部件主要从国外进口,除此之外核心技术还包括加工、工艺技术。高端数控系统的算法和代码优化决定了数控系统的精确度、稳定性和效率;主机的加工、工艺技术则影响机床的使用寿命和持续运行精度,这包括主轴转速、加工的精度、光洁度等各项指标。技术的差距体现在稳定性、可靠性、效率、精度等各方面。


长期以来,国产中高档数控机床采用的功能部件严重依赖进口,价格昂贵、交货期长,使得国产中高档数控机床价格居高不下,影响了其市场竞争力。以高端数控机床上市公司国盛智科为例,根据其招股书(2020 年),公司的铸件、传动系统部件、功能部件部分自产,钣焊件全部自产,主轴、丝杠、数控系统等核心部件全部依赖进 口,主要供应商包括日本、中国台湾、德国、西班牙等地区的企业。国盛智科上市后,公司进一步致力于关键零部件的国产化,2022 年,公司披露,公司核心功能部件如全自动直角头主要用于龙门加工中心,基本全部自制;卧式镗铣加工中心的主轴、镗杆、转台的自制率也在提升,将来也会逐步全部自制。2025 年中报显示,公司在五轴摆头、转台、全齿轮镗杆等关键核心部件上实现批量应用,性能已达到国际同类进口水平,进一步推动了“卡点 ”环节的国产替代。

九、数控机床关键零部件概况
(一)数控系统:龙头企业取得重要进展
数控系统是利用数字化信息并采用数字控制技术对生产过程进行自动控制的系统。数控系统是数控机床的“ 大脑 ”,数控系统性能的高低是决定机床性能、可靠性、成本的关键因素,也是制约我国高档数控机床发展的瓶颈问题。
高档数控系统价值约占高端数控机床成本的20%-40%(引自科德数控招股说明书) 。中国数控系统行业分为三大竞争梯队,第一梯队为国际巨头企业,掌握高端数控系统核心技术(如五轴联动、智能控制), 目前国内高档数控系统主要依赖于国外进口,主要由发那科、三菱电机、西门子等国际龙头厂商占据。国外高档数控系统的功能通常无法完全开放甚至是禁止对中国出口,从而使我国高端数控机床产业受制于国外。第二梯队为国内龙头企业,具备全套数控技术研发能力,在中高端市场逐步突破。第三梯队为细分领域企业,聚焦细分市场(如机器人控制、伺服驱动),技术快速迭代。

近年来,我国国产数控系统取得了一系列的重要进展。华中数控以“华中8 型 ”数控系统为核心,聚焦五轴联动和智能控制技术,深度应用于航空航天、汽车制造等高端领域,并推出全球首台集成AI 芯片与AI 大模型的新一代智能数控系统——华中 10 型智能数控系统,作为世界首台具备自主学习能力的智能数控系统,其发布标志着我国在高端数控系统领域取得重大突破,实现了从技术“跟跑 ”到创新“领跑 ”的跨越。科德数控打通“五轴高档数控系统+关键功能部件+整机 ”全链条,公司自主研发的 GNC 系列数控系统及五轴联动数控机床, 已广泛应用于航天、航空等领域近50 家重点单位。

(二)伺服系统:本土品牌市占率超过外资
伺服系统是用来精确地跟随或复现某个过程的反馈控制系统,主要由伺服驱动器和伺服电机构成。伺服系统是使物体的位置、方位、状态等输出被控量能够跟随输入 目标(或给定值)的任意变化的自动控制系统。它的主要任务是按控制命令的要求,对功率进行放大、变换与调控等处理,使驱动装置对输出的力矩、速度和位置的控制灵活精确。
具体在数控机床上,伺服系统的任务是把数控信息转化为机床进给运动,从而实现精准控制。伺服系统决定了机床等自动化机械的精度、控制速度和稳定性,因此是以机床为代表的工业自动化设备的重要的核心功能部件。
伺服电机是数控系统最重要的控制和执行机构之一,在机床工具、工业机械等领域已经得到广泛应用,随着近几年工业机器人、电子制造设备等产业的迅速扩张,伺服电机在新兴产业的应用规模增长迅速,根据格物致胜《2025 中国通用伺服产品市场白皮书》,2024年我国伺服下游应用行业中,机床领域以 18.1%的占比位居第一。2024 年我国伺服市场规模达到212.6 亿元人民币,从产品结构来看, 中小功率伺服占据市场主导地位。2024 年,小型伺服(≤1KW)占比 34%,中型伺服(1KW~5KW)占比 43%,两者合计市场份额高达 77%。中小功率伺服 (≤5KW)占据 77%的市场份额,主要应用于电子装配、小型机床等领域;而大型伺服(>5KW)则集中在高端制造场景,如大型数控机床、注塑机等。大型伺服(>5KW)市场份额为23%,仍主要由外资品牌把控,但国内厂商如汇川、埃斯顿等已开始积极布局这一高端市场。


2024 年伺服市场竞争格局发生重大转变,本土头部企业通过完善产品矩阵、快速响应机制、技术创新突破、海外双轨战略等多种差异化策略,扩大市场份额。2024 年国产品牌市场份额首次突破 50%的临界点,达到57%,较 2020 年增长超过 20 个百分点。这一历史性跨越标志着中国伺服产业经过多年技术积累和市场开拓,已从追随者成长为市场主导力量。汇川技术以26.7%的市场份额遥遥领先,不仅稳居国产品牌首位,更超越所有外资品牌成为行业第一。

(三)丝杠:内地品牌市占率提升
丝杠是一种传动元件,用于将旋转运动转换为线性运动。丝杠下游应用广泛,包括机床、半导体设备、医疗机械、机器人、专用机械、电池制造等行业,其中机床是丝杠最大的下游应用之一,根据观研报告网, 以滚珠丝杠为例,机床应用占比最大, 占 45%。
在高端数控机床的进给传动系统中,通常采用滚珠丝杠作为传动元件,其作用是将伺服电机的旋转运动转换成运动执行件(刀架或工作台)的直线移动。根据科德数控招股说明书数据,2018、2019、2020 三个报告期间,传动类的采购成本占原材料采购总成本的比重分别为 19.84%、17.56%和 17.26%。根据纽威数控招股说明书,2017、2018、2019、2020上半年四个报告期间,传动部件采购成本占原材料采购总成本的比重分别为 13.00%、 16.00%、13.23%和 12.35%。


从滚珠/滚柱丝杠竞争格局来看, 当前外资厂商占据中高端市场,主要为日资、德资公司。THK、NSK、力士乐、舍弗勒是主要的厂商, 日本、欧洲作为精密制造优势地区,其开展精密加工技术研发的时期相对较早,加工技术布局深,技术成熟,产品类型丰富。作为数控机床关键零部件的滚珠丝杠,头部企业集中在欧洲和日本,中端市场中国台湾优势明显。

根据MIR 睿工业的预测,从 2024 年到2028 年,丝杠市场品牌格局将继续向国产倾斜。外资品牌占比将下滑至40%以下,中国台湾品牌份额缓慢下降,中国内地品牌市占率将提升至近 50%左右,成为唯一份额扩张的阵营, 国产替代进程加快。
(四)电主轴:替代机械主轴大势所趋
电主轴是“机床主轴+高速电机 ”的结合,较机械主轴增加了高速电机结构、作为主轴的动力来源,电主轴由内装式电动机直接驱动,取消了从主电动机到主轴之间的机械传动环节(如皮带、齿轮、离合器等)。电机直驱做功,既可以实现高转速加工,且对于机床整机而言省去了皮带、齿轮或联轴器的传动环节,无论是在精度还是稳定性上都有较大优势。此外,电主轴具有电机控制和反馈等特性,与数控系统的匹配更优,可以实现测温、测速、矢量控制、V/F 控制、开环和闭环速度反馈等功能。
电主轴系统是数控机床领域公认的三大高新技术之一(电主轴系统、数控系统、进给系统)。随着数控技术以及切削刀具的飞速发展,越来越多的数控机床正在向高精度、高速、柔性、智能化方向发展,电主轴单元已成为适应上述高性能工况的数控机床核心功能部件之一,尤其在多轴联动、多面体加工、并联机床、复合加工机床等诸多先进产品中,电主轴单元的优异特性是机械主轴单元不能替代的。近年来, 日本的山崎马扎克、德国的德玛吉等高端机床制造企业,产品全部标配电主轴,可见未来电主轴替代传统机械主轴将是数控机床主轴发展的主要趋势。
我国电主轴市场正处于迅速发展阶段,产能迅速扩张,但中高端产能不足。根据华经产业研究院的数据,2024 年,我国电主轴行业市场规模达到56.77 亿元,同比增长 7.4%。
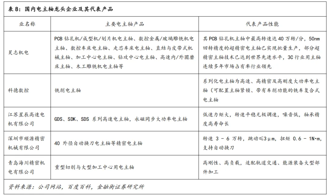
当前国内加工中心主轴需求量持续增加,在高精度和高效加工应用下的模具制造和航空航天零部件加工方面需求尤大。国内电主轴龙头企业包括昊志机电、江苏星辰等专业化零部件企业以及科德数控等机床主机企业。

(五)数控刀具:工业母机领域最重要的耗材
切削加工占据机械加工工作量的90%左右,是通过从工件表面去除多余材料来保证其几何形状、尺寸精度和表面质量的一种加工方法。刀具作为工业机床的“牙齿 ”,是制造业尤其是机床产业的重要耗材。在切削加工中占据重要地位,直接影响到制造业的加工水平。
从金属切削方式来看,金属切削主要包括车削、铣削、钻削等工艺方法。数控刀具一般由数控刀片、刀垫、夹紧元件和刀体组成。数控刀片承担切削、形成被加工表面的功能,是实现数控刀具功能、决定刀具性能的关键元件。刀具材料主要包括硬质合金、工具钢(碳素工具钢、合金工具钢、高速钢)、陶瓷和超硬材料(人造金刚石 PCD、立方氮化硼CBN)。

国内市场的刀具行业竞争格局可大致分为欧美、 日韩、本土三个阵营。欧美刀具企业定位于为客户提供完整的刀具解决方案,通过强大的研发投入、人才培养以及质量管理体系推动其产品体系不断推陈出新,在高端定制化刀具领域始终占据着主导地位。日韩刀具企业定位于为客户提供通用性高、稳定性好和极具性价比的产品,在高端制造业的非定制化刀具领域赢得了众多厂商的青睐。本土刀具企业数量众多,竞争实力差距较大,主要通过差异化的产品策略和价格优势,赢得了较多的中低端市场份额,
根据中国机床工具工业协会工具分会数据,2023 年我国涂层刀片的进口平均价格约为出口平均价格的 2.83 倍,未涂层刀片为4.70 倍,攻丝工具为 7.72倍,铣刀为 2.12倍。可见目前刀具市场仍有较大的国产替代空间。
与机床整机以及数控系统等大额部件不同,刀具具有转换成本低的特点。作为耗材,刀具更换周期短,成本占比相对较低,客户能够在短时间内以低成本测试刀具性能,判断是否符合生产需要。因此刀具的国产化替代的门槛相对较低,过去,国内刀具行业曾由于技术能力、材料等方面的限制,产品主要以低端为主,随着国内刀具生产企业技术实力的不断积累、发展与提高, 目前已经逐步缩小了与国际先进水平的差距,产品结构向中高端迈进。




扫描下方二维码
加入知识星球
免费下载1000+份行业研报

向下滑动,查看详细目录
▼▼▼
· 线控底盘:解锁高阶智驾,迈入放量周期
· 汽车零部件2026年年度策略:踏出舒适圈,可见天地宽
· “十五五”规划纲要解读:政策领航,“十五五”打造未来具身中国
· 人形机器人推动丝杠需求,国内厂商突破量产壁垒
· 机床行业深度报告:“十五五”规划中机床地位突出,国产替代进程加速
· ODM 行业专题研究:智能终端迭代加速,ODM 渗透持续提升
· 商业航天深度报告:星辰大海,商业航天万亿级市场扬帆起航
· 分布式存储市场研究报告(2025)
· 第十五人五年规划纲要纲要
· 消费级3D打印行业报告:消费级3D打印迈向全民创作时代,关注产业链相关机会
· 产业研究专题系列报告之二:规划篇,地方层面“十五五”产业规划与布局
· 丝杠行业深度报告:人形机器人催化丝杠国产化,优质企业乘势而上
· 商业航天深度报告开篇十问
· 磷酸铁锂正极行业深度研究报告:盈利改善破困局,估值筑底启新篇
· 人形机器人,正在复制新能源的暴涨路径
· 宁德时代:今时既盛,前路尤嘉
· 智能驾驶深度报告:世界模型与VLA技术路线并行发展
· 可控核聚变系列报告(一):未来能源,聚变已至
· 2025人形机器人供应链洞察报告
· 灵巧手行业深度报告:基础执行向智能感知演进,高性能与成本优化并行
· 2025-2026年人形机器人产业发展研究报告
· 技术硬件与设备行业卫星系列报告之二:火箭增效,卫星加速
· 低空经济产业生态图谱构建与商业模式创新路径研究
· 汽车行业:主动悬架进入快速发展期,国产化替代持续推进
· 交通运输行业eVTOL材料篇:低空+航天双重驱动,碳纤维复材顺势“起飞”
· 硅基负极专题报告:CVD技术突破,硅碳负极渐成主流
· 粉末冶金&MIM:近净成形,精铸未来
· 风电行业2026年度投资策略:国内外有望迎来景气共振,需求与格局变化催生新机遇
· 2025-2026年中国商业遥感卫星行业研究报告
· 宇树G1人形机器人拆解报告
· 固态电池展望:技术路线与商业化展望
· 智元:具身智能全栈龙头,量产进度与模型能力领先
· 2026汽车行业趋势展望:全球总览、区域演进、品牌格局、消费者洞察、技术前沿等
· 电子行业深度研究报告:3C、消费、高端制造等多轮驱动,3D打印发展空间广阔
· 高温合金行业深度报告:航空发动机与燃机双轮驱动,步入高景气成长赛道
· 商业航天行业深度报告:技术收敛引爆“奇点”,蓝海市场破晓已至
· 半导体设备行业深度:AI芯片快速发展,看好国产算力带动后道测试
· 汽车轻量化行业深度报告:汽车轻量化浪潮下,以塑代钢空间广阔
· 高温合金行业深度报告:航空发动机与燃机双轮驱动,步入高景气成长赛道
· 商业航天:新“大航海”时代,开启万亿征程
· AI应用系列:3D打印百花齐放,国产厂商持续突破
· 制程逼近物理边界,封装开启价值重估:CoWoS 估值比肩 7nm 先进制程
· 低空经济行业深度报告:五方齐心通力合作,共助产业加速发展
· 2026年具身智能行业年度投资策略:量产渐近,爆发在即
· 智能出行新浪潮,全球 Robotaxi 商业化提速
· 光伏技术深度系列(一):BC 盈利拐点率先而至,“反内卷”时代未来可期
· 2025年度电化学储能电站行业统计数据
· 2026年全球半导体报告:堆叠得更高,卖得更高
· 半导体行业2026年策略:聚焦算力、自主可控与存储周期
· AI引爆供需缺口,光芯片迎黄金机遇
· 固态电池设备专题深度系列二:干法成膜——高性能固态电池量产的关键
· 双轨驱动:商业航天+算力革命,太空光伏迎新纪元
· 2026中国新能源智能汽车产业链出海研究报告
· 2025年中国生物医药投融资蓝皮书
· 2026 年绿色甲醇行业深度报告:制度性需求驱动的航运低碳燃料新赛道
· 商业航天深度报告(火箭篇):卫星应用需求释放,火箭供给有望突破
· 大飞机行业深度报告:“ 三足鼎立 ”格局初现 ,国产替代万亿蓝海
· 2026中国汽车行业趋势报告
· 全球两机景气共振,高温合金迎新机遇
· 商业航天革命先驱Starlink深度解析
· 光模块设备行业报告:光模块扩产&技术迭代趋势下,哪些设备有望受益?
· 面向新型电力系统的构网型储能技术:原理、应用与发展趋势
· 电子皮肤行业深度:具身智能感知核心
· 2026人形机器人行业研究报告
· 智能驾驶行业专题:Robo_X的产业趋势、市场空间和产业链拆解
· 2025具身智能机器人场景应用白皮书
· 脑机接口深度报告:未来产业制高点竞速,多场景需求打开成长空间
· 2026全球LED COB显示产业调研白皮书
· 太空光伏大有可为,卫星太阳翼市场持续扩容——商业航天行业深度报告
· 2026年具身智能行业年度投资策略:具身智能,量产渐近,爆发在即
· 锂行业深度报告:储能成为锂第二成长曲线加速修复供需平衡表,锂价底部已至反弹可期
· 脑机接口专题报告——半侵入安全完胜,更具消费级潜力
· 绿色甲醇行业深度报告:IMO 减排框架下需求向好,降本预期有望打破成本枷锁
· 商业航天:万星组网蓄势待发,关注产业链北交所“小巨人”的投资机遇
· 中国数字经济发展研究报告(2025年)
· 绿醇:氢能重要载体,绿色燃料元年
· 三个维度看脑机接口行业发展趋势
· 储能行业深度:驱动因素、发展前瞻、产业链及相关公司深度梳理
· 脑机接口行业深度报告:顶层战略支持,国产脑机技术进入发展快车道
· 光刻机:半导体设备价值之冠,国产替代迎来奇点时刻
· 智能座舱操作系统洞察报告
· 中国固态电池行业分析报告
· 中国半导体设备特殊涂层零部件行业独立市场研究报告
· 电力设备与新能源行业固态电池深度研究报告:电池变革重要赛点,材料设备全新颠覆
· 谐波减速器:差齿传动,持续进化
· 固态中试线加速落地,各材料环节全面升级
· 人形机器人行业深度报告——机器人旋转关节核心部件,精密减速器国产替代正当时
· 2026年智驾平权之车企智驾方案梳理
· 国家层面“十五五”产业规划与布局:产业研究专题系列报告之一,规划篇
· 量子计算新范式,加速算力新革命
· CMF:2026年中国宏观经济十大展望
· 清华大学2026年OpenClaw未来可能方向研究报告
· 国先中心:2026具身智能数据行业研究白皮书
· 2025-2031年中国智能定位语音导览市场应用现状及发展动态研究报告
· 智能底盘专题报告:汽车高阶智能化的最后一块拼图
· 2025年中国机器狗行业概览:智能四足新时代,国产机器狗能否引领全球竞赛?
· 太空光伏专题(二)市场篇:通信奠基、算力爆发,百GW级高盈利市场可期
· 人形机器人专题报告7:“腕”与“踵”——商业化落地前夕,机器人的散热瓶颈
· 车载激光雷达报告:智能感知加速释放,产业协同迭代迅速
· 中国新型储能发展报告2025
· 机器人电机:受益技术迭代与产业化
· 散热材料行业深度报告(一):新材料:AIGC 与新能源驱动液冷散热景气上行
· 灵巧手:核心终端 机器人融入物理世界的接口
· 燃气轮机行业深度报告:数据中心电力供应核心设备,舰艇动力首选
· AI 引爆供需缺口,光芯片迎黄金机遇
· 汽车Robotaxi产业深度报告:高阶智驾准入,Robotaxi商业化提速
· 2026全球显示驱动芯片(DDIC)市场规模、产业
· 电信业务行业6G专题研究:泛在连接和高频段
· 量子位智库2025年度具身智能创业投融资全景
· 半导体行业分析手册系列之一:AI驱动下的晶圆代工新纪元,2025产业格局、技术突破与中国力量
· 激光雷达行业简析报告
· 光模块设备行业深度:AI发展带动光模块需求爆发,看好封装测试设备商充分受益
· 人机系列 05:人形机器人能力跃迁关键支点
· 量子测量:超高精度引领仪器设备产业突破
· 电新行业灵巧手:人形机器人核心执行末端
· 钙钛矿——下一代太空光伏的重要选择
· 商业航天2026年展望:星辰赛道万象新
· 激光雷达行业简析报告
· 2026政府工作报告首提“未来能源”,氢能行业如何抢占先机?
· 2025年中国商业卫星行业概览--中国商业卫星的崛起、博弈与未来
· 中汽信科:2025中国智能新能源汽车产业特点与2026趋势展望
· 清新研究:2026年AI谣言研究报告(OpenClaw版)
· OpenClaw发展研究2.0报告 -清新研究
· OpenClaw 完全指南:从原理到实现的专家级解析
· OPClaw & Mixlab:2026年OpenClaw蓝皮书:人人都能拥有的 AI 常驻助手
· 电池新技术系列报告之钠电池:产业化破局在即,多场景有望加速渗透
· 汽车继电器:汽车行业发展带动汽车继电器需求持续提升
· 叉车行业系列报告(二)之无人叉车:政策技术筑基,双轮驱动成长
· 固态报告:固态设备的奇点时刻
· 可控核聚变:2026年产业加速,布局正当时
· 中国具身智能产业发展规划与场景应用洞察
· 2025年中国汽车用润滑油市场白皮书
· 2026年OpenClaw橙皮书-从入门到精通
· 2026年政府工作报告解读
· 智能车灯产业白皮书
· 2025年汽车智能驾驶技术及产业发展白皮书
· 车载 HUD 产业发展趋势报告
· 卫星互联网产业――以星织网路,天堑变通途
· 计算机行业智能驾驶专题之四:2026智驾展望,向上升阶与向下平权的双轨渗透
· 量子系列报告(二):掘金量子计算,四大核心环节投资全景
· 商业航天行业系列七:火箭回收方案:运载能力、成本与技术的三方博弈
· OpenClaw完全使用手册
· 2026年政府工作报告
· 2026年家用智能清洁电器行业简析报告
· 商业航天筑宏图,太空光伏耀星海
· 商业航天材料深度研究系列之碳纤维:商业航天用高性能碳纤维迎量价齐升新周期
· 量子计算系列二:技术、产业与政策共振,看好整机和核心硬件
· 固态电池设备全景图:蓄势待发,设备先行
· OpenClaw发展研究报告
· 2026年脑机接口技术发展现状、全球格局及中国相关公司分析报告
· 工程机械行业深度报告:七十年艰苦奋斗路,两周期寰宇立潮头
· 船舶行业系列报告之二:船舶,摘取皇冠明珠,国产LNG船扬帆起航
· 玻纤行业深度:应用领域、市场空间、竞争格局、产业链及相关公司深度梳理
· 卫星通信加速进入发展元年
· 解析人形机器人灵巧手产业链
· 机器人产业:具身智能产业发展现状与趋势调研报告(2025年)
· 2026全球量子传感产业发展展望
· 平流层之上的掘金战:超低轨卫星产业深度
· 火箭专题报告:商业航天发展基石,“大运力+低成本”引领火箭技术发展
· 新型储能技术发展路线图2025-2035
· GSMA:2026年Mobile AI 白皮书
· 沙利文咨询:2025全球通信站点储能系统白皮书
· 2026年中国乘用车替换胎市场展望趋势报告
· 机械行业量子科技专题:”十五五“重点发展方向,在不确定性中迈向未来
· 海外核电专题报告:从基荷能源到科技引擎,AI巨头的战略押注与投资逻辑重构
· 春晚机器人专题报告:春晚机器人大放异彩,运控、仿生和操作的全面进步
· 2026年智能车载光领域十大产业趋势
· 车载SoC芯片产业分析报告
· 2025年全球及中国电磁兼容(EMC) 行业应用场景调研报告
· 2025年工商业光储发展蓝皮书
· 汽车行业无人配送专题报告:无人配送应用前景广阔,国内迎来加速期
· 车载显示行业推荐:科技赋能车载面板,重塑智能座舱体验新维度
· 固态电池行业深度报告:材料和工艺设备体系革新,固态电池产业化加速
· 春晚机器人专题报告:春晚机器人大放异彩,运控、仿生和操作的全面进步
· 中国光伏行业出口分析及各国进口政策影响白皮书
· 低空“心脏”:eVTOL电驱系统详解——eVTOL动力篇
· 存储芯片产业报告
· 技术成熟+应用领域清晰,钠电池有望迎来放量
· 2025年人形机器人市场研究报告
· 钠离子电池行业深度:行业景气度、发展趋势、产业链及相关企业进展深度梳理
· 太空光伏,是否会成为下一个星辰大海?
· 光电共封装重构算力互连架构,CPO开启高密度高能效新时代
· 2026,AI产业如何投资
· 2026年乘用车:以高端、出海为矛破局
· 2026全球量子安全产业发展展望报告
· 有机硅行业深度:行业概述、周期复盘、供需预测及相关公司深度梳理
· 2026年商用车市场趋势与机会洞察
· 2025年脑机接口热点研究进展
· 太空光伏研究专题:逐梦航天,太空光伏技术与市场前景展望
· 汽车行业智能驾驶专题系列(一):线控底盘,解锁高阶智驾,迈入放量周期
· 微型电机行业专题报告:灵巧手是Optimus Gen3最大边际变化,微型电机成为兵家必争之地
· 人工智能:Seedance2.0:生成式视频的技术奇点与产业重构
· 量产风口将至,聚焦灵巧手的技术演进与价值
· 可控核聚变系列研究(一):聚变启航,未来已来.pdf
· 聚变技术突破临界点,产业化进程驶入快车道
· PEEK:高壁垒的轻量化材料,需求爆发进行时
· 高温合金行业研究报告:AI算力与航空航天共振,驱动需求加速释放
· 2026年度半导体设备行业策略:看好存储-先进逻辑扩产,设备商国产化迎新机遇
· 商用大飞机及航空发动机行业深度报告
· 机器人行业深度报告
· 2026年解读Seedance2.0及对行业的影响
· 动力电池和消费电池研究报告
· 中国智能家电市场趋势洞察-益普索
· 中国创新药蓝皮书(2025)报告第一章
· 2025 工业智能体白皮书
· 工商业储能解决方案白皮书
· 2025年全国注册类药物临床试验开展情况蓝皮书
· 乘用车整椅:设计壁垒高;高端车型利润厚;板块估值提升空间大——乘用车整椅行业深度系列报告(一)
· 量子科技专题报告(一)全球量子科技产业化加速推进中
· 智驾Tier1:技术普惠风犹劲,扬帆出海踏浪疾
· 中国合成生物制造产业发展白皮书
· 电子皮肤:人形进化时,感知即未来
· 全球智能驾驶辅助技术发展现状:技术路线、商业化落地与政策框架分析
· 宇树科技:从机器狗到人形机器人的中国范式,“科技顶流”开启新篇章
· 光通信行业深度:驱动因素、发展趋势、产业链及相关公司深度梳理
· 北交所投资框架工具书:电动化・智能化・轻量化共振:北交所汽车链机遇解析
· 环保行业深度报告:解决航天核心资源瓶颈的钥匙,“铼”自资源卡位与提取技术突破
· 光模块的基础知识(62页PPT)
· 中国EDA行业研究报告
· 商业航天动态跟踪系列(二):太空经济前景广阔,商业航天生机勃发
· 太空光伏+钙钛矿:开启能源新纪元,掘金万亿级“空天经济”新赛道
· 中国城市低空经济高质量发展指数(2026)-武汉大学
· AI领域趋势深度洞察报告-从蛮力到智能:2025年人工智能发展的三大核心趋势
· 2026商用航空发动机产业链商业模式、估值分布及未来发展前景分析报告
· 2025年中国数据库产业研究报告
· 基础化工行业研究:黄磷:供需格局有望逐步向好,硫磺价格高企或将助推景气上行
· 基础化工行业专题:染料产业链格局改善,景气度有望迎来修复
· 汽车行业专题研究:智能座舱深度,渗透率提升+AI升级,国产供应链再成长
· 全球AI系列报告:双极进化与算力重构,2026 AI行业深度展望(国内篇)
· 燃气轮机行业专题报告:供给变革、需求共振与核心环节国产化机遇
· 未来产业之脑机接口:资本与政策赋能,迎产业窗口期
· 区域经济深度研究报告:2026年地方两会和“十五五”时期主要目标任务有何亮点?
· AIGC智能体(本质、结构以及如何构建)
· 聚苯醚(PPO)行业研究:算力时代的底层基石与高端制造的国产替代先锋
· 液冷行业深度:行业前景、技术路线、产业链及相关公司深度梳理
· 2025行业研究:中国电子气体产业发展报告,电子特气国产提升空间广阔,产能过剩风险显现
· 2025湿电子化学品产业发展报告:半导体先进制程需求日益迫切,国产自主可控水平逐步提升
· 碳纤维行业深度报告
· 机器狗,行业应用快速放量,国内外玩家持续增加
· 钙钛矿行业深度:发展现状、趋势前瞻、产业链及相关公司深度梳理
· 电网设备行业深度:驱动因素、市场空间、出海情况及相关公司深度梳理
· 电力设备及新能源行业之虚拟电厂专题报告:虚厂无形控千机,光涌川流绘智网
· 优化营商环境惠企政策汇编(一)
· 2026年中国软件技术发展洞察和趋势预测研究报告
· 中国智能新能源汽车产业特点与2026趋势展望
· 中国分布式光伏韧性发展路径: 2026与2027年展望报告
· 低碳转型 2026年电力行业发展趋势分析
· 动力电池回收-构建绿色循环体系
· 产业大脑应用研究报告(2025年)
· 2025-2026年一级市场股权投资报告
· AIPCB升级迭代,通胀看上游新材料
· 光伏制造业2026年展望:技术加速迭代驱动结构化调整,行业盈利有望修复
· 隔热材料:火箭热防护核心之盾 耗材属性打开长期需求
· 光纤行业迎来景气周期
· 潮玩行业深度报告
· 丝杠专题:行星滚柱,丝杠赋能汽车线控底盘
· 宇航机器人行业创新发展:行业洞察-AI与机器人深度结合,太空探索进入无人化时代
· 2026 年充电桩行业展望
· 中国半导体行业展望
· 2026 年值得关注的十大产业趋势
· PEEK市场潜力巨大,国内企业迎发展良机
· 太空光伏行业深度报告1:从技术底层逻辑展开
· 核聚变系列深度三:磁体材料迭代推动产业升级
· 2025-2026年中国光伏产业发展路线图
· 绿氢产业各环节技术发展和投融资趋势解析
· 氢气储运及利用发展现状、关键挑战与战略机遇研究
· 竞争升级下2026年汽车制造行业发展怎么看?
· 电力设备新能源行业2026年投资策略报告
· 从产品到生态、从试点到常态,低空经济的发展潜力与机遇
· 上海市智能网联汽车发展报告(2025年度)
· 中国信通院:智能化医疗装备产业蓝皮书(2025年)
· 量子科技深度报告:打破算力瓶颈,开启量子计算新纪元
· 2025年中国海外投资概览报告
· 31省(区、市)“十五五”规划建议中绿色低碳发展内容精编
· 2026存储芯片市场需求、竞争格局及国产厂商布局情况分析报告
· 两机行业深度报告:十五年景气的开篇
· 电子气体行业深度报告-电子气体:半导体需求有望加速扩张,国产替代或重塑供给格局
· 金刚石散热行业深度:芯片集成化发展,推动材料应用新蓝海
· 锂电池相关行业景气度分析及投资机会研究
· EDA行业深度:驱动因素、竞争格局、国产替代及相关公司深度梳理
· 低空应用商业模式发展分析报告(2026)
· 2025年乘用车市场总结及展望报告
· 中国光伏制造行业展望
· 中国汽车行业展望
· 外骨骼机器人行业系列报告之二:产业链上下游共振,国内市场蓬勃发展
· 电力规划总院:新型储能行业2025年发展回顾及未来形势展望报告
· 新能源行业剖析:行业前瞻洞察系列,太空光伏远期空间巨大,太空数据中心有望推动需求
· 中国智能家电市场趋势洞察-益普索
· 中国能源政策汇编2025
· 国家及各省市算力基础设施产业相关政策汇编(2024年6月至2025年12月)
· 储能容量电价政策正式落地,产业链需求端有望再度发力
· 从材料端来看固态电池产业链变革与未来走向
· 2025年低空经济发展趋势报告:“动荡调整”的低空1.0阶段
· 汽车行业:看好人形机器人材料新赛道——高性能聚氨酯
· 小型电动汽车行业市场竞争力洞察(2026)
· 低空文旅产业发展研究报告
· 2025年低空经济大事记与2026年投资展望
· 2025年乘用车市场总结及展望
· 马斯克六大产业链映射
· 2025年四季度汽车产业发展报告
· 智能电动汽车行业深度报告:新能源越野SUV,蓝海启航主舵手
· 光伏行业“十四五”发展回顾与“十五五” 形势展望
· 先进封装行业深度:发展趋势、竞争格局、市场空间、产业链及相关公司深度梳理
· 商业航天行业:政策与技术共振,商业化迎放量元年
· 汽车行业:26年数据点评系列之一:乘用车25年复盘和26年展望:从“量稳价缓”到“价升量稳”
· 2026年中国工业软件行业发展研究报告
· 商业航天拉动不锈钢及高温合金需求
· 通信行业深度报告:超节点:光、液冷、供电、芯片的全面升级
· SpaceX产业链核心业务拆解,火箭+卫星+星座+太空算力,产业链最新热门公司名单
· 山东省亚太资本研究院:山东省上市公司白皮书(2026)
· 2026年中国商业航天十大产业趋势展望
· 下一代 AIDC 供电方案定了:SST 产业链公司全梳理
· 2026年地方两会点评:十点新变化
· 加速与应用——2025年全球人工智能技术、政策、产业与投融资趋势全景洞察报告
· 光伏设备行业深度报告:太空光伏深度报告:光伏向空,志在星海
· 存储行业深度报告:电子行业:AI驱动叠加自主可控,看好国产存储产业链
· 空天系列报告二:太空碳纤维:黑金时代开启
· 覆铜板行业系列报告:高端铜箔及电子布需求加大,内资企业加速突破有望受益
· 计算机行业海外巨头启示录系列(十八):星河大航海·火箭篇,跨越卡门线的运力之争
· 金属行业2026年度策略系列报告之贵金属篇:黄金上行势不可挡
· 市场洞察:从Spcae X的成功看中国民营卫星企业的发展
· 卫星及应用研究报告
· 深地深海研究报告
· 人形机器人研究报告
· 氢能研究报告
· 量子信息研究报告
· 量子通信研究报告
· 类脑智能研究报告
· 可见光通信与光计算研究报告
· 基因工程研究报告
· 合成生物研究报告
· 太空光伏行业深度:驱动因素、技术路径、产业链及相关公司深度梳理
· 6G专题之语义通信:太空算力遗珠,6G卫星新范式
· 电子行业深度报告:光通信蓝海拾珠,模拟芯片与液冷大有可为
· 存储行业深度报告:骐骥驰骋,AI“存”变,国产“储”势,星火燎原
· SpaceX:太空巨头的崛起与启示(一)
· 2026年可控核聚变研究报告:政策与资本双轮驱动,能源革命奇点临近-深企投
· 3D打印行业深度:发展现状、市场空间、产业链及相关公司深度梳理
· “未来产业”主题系列报告(二),商业航天,跨越“卡门线”
· 2026年具身智能产业发展研究报告
· 机器人行业发展核心竞争力探讨:从成本到数据,机器人进步新范式
· 低空经济发展报告2025-2026
· 机器人行业发展核心竞争力探讨:从成本到数据,机器人进步新范式
· 光伏行业深度:市场分析、太空光伏、国产替代、产业链及相关公司深度梳理
· 商业航天行业系列五:太空光伏:逐日天穹,叩问千亿星辰市场
· 中国具身智能产业发展与竞争格局对标分析
· 马年看“马”马斯克概念股票池及主题指数--AI、机器人、无人驾驶、商业航天、脑机接口、新能源
· 计算机行业未来产业之商业航天:万亿蓝海、黄金窗口
· 技术与政策共振,商业航天需求高景气
· 掘金2026年五大潜在强主题机会
· 机器人需求驱动下新技术落地加速
· 中国新能源汽车:2025年总结与2026年预测
· 脑机接口行业深度:国内现状、市场空间、产业链及相关公司深度梳理
· 汽车行业深度报告:空天资源紧缺,商业航天业务有望爆发
· 低轨卫星行业研究系列之四:卫星星座组网加速,商业应用不断拓展
· 火箭回收黎明将至,商业航天千帆竞发
· 2025四足机器人场景应用发展蓝皮书
· 2025年电动汽车充换电基础设施运行情况
· 商业火箭:可复用技术引领变革,商业火箭开启千亿蓝海市场
· Rocket Lab:从小火箭之王到太空基建总包商,被低估的航天第二极
· 商业火箭产业链梳理
· 中国新能源行业:助力经济加速低碳转型
· 2026年全球医药前瞻性报告
· 商业航天系列报告之一:仰望星空,向天突围
· 虚拟(增强)现实研究报告(2025年)
· 2025手术机器人白皮书-价值与未来
· 2026国内半导体产业链
· 2026年太空算力发展研究报告
· 脑机接口2025:产业元年报告
· 前瞻大湾区(四):2025粤港澳大湾区融合发展新进阶与新格局
· 2025中国智能驾驶行业趋势白皮书
· 可回收运载火箭:高价值量环节和成本构成
· 中国工业互联网研究院:工业智算发展研究报告(2025年)解读
· 2025年人形机器人行业白皮书
· 通航动力产业深度:国产替代,道阻且长
· 低空经济行业产业生态图谱构建与商业模式创新路径研究
· 商业航天:低轨卫星的成本分析与降本趋势
· 商业航天3D打印浪潮将至
· 解码全球新材料政策:从美_日_中等12国布局看产业未来机遇
· 储能行业深度报告:出海空间广阔,AI+储能是新增长极
· 中国载人eVTOL行业白皮书
· 固态电池设备产业链,最正宗的7家公司(附名单)
· 机器人行业研究:技术创新与市场共振,机器人产业商业化进程提速
· 工业母机产业链,高端突围+国产替代+智能制造,最值得关注9家公司(附名单)
· 深海科技上中下游产业链,最值得关注的13家核心公司(附名单)
· 工程机械行业深度报告:龙头公司名单梳理
· 2025年云计算研究白皮书
· 2025中国产业带发展趋势报告
· 人形机器人核心赛道:灵巧手产业链核心企业汇总
· 脑机接口三大赛道,最全龙头公司名单
· 智能工厂发展报告(2025年)
· 2025年互联网年度盘点研究报告
· 2026全球汽车市场展望报告(中文版)
· 脑机接口行业报告——产业发展迎来黄金期,蓝海市场广阔
· 智能驾驶行业深度报告:特斯拉华为比亚迪英伟达立讯精密
· 生物制造的底层逻辑与产业链分析(附100佳核心企业)
· 商业航天新材料全景图:新材料企业的机遇与投资逻辑
· 2025年A股市场分析白皮书
· 光刻机产业链
· 半导体先进封装深度报告:最硬核的半导体设备逻辑(附名单)
· 人形机器人核心赛道:灵巧手+驱动电机+传动部件+感知系统,· · · · 2026年绕不开的核心公司(附名单)
· 量子信息技术专题研究(二):科技巨头加速布局,量子产业前景可期
· 低轨卫星行业深度:驱动因素、行业现状、产业链及相关公司深度梳理
· 人形机器人产业趋势展望
· AI+PCB,最核心的17家公司
· 2025年商业航天行业报告(全方位解读“商业航天产业链”)
· 城市低空经济创新发展白皮书-华信咨询
· 低空经济行业专题四:通用航空市场稳步发展,低空运营未来可期
· 算力芯片行业深度:驱动因素、发展概况、国产替代、产业链及相关公司深度梳理
· 无人机产业洞察:在战略机遇与供应链风险中重塑全球竞争力
· 制造业上市公司高质量发展研究报告(2025年)
· 锂电新技术展望:固态电池产业化进入新阶段
· 2025年汇川技术企业分析:工控领域龙头,产品及盈利能力优势保障增长
· 汽车轻量化行业深度报告:汽车轻量化浪潮下,以塑代钢空间广阔
· 2026年AI赋能千行百业年度榜单报告
· 2025年云计算研究白皮书
· 脑机接口行业深度报告:解码大脑交互密码,开启人机协同纪元
· 可控核聚变系列研究(五):“超导-磁体”:可控核聚变价值量最高环节
· 国海证券:人形机器人行业专题报告6:人形本体灵巧手的电机进化“势”
· 商业航天产业链,最硬核的32家公司
· 中国整车制造行业2026年展望报告
· 汽车行业2026年十大趋势及投资策略报告
· Robotaxi行业深度:商业化进展、竞争格局、产业链及相关公司深度梳理
· 低空飞行器制造业白皮书(1.0)
· 2025-2026年无人配送车技术应用与趋势洞察蓝皮书
· 中国企业科创力研究报告(2025)
· 2025年国家及省(区、市)“十五五”规划汇编(三)
· 中国互联网协会:中国互联网发展报告(2025)
· 智能汽车产业深度研究:L3车型产品准入,智能汽车发展加速
· 十五五期间制造业迎来哪些新机遇?
· 《人形机器人核心赛道:人形本体+灵巧手+电机,最具竞争力的12家公司》
· 2026年电力市场年度展望
· 计算机行业深度报告:太空算力:苍穹之上的下一代计算范式
· 机械设备行业 2026 年年度投资策略
· 可控核聚变:技术路线多样,产业化进程加速
· 2025 年中国新能源车增32%
· 2026 年电子行业年度十大预测
· 固态电池行业深度报告,产业链最新热门公司名单
· 2025光刻胶产业链行业研究报告:半导体材料皇冠上的明珠,日本断供危机下的国产突围
· 2025年第二届新能源科技企业50报告
· 盘点全球145家光刻胶企业清单及业务进展(附7张大图表)
· 2026 自动驾驶元年八大展望-30页
· 电力设备及新能源行业之光伏电池设备专题报告:暗线潜影织金络,晶硅叠层启玄机
· 2026年汽车行业展望
· 全球科创中心百强2025
· 中邮证券:商业航天:破局上天瓶颈,解锁太空算力
· 中国汽车产业变革洞察
· 2026年电子行业策略报告:存储扩产与国产替代共振开启“芯”周期
· 国家及省(区、市)“十五五”规划汇编(一)
· 2026年世界制造业发展形势展望
· 量子计算行业深度:行业概况、发展趋势、产业链及相关公司深度梳理
· 可控核聚变行业深度:驱动因素、商业进程、产业链及相关公司深度梳理
· 2026年锂电行业四大关注点
· 罗兰贝格:2025年中国汽车全球化发展报告
· 人形机器人资料汇编(35页PPT)
· 全球关键电子材料应用进展与我国未来发展方向
· 2035年新材料产业发展需求、发展重点与发展方向
· 半导体产业的发展复盘与方向探索
· 汽车及汽车零部件行业研究:L3级自动驾驶呼之欲出,催生传感器清洗产品百亿市场空间
· 2025年中国专精特新小巨人科创力报告
· 中国光伏行业协会PPT:我国光伏行业发展变化分析
· 具身智能行业研究:宇树机器人演唱会惊艳伴舞,银河通用完成3亿美金融资
· 2025年世界500强企业
· 储能行业2026年度策略:全球开花,开启两年持续高增新周期
· 2026年我国装备制造业发展形势展望
· 2026年储能市场行情展望:政策催生新动能,需求引领新周期
· PCB材料行业报告:乘AI之风,PCB材料向高频高速升级
· 机床行业深度报告:“十五五”规划中机床地位突出,国产替代进程加速
· 3D打印:解锁高端制造的“万能钥匙”
· 城市制造业高质量发展研究报告(2025年)
· 2025年度AI十大趋势报告
· 2025年医疗人工智能产业报告
· 低空经济行业分析:中国低空经济产业全景梳理与未来展望
· 军工金属新材料市场分析
· 2025年深圳集成电路及国产半导体产业调研报告
· 计算机行业深度报告:商业航天,大国重器
· 2025固态电池产业产业化阶段及招商机遇研究报告-简版
· 中国汽车零部件产业发展分析报告(2024-2025)
· 2025年中国氢能源行业市场研究报告
· 2025年度低空经济投资策略
· 发现未来独角兽-2025全国专精特新小巨人画像报告
· 中国长三角高端装备新质领袖榜单报告
· 人形机器人行业系列报告(四):执行器之旋转关节,关注摆线减速器的应用
· 具身智能与新能源车:此时此刻恰如彼时彼刻
· 2026年医疗器械年度投资策略:支付优化,创新出海
· 机器人行业系列深度报告:外骨骼,肢体运动助手,应用场景拓展,全球产业加速
· 氢能产业百问百答
· 数字经济研究报告
· 2025年泛半导体光刻胶供应链发展研究
· 2026年第二届智能制造科技50报告
· eVTOL电池篇:固态电池曙光在即,eVTOL有望迎来全新升级
· 锂电池产业链2026年上半年投资策略
· 中央五年规划建议首提氢能,绿氢产业迎来加速发展
· 固态电池系列1:全球政策与各国发展路径全景对比——政策风起,产业破晓
· 低空智能网联体系发展路径及趋势
· 储能之锂电材料行业深度:驱动因素、市场分析、供需预测及相关公司深度梳理
· 2025年中国商用具身智能白皮书
· 化工上市公司发展报告(2025)
· 2026年机械行业年度策略报告:科技擎旗,周期共振
· 2025年中国医疗器械国际化现状与趋势蓝皮书
· 2025先进封装与测试行业发展现状与未来
· 2025中国半导体激光设备白皮书
· 低空基础设施发展研究报告(2025)
· 锂电池行业年度投资策略:政策高景气,储能超预期
· 2025年具身智能十大观察报告-洞悉智能发展之势探索智能向善之路
· “十五五”系列研究之二:加速中国经济动力变革的十五大产业赛道
· 2025年中国无人驾驶行业市场研究报告
· 2025年中国智能芯片行业市场洞察报告
· 专精特新上市公司创新与发展报告(2025年)
· 新能源和电力设备行业专题:新质生产力六大主线巡礼
· 2025量子计算+生物制药产业与技术发展研究报告
· 2025年中国汽车企业出海白皮书
· 中国上市公司高端制造业发展报告(2025)
· 2025年十大行业稳增长工作方案汇编
· 低空+发展研究报告(2025年)
· 汽车行业2026年策略专题报告(2025车市结构回顾、2026展望等)
· 脑机接口行业深度报告:脑科学产业与政策趋势共振
· 中国工业互联网投融资报告
· 2025中国光伏建设发展报告
· 2024-2025中国通用航空和低空经济发展报告
· 2025年AI赋能千行百业白皮书
· 中国锂电产业特色城市竞争力评估报告(2025)
· 机器人行业三季报总结:产业链迈向量产,关注细分龙头
· 中国氢能产业链国际竞争力比较与政策建议
· 2025年中国工业无人机行业(一):上游产业崛起-核心零部件国产化与技术突破
· 汽车行业深度报告:纵观产业日新月异,整车厂始终掌握话语权
· 具身智能产业深度研究(五):人形机器人硬实力助力行业加速量产
· 3D打印行业研究:响应AI芯片散热革命,3D打印液冷板前景广阔
· 宇树机器狗分析与深度拆解
· 锂电池行业十五五规划:行业景气持续向上,维持“强于大市”评级
· 新能源车及锂电行业板块2025年三季报业绩总结:整车市场竞争持续,锂电迎接反转行情
· 2025年我国锂离子电池产业发展形势
· 光伏行业2025年中报总结:业绩逐步见底
· 光储行业2026年度投资策略:光伏拐点已现,储能大势所趋
· 集成电路产业标准化研究报告(2025版)
· 十五五规划建议全文
· 低空经济行业的黄金时代:解构行业生态,助力企业绘就增长蓝图
· 人形机器人:新需求、新机遇,关节轴承迎人形机器人发展浪潮
· 生物质能源与生物燃料在能源转型中的前景、潜力与挑战
· 智能驾驶:市场现状、竞争格局、发展展望及相关公司深度梳理
· 2025前三季度汽车市场分析报告
· 中国数字经济白皮书(2024)
· 汽车内外饰:汽车内外饰行业发展概况与重点标的梳理
· 人形机器人:人形机器人量产元年,关注丝杠国产化进程
· 我国低空装备产业发展现状与趋势展望
· 量子科技行业深度报告:量子革命:量子科技的现状与未来
· “十五五”规划展望系列:前瞻布局新质生产力主题投资
· AI 赋能,智塑未来——机器人产业的变革与展望白皮书
· 2025化工园区高质量发展研究报告
· 风电设备行业深度报告:风机:国内盈利能力修复,出海打开成长天花板
· 机械设备-工业专题研究:国产多向模锻引领全球锻造工艺升级
· 传感器行业报告:人形机器人“感官”,国产替代蓄势待发
· 脑机接口行业深度系列报告——“十五五”重点赛道,脑机接口有望迎来新机遇
· 2026年度中国汽车十大技术趋势
· 深海科技:发展缘由、市场空间、产业链及相关公司深度梳理
· 锂电行业:场景拓展打开增量空间,龙头引领固态技术升级
· 2025年甲子Cool Vendor人形机器人大模型领域报告
· 固态电池负极的三问三答
· “十四五”能源发展成就报告
· 2025年度国产AI芯片产业白皮书
· 2025中国具身智能产业星图
· 2025中国固态电池行业发展研究报告
· 未来产业七行业投资策略
· 2025年中国汽车品牌出海白皮书
· 光刻机行业深度研究报告:半导体设备价值之冠,国产替代迎来奇点时刻
· 2025年年国产AI芯片和高性能处理器厂商排名和行业趋势报告
· 2025中国稀土行业现状与发展趋势报告
· 光模块行业深度:驱动因素、现状及趋势、产业链及相关公司深度梳理
· 晶圆制造(FoundryIDM)行业调研分析报告
· 2025人工智能发展白皮书
· 2025年国产半导体设备及深圳集成电路产业调研报告
· 机械设备行业深度研究:锂电设备——锂电扩产周期叠加固态创新· 周期带来β机遇,差异化发展路径深挖α潜力
· 中国高端制造行业研究报告
· 新能源行业洞察报告
· 2025年中国专精特新企业发展洞察报告
· 固态电池行业研究报告
·“十五五”前瞻:新动能●新生态●新布局
· 2025年上半年中国汽车行业并购活动回顾及趋势展望
· 2025年9月份全国乘用车市场分析
· 2025年全球协作机器人产业发展白皮书-具身智能时代的技术突破与产业重构
· 2025中国汽车租赁行业现状与发展趋势报告
· 半导体及封测产业发展现状与趋势报告
· 军用四足机器人迎来应用时代
· 2025 年上半年中国半导体行业投融资情况分析报告
· 2025年中国低空经济-民用无人机市场白皮书(精简版)
· 人形机器人系列报告四:海外人形机器人:特斯拉引领迈向具身智能新纪元
· 中国插电式混合动力汽车&增程式电动汽车发展热潮:是机遇还是陷阱?
· 具身智能行业深度:技术路线、市场机遇、产业链及相关公司深度梳理
· 2025低空经济驱动因素、主要产品、产业链条及相关上市公司分析报告
· 2025年新能源汽车行业趋势洞察与人才破局之道
· 天风证券:丝杠专题:行星滚柱丝杠赋能汽车线控底盘
· 电子行业深度报告:AI驱动PCB全面升级:材料、工艺与架构革新引领产业新周期
· “十五五”系列报告之汽车行业:新质生产力赋能下的智能化、全球化新机遇
· 北斗产业发展蓝皮书(2024年)
· 2025年中国工业机器人行业白皮书
· 2025军用无人机发展趋势、我国出口现状及相关企业分析报告
· 2025年海外人形机器人产业发展现状、技术路径与商业化前景分析报告
· “十五五”时期建设世界级先进制造业集群的路径研究
· 中国信科:2025年低空智联网场景和关键技术白皮书
· 机械行业2025年半年度报总结:科技投资双轮驱动,关注去产能受益行业
· 锂电设备行业2025年中报总结:传统锂电景气复苏,看好固态新技术催生设备新需求
· 固态电池设备公司梳理
· 天翼智库:低空经济发展趋势与路径研究报告2025
· 2025年全球锂电产业链地图白皮书
· 2025年中国具身智能产业发展规划与场景应用洞察
· 超导材料行业深度:制备工业、市场规模、产业链及相关公司深度梳理
· 2025量子信息行业研究报告
· 预制菜行业研究报告
· 中国核电行业研究报告
· 2025大飞机产业链研究报告
· 低空经济行业深度报告:战略升维驱动产业变革,低空经济万亿蓝海生态图谱
· 新能源汽车换电站产业研究报告
· 20253D打印行业发展现状、市场空间及产业链拆解分析报告
· 2025光伏行业产能过剩内卷竞争现状及未来展望分析报告
· 2025年汽车零部件行业分析
· 100大最具潜力的新材料(2025产业决胜全景图)
· 2024人形机器人产业链研究报告
· 2024智能网联汽车产业链研究报告
· 人形机器人行业深度:驱动因素、现状及趋势、产业链及相关公司深度梳理
· 2025固态电池产业链研究报告
· 储能行业深度:行业现状、市场格局、产业链及相关企业深度梳理
· 先进制造系列研究(二):显示行业深度,微显示技术的产业化进程与应用前景
· 医药行业深度研究:行业企稳向好,回暖曙光已现
· 云计算行业投资图谱:产业赛道与主题投资风向标
· 2025年中国火力发电行业现状报告
· 中国低空经济投融资报告:中国低空经济投融资地图(2025)
· 2025年中国氢能行业简析报告
· 嘉世咨询:2025年中国氢能行业简析报告
· 2025年全球及中国扫地机器人技术及功能创新趋势洞察
· 脖子”材料100大清单与全景图:哪些材料国产化极低?(附100+行研报告)
· 2025年具身智能产业链分析:从实验室到市场的商业化探索
· 2025年中国人形机器人六维力传感器市场调研报告
· 2025年SOC芯片发展现状、市场需求及竞争格局分析报告
· 机遇之城2025:洞察新质生产力下的城市机遇
· 2024-2025 年中国城市独角兽报告之上海
· 2025乘用车行业市场简析报告
· 2025年中国风能市场行业研究报告
· 13页PPT光电产业链全景图
· 2025年中国工业传感器行业市场白皮书
· 2025年“人工智能 ”发展现状、未来趋势及典型行业应用分析报告
· “新质生产力”系列(十一):新质生产力投资全景图
· 2025年智能汽车产业深度分析
· 2025年中国A股市场研究报告
· 2025年低空经济发展及关键技术概况报告
· 2025年二季度投融市场报告:智能硬件
· 2025高温超导材料应用现状市场空间及竞争格局分析报告
· 2025全球无人机清洗系统市场应用发展白皮书
· 灵巧手行业深度:行业现状、市场机遇、产业链及相关公司深度梳理
· 2025年各地低空经济政策汇编(发展目标、主要任务、应用场景)
· 县域重点产业链政策汇编(2025年版)
· 算力城域网白皮书(2025版)
· 汽车及汽车零部件行业研究:豪华车专题报告:传统燃油向新能源过渡,关注品牌溢价&设计溢价两大主线
· 中国独立储能发展报告2025
· 2025年数控机床市场简析报告
· 2025年5G工厂名录
· 银发经济:医药行业发展新蓝海(2025)
· 电子设备-光掩模及空白掩模行业研究:集成电路制造的光刻蓝本
· 2025“人工智能+”新质生产力领航企业TOP100
· 先进封装深度:应用领域、代表技术、市场空间、发展展望及相关公司深度梳理
· 2025中国军工行业现状报告
· 低空经济行业专题系列三:低空经济乘风而至,产业机遇前景广阔
· 2025年新能源汽车市场发展半年报
· 2025年智能焊接机器人产业发展蓝皮书
· 2025年智能焊接机器人产业发展蓝皮书
· 3D打印(增材制造)行业专题报告:工业消费双驱动,多领域仍有海量空间
· 2025年新型功能材料行业发展白皮书
· 中国未来50年产业发展趋势白皮书(第四期)
· 2025年3D打印产业链全景、增量市场及国内相关上市公司分析报告
· 深圳市战略性新兴产业与未来产业空间布局规划(2024—2035年)
· 杭州市人形机器人产业发展规划(2024—2029 年)
· 2025年央国企(A股)上市公司市值战略研究报告
· 光刻技术深度解析
· 2025年世界500强与中国民营100强全球投资布局趋势报告(简版)
· 低空经济行业专题报告:不仅是低空载人,低空场景迎多元化拓展
· 低空经济:2025年上半年投融市场报告
· 新能源汽车产业链分析及河南省概况
· 中国上市公司2024年发展统计报告
· 2025中国低空经济市场规模、竞争格局及未来发展趋势分析报告
· 2025年中国城区经济高质量发展研究报告
· 2025中国量子计算产业市场现状及发展前景研究报告
· 低空经济行业专题报告:不仅是低空载人,低空场景迎多元化拓展
· 2020-2025年国家优势特色产业集群建设名单
· 2025年光伏行业上半年发展回顾与下半年形势展望
· 2025氢能产业重点政策汇编(第一版)(875页)
· 2025年中国工业机器人产业分析报告
· 2025未来产业重点政策汇编(第一版)
· 2025食品饮料行业白皮书
· 2025年创新型生物药行业独立市场研究报告
· 2025西部地区低空经济发展研究报告
· 智算中心液冷产业全景研究报告(2025年)
· 2025中国生物医药行业现状报告
· 中国储能研究报告2025
· 2015-2025,中国创新药投资十年复盘
· 2025年全球汽车供应链核心企业竞争力白皮书
· 2025年全球氢能产业发展报告
· 2025年上半年汽车市场分析报告
· 光刻机行业深度:核心技术、竞争格局、国产替代及相关公司深度梳理
· 云计算蓝皮书(2025年)
· 新材料产业框架之五,核聚变临界点已至,关键部件与材料迎战略机遇
· 人形机器人从概念到量产-核心零部件机遇梳理
· 机器人轻量化深度:优化路径、材料轻量化、市场空间及相关公司深度梳理
· 智能家居行业深度:行业概况、AI赋能、产业链及相关公司深度梳理
· 广西人工智能产业发展白皮书(2025年)
· 驱动视界-汽车动力电池PACK工艺与制造
· 2024年度绿色发展报告
· 插电混动汽车进化论:经济性带来持续繁荣,但终将因技术革命改变
· 2025年6月份全国乘用车市场深度分析报告
· 2025年6月新能源汽车三电系统洞察报告
· 2024年度中国电力市场发展报告
· 2025年中国大模型一体机行业研究:DeepSeek大模型一体机如何破局行业发展
· 2025年“人工智能 ”发展现状、未来趋势及典型行业应用分析报告
· 2025中国协作机器人产业发展蓝皮书
· 2025年低空经济城市发展全景研究报告
· 2025年低空经济产业与标准化发展报告
· 中国电动汽车产业极快充电生态发展白皮书2025
· 半导体2025年二季度投融市场报告
· 乘用车品牌影响力评价报告(2025年版)
· 2025年可降解包装行业简析报告
· 2025高端医疗发展白皮书
· 2025年汽车改装行业简析报告
· 2025全球智能体发展进展、面临挑战与对策建议报告
· 2025年5月全国二手车市场深度分析
· 海上风电专题研究之四:十五五国内海风开发稳步推进,欧洲和日韩海风蓄势待发
· 2025广东投资指南
· 端侧AI行业深度:驱动因素、商业模式、产业链及相关公司深度梳理
· 光通信行业深度研究报告
· 2025中国新能源光伏行业现状报告
· 2025中国低空经济市场现状报告
· 2025地方低空经济平台建设指南白皮书
· 半导体材料系列报告之一:国际形式严峻,国产半导体材料行业如何发展
· 电力设备行业深度报告:固态电池设备关键环节,前中段引领突破
· 2025年全国产业集群大全
· 电力设备行业深度报告:固态电池设备关键环节,前中段引领突破
· 半导体材料系列报告之一:国际形式严峻,国产半导体材料行业如何发展
· 2025年人形机器人产业发展蓝皮书
·一图看懂芯片产业
· 2025六大未来产业发展趋势与人工智能八大落地场景洞察
· 113家电芯企业汇总名单
· 2025中国汽车行业转型驱动力展望白皮书
· 2025低空经济产业发展及薪酬趋势研究报告
· 中国大数据产业白皮书V9.pdf
· 中国能源展望报告2060(2025年版)
· 2025年低空经济网络安全体系化研究报告
· 预见2025-罗兰贝格中国行业趋势报告
· 中国汽车后市场供应链白皮书
· 2025年最值得关注的药物预测报告
· 2024智能化医疗装备产业蓝皮书
· 2024智能网联汽车零部件行业研究报告
· 绿色计算产业发展白皮书(2024版)
· 县域工业经济发展报告(2024年)
· 2025人工智能生产内容(AIGC)作品版权认定分析报告
· 2025年AI转型的进展洞察报告
· 2025可信人工智能治理白皮书-安永
· 广东省游戏产业协会:2024年小游戏高质量发展报告
· 2024年新型电力系统技术路线展望报告
· 2025年中国对外贸易潜力产品分析报告
· 2024年中国新能源汽车行业全球竞争力分析与各国进口贸易法规影响白皮书
· 2024年新质生产力产业发展趋势报告
· 2025年医疗行业的可持续发展之路研究报告
· 2025年具身智能行业发展研究报告:具身智能技术发展与行业应用简析
· AI产业全景洞察报告2025
· 广州市智能网联汽车创新实践年度报告(2024年)
· 智能汽车产品功能全景图(2025版)-中文版
· 44个地区低空政策
· 专精特新中小企业数字化转型研究报告(2024年)
· 【104页超详细】DeepSeek从入门到精通
· DeepSeek教程-从入门到精通
· 3个DeepSeek隐藏玩法,99%的人都不知道
· DeepSeek V3 搭建个人知识库教程
· Deepseek 高效使用指南.docx
· deepseek 应该怎样提问
· DeepSeek与 DeepSeek-R1 专业研究报告
· DeepSeek-30个喂饭指令
· DeepSeek-R1使用指南(简版)
· DeepSeek案例大全
· DeepSeek指令公式大全_Password_Removed
· 人工智能专题:DeepSeek V3 搭建个人知识库教程
· 小白入门DeepSeek50个高阶提示词
· 2025年DeepSeek军用场景智能化应用白皮书
· 2025普通人如何抓住DeepSeek红利
· Deepseek 如何赋能职场应用
· 112页!DeepSeek 7大场景+50大案例+全套提示词 从入门到精通干货
· 2025年教大家如何使用Deepseek AI进行超级降维知识输出V1
· 2025深度解读DeepSeek:原理与效应
· 2025年汽车以旧换新政策继续接力报告
· 中国新能源汽车:2024年总结与2025年趋势报告
· 2025年十五五智能制造推进的战略思考报告-数字化转型基本普及 智能化升级战略突破
· 一图看160家企业集体接入DeepSeek
· 王传福:比亚迪智能化战略(2月10日发布会)
· DeepSeek搞钱教程(0基础入门)
· 少年商学院《DeepSeek中小学生使用手册》
· 个人使用篇-DeepSeek入门宝典
· 开发实战篇-DeepSeek入门宝典
· 技术解析篇-DeepSeek入门宝典
· 行业应用篇-DeepSeek入门宝典
· 智灵动力:DeepSeek模型本地部署与应用构建
· 2024富士胶片中国及富士胶片商业创新中国可持续发展报告
· 爱分析:2025年360亿方智能航空AI白皮书
· 2024年度汽车市场分析报告
· 2025年DeepSeekDeepResearch让科研像聊天一样简单
· DeepSeek+DeepResearch应用报告-清华大学
· 中国广电:5G手机产品白皮书(2025年1月版)
· 2024年中国海外投资概览报告
· 2025年中国人工智能计算力发展评估报告
· 2025年自然受益转型:汽车行业的作用洞察报告
· 嘉世咨询:2025年人形机器人行业简析报告
· 2025年中国省级绿色电力市场建设:现状与展望报告
· 2024年12月全国二手车市场深度分析报告
· 2024年AI在制药领域的应用报告-罗兰贝格
· 中企云链:2024年中国产融数字化发展年度报告
· 中国光大银行:2025年一季度投资策略报告
· 2025年中国半导体行业出口分析及各国进口政策影响白皮书
· DeepSeek图解
· 一份写给普通人的DeepSeek速成指南
· 2024年药品行业趋势分析报告
· 2024年中国能源转型展望报告-CET
· 2025广东省制造业数字化转型典型案例集(第二批)
· 2025年1月份全国乘用车市场深度分析报告
· 中汽协:2025年1月中国汽车产销报告
· 清华大学:2025年DeepSeek与AI幻觉研究报告
· 智灵动力-北京-科技-DeepSeek行业应用与实践
· 摩熵咨询:2024年FDA批准上市的新药分析报告
· 浙江省发改委:2024浙江省优化营商环境条例
· 浙江省发改委:2024浙江省优化营商环境条例解读手册
· 2025年1月电动汽车充换电基础设施运行情况
· 数字政府一体化建设蓝皮书
· DeepSeek1小时快速入门
· 2025年DeepSeek战略创新分析报告-围绕DeepSeek尖刀点 加速打造AI产业刀锋链
· 2025年新兴产业瞭望白皮书系列:低空经济-驾乘低空经济新风 畅享新质出行体验
· 2025年电力人工智能多模态大模型创新技术及应用报告
· 2025年锂离子电池回收:面向绿色未来的市场及创新趋势报告
· 广东省药品监管统计分析年度报告(2024年)
· 清华大学&火山引擎:2025年算力电力协同:思考与探索白皮书
· 数世咨询:2025年数字安全需求洞察报告-威胁情报
· 中国能建:2025低空经济产业发展报告
· 2025年具身智能行业发展研究报告:具身智能技术发展与行业应用简析
· 2024-2025年汽车市场分析与预测-乘联会
· 2025年DeepSeek行业级应用白皮书:精准数据洞察与自动化效能提升方法论
· 2025年DeepSeek行业应用案例集:解锁智能变革密码
· DeepSeek实操方案
· B2B市场人DeepSeekAI提示词手册
· 电子信息研究2025年第1期(总第97期):先进计算产业发展研究报告
· 破局重塑—生产力释放智能制造全新生产力
· 2024年NMPA批准上市的新药分析报告
· 2024年中国生物科技行业调研报告-资本寒冬中生物科技企业的生存之道
· 智能汽车亮点功能全景图(2025版)
· 智能汽车亮点功能解析表(2025版)
· 重庆市江津区惠企政策汇编
· 电信行业AI现状:2024年中国趋势调查报告
· 赛迪译丛2025年第3期(总第678期):全球人工智能活力工具
· 详解DeepSeek: 模型训练、优化及数据处理的技术精髓
· 2025年从DeepSeek探讨大语言模型在建筑及能源行业的应用趋势和技术方法报告
· 2025年我们该如何看待DeepSeek——what, how, why, and next
· DeepSeek搞钱指令库:开启AI创富新时代
· 北京大学:2025年DeepSeek系列报告-提示词工程和落地场景
· 零基础使用DeepSeek高效提问技巧
· 2025年药物化学期刊JMC Annotation专栏重磅药物分析报告
· 2025年人工智能技术发展与应用探索报告
· 2025年数字驱动、智慧引领:迈向未来的新型电力系统研究报告
· 2025年新型电力系统中人工智能应用与扩展报告
· 2025新能源汽车全场景智驾用户体验报告
· 嘉世咨询:2025年数据中心行业简析报告
· 模块化研发在汽车及复杂离散制造行业的实践之旅
· 数字信任发展报告(2025)-中国信通院
· 2024年医药交易报告-中国药企开启医药交易新纪元
· 中国消防协会:2025年数据中心锂离子电池消防安全白皮书
· 储能行业剖析:新型储能技术百花齐放,液流电池商业化正在加速
· 低空经济发展研究报告(2024年)
· 国内机器人行业梳理:量产元年,百家争鸣
· 2024-2025年中国光伏产业发展路线图
· 自主整车向上,产业升级加速——汽车行业2025年投资策略
· 小米汽车专题系列之三:小米Su7 Ultra 发布,2小时大定过1万辆
· 20250214-慧博智能投研-DeepSeek深度:市场表现、发展展望、产业机遇及相关公司深度梳理
· DeepSeek1小时快速入门
· 2025年DeepSeek赋能自智网络高阶演进评测报告
· DeepSeek 实用万能提问模板
· 2025年DeepSeek-R1Kimi 1.5及类强推理模型开发解读报告
· 2025年DeepSeek手册:DeepSeek给我们带来的创业机会
· AI跃迁派:2025年DeepSeek零基础完全指南
· 2025年DeepSeek-回望AI三大主义与加强通识教育报告
· 2025年DeepSeek模型优势:算力、成本角度解读报告
· 2025年DeepSeek完全实用手册V1.0-从技术原理到使用技巧
· 2025年DeepSeek:智能时代的全面到来和人机协作的新常态报告-浙江大学
· 北京大学:2025年DeepSeek系列报告-DeepSeek与AIGC应用
· 厦大团队:DeepSeek大模型赋能高校教学和科研(120页)
· 嘉世咨询:2025年乘用车轮胎行业简析报告
· 中邮证券-国防军工深度报告:低空经济专题之三:eVTOL详细拆解
· 低空经济系列研究:基础设施篇
· 低空经济发展报告(2024-2025)
· 62页PPT了解国内外40家固态电池典型企业技术路线
· 2024年中国汽车产业出海回顾分析
· 2025政府工作报告
· 2024年中国新经济企业top500发展报告
· 2025DeepSeeK技术全景解析
· 2024 年中国区块链行业投融资报告
· 上海市智能网联汽车发展报告 (2024年度)
· 低空经济专题策略报告:改革推进,上下游迈向高质量发展
· 中国“专精特新”企业科创力报告
· 动力电池行业深度:驱动因素、行业现状、产业链及相关公司深度梳理
· 资本市场赋能“专精特新”,加快发展新质生产力
· 一图读懂动力电池产业链
· 省级开发区高质量发展500强
· 2024省级开发区升级潜力百强
· 高工咨询&优必选:2024中国人形机器人产业发展蓝皮书
· 中国低空经济产业链全面解析
· 中美机器人发展深度分析报告
· 中国A股上市公司股权激励年度实践报告 (2025)
· 2024年海上风力发电关键技术的探索与实践报告
· AI产业全景洞察报告2025
· 2024年中国人工智能产业研究报告-艾瑞咨询
· 2024新能源汽车行业年报
· 2025年中国新型储能行业发展白皮书-机遇与挑战
· eVTOL 商业进程提速,多元场景驱动开拓千亿市场 ——低空经济专题之 eVTOL 研究
· 中国智能驾驶商业化发展白皮书(2025)-汽车之家
· 宇树科技机器人产业深度:产品矩阵、竞争优势、商业化前景及相关公司深度梳理
· 数字经济与网安智库:中国数字经济高质量发展现状与前瞻报告(2024年)
· 2025年光伏行业分析
· 2025年低空经济相关法律法规政策汇编
· 特斯拉及新势力车企2024年报总结专题
· 2025中国新型储能应用蓝皮书
· 赛迪研究院:制造业创新指数报告(2024)
· 2025中国低空经济城市发展指数报告
· 智能制造与数字孪生技术:面向可持续制造方向发展-天津大学
· 2025核心储能供应链手册
· 2024年智能制造现状报告(第九版)
· 芯片行业深度:发展现状、驱动因素、国产替代、产业链及相关公司深度梳理
· 2025年3月份全国乘用车市场分析报告
· 2025大飞机产业链研究
· 电动化与智能化重塑价值体系:我国新能源汽车产业链信用质量及其变化趋势浅析
· 2024氢能“专精特新”投融资报告
· 2025中国储能行业全球化市场布局与高价值商业模式研究
· 我国光伏行业发展形势分析
· 底部夯实,拐点已至,静待春暖花开——2025年光伏年度策略报告
· 2023H2-2024H1中国药品市场分析报告
· 板块周期底部,创新引领未来,锂电池行业研究框架专题报告
· 锂电池产业链 2025 年上半年投资策略
· 2025年人形机器人应用场景洞察白皮书-工业场景篇
· 2025年人形机器人投资策略:量产元年,全球共振,百家争鸣
· 2024年中国汽车行业并购活动回顾及未来展望
· 半导体设备、材料、零部件产业链蓄势乘风起
· 高性能医疗器械 2024 年度创新发展报告
· 2025年云宇宙领域深度解析与展望报告
· 中国充电桩及储能设备出口分析及各国进口政策影响
· 中国风能太阳能资源年景公报(2024 年)
· 光刻:自主可控核心环节,国产替代迫在眉睫
· 2025中国机床行业市场白皮书
· 2025年充电桩行业简析报告
· 机器人行业深度报告:机器人应用场景丰富,有望助力物管企业降本增效
· 汽车行业深度报告:新品迭出,日渐规范,智驾行业行稳致远
· 2025年具身机器人行业现状及未来趋势分析报告
· 2025中国汽车行业趋势报告
· 未来产业新赛道研究报告
· 深圳423家A股上市公司完整名单
· 新型人工智能存储研究报告(2025年)
· 2025年上海车展分析报告
· 2025中国车企全球化竞争新模式
· 2025年光量子计算技术产业研究报告
· 2025低空经济市场前景、产业链布局及商业化阻碍分析报告
· 2024人形机器人核心硬件市场发展白皮书
· 2025年上海车展展后深度洞察报告
· 机器人专题报告:新材料推动具身智能突破能力边界
· 2025年有色金属行业分析
· 2024无人机产业链发展现状、支持政策及未来趋势分析报告
· 国家发展改革委:中国营商环境发展报告(2025)
· 科智咨询:2025年DeepSeek对国产芯片的影响报告
· 生物制造产业蓝皮书
· 半导体设备行业深度:驱动因素、发展趋势、产业链及相关公司深度梳理
· 中国氢能发展报告(2025)
· 智能硬件行业2025年一季度投融市场报告
· 2024 年中国新材料行业投融资分析报告
· 2025“人工智能+”行业发展蓝皮书-上海交大
· 智研咨询:2025年中国首发经济产业发展报告——政策红利加速释放,行业加快扩容提质
· 北京辖区上市公司名录
· 上海辖区上市公司名录(截至2025.03.31)
· 沙利文:2025年中国汽车零部件市场研究报告
· 2025中国储能行业全球化市场布局与高价值商业模式研究报告
· 2025年锂电行业分析
· 半导体材料专题报告:先进制程驱动市场扩容,细分环节国产替代加速
· 新世纪资信评估-医药制造与流通行业2024年信用回顾与2025年展望
· 整车行业深度报告:市场竞争以产品为核心,产品策略下低成本路线为王
· 中国石油:2060年世界和中国能源展望报告(2024版)
· 飞书深诺:2025年中国汽车全球化战略白皮书
· 2025年氢燃料重卡的应用进展和推广建议研究报告
· 2024经济观察系列:我国战略性金属和关键矿产发展白皮书
· 赛迪译丛2025年第6期(总第681期):欧洲电动汽车的未来
· 中项网行业研究院:2024年中国水处理膜市场研究简报
· 2025年工程机械行业分析-联合资信
· 我国300个中小企业特色产业集群详细名单
· 北京市专精特新企业出口产品参考目录
· 2025年度中国品牌价值500强报告
· 2025稀土产业链研究-中美欧供应链博弈与地缘竞争杠杆
· 2025传感器产业研究-全球传感器细分市场格局与国产替代突围
· 嘉世咨询:2025年飞行汽车行业报告
· 2025年4月份全国乘用车市场分析
· 来觅研究院:人工智能行业:2025年一季度投融市场报告
· 2025年4月份全国乘用车市场分析
· 嘉世咨询:2025年飞行汽车行业报告
· 2025-2035年人形机器人发展趋势报告
· 147家人形机器人本体(整机)企业清单
· 136家无人机整机企业概况一览
· 电气设备制造行业2024年信用回顾与2025年展望
· 半导体设备零部件行业深度研究报告:半导体设备之磐基,国产替代正当时
· 新能源汽车产业关键零部件排行榜(2024),深圳遥遥领先
· 锂电池产业链行业2024年和2025Q1业绩综述:2024年整体业绩下滑,2025Q1盈利大幅改善
· 2025年中国人形机器人厂商全景报告
· 2025年各省市低空政策汇编(发展目标、主要任务、应用场景)
· 2025年化工行业分析
· 半导体行业深度研究:光掩模:高壁垒材料,国产化率低,下游新应用打开成长新空间
· 2024半导体检测设备:铸就芯片品质新高度 头豹词条报告系列
· 电力能源:绿色动力,引领未来能源革命 头豹词条报告系列
· 企业竞争图谱:2024年飞行汽车 头豹词条报告系列
· 智能硬件:引领科技革新,开启未来高效新生活 头豹词条报告系列
· 人形机器人行业深度报告:灵巧手技术路线逐步收敛,关注边际增量环节
· 新能源汽车产业链行业深度报告:新技术系列报告-五--固态电池产业化机遇之工艺与设备
· 2025年全国产业集群大全-重庆篇
· 2025年AI医疗行业发展现状、趋势、主要应用领域及相关标的分析报告
· 锂电行业2025年中期策略:基本面向好,重视新技术落地进展
· 2025政策趋势与先进制造业投融资机遇报告
· 2025年1-4月中国动力电池行业竞争格局分析
· 2025年并驾齐驱:多元化动力争夺汽车市场报告
· 2025年智启未来“机”舞新篇——“十五五”机器人产业发展趋势及落地策略报告
· 2025年中国光伏技术发展报告
· 2025年中国人形机器人腱绳材料品牌推荐
· 2025手术机器人行业发展现状、市场空间、技术进展及重点公司分析报告
· 2025中国扫地机器人行业现状发展报告
· 2024全模块化储能行业发展白皮书
· 2025反无人机系统行业市场空间、产业链及竞争格局分析报告
· 2025中国低空经济商业洞察报告(商业无人机应用篇)终稿
· 固态电池深度系列三:产业链技术持续突破,固态进入中试关键期
· 嘉世咨询:2025年储能逆变器行业简析报告
· 民生证券:人形机器人产业2025中期投资策略:智启新程,人形进阶
· 与非网:2024年车规功率半导体产业分析报告
· 高工氢电:2025年中国绿氢产业发展蓝皮书
· 驱动视界-北京-技术-汽车动力电池技术及发展方向
· 驱动视界-北京-技术-汽车锂离子电池和PACK设计开发
· 2025全球及中国云计算市场规模、产业链、发展驱动因素及未来趋势分析报告
· 机械设备行业深度报告:人形机器人推动丝杠需求,国内厂商突破量产壁垒
· 2025 年智能制造现状:汽车行业报告
· 吉图咨询:2025年Q1动力电池行业分析报告
· 2025具身智能产业发展趋势研究及安全威胁分析报告
· 2025年第三代半导体SiC GaN产业链研究报告-深企投
· 行行查:2025年中国合成生物行业研究报告
· 中国纯电新能源汽车年度报告
· 2023中国智能电动汽车产业发展洞察研究报告
· 2024年我国人工智能产业发展形势展望
· 绿色低碳产业园区发展白皮书
· 中国工业互联网发展成效评估报告(2024年)
· 中国人形机器人产业发展蓝皮书(2024)
· 2024工业机器人方向行业研究报告-物流机器人
· 一文了解45个国家先进制造业集群布局(附重点产业集群概况)
· 2023年59个“千亿县”GDP排名
· 2024 年上半年我国乘用车市场洞察报告
· 2024全球汽车供应链核心企业竞争力白皮书
· 2024产业名区、产业名县评价研究“百强”榜单出炉
· 2024工业互联网500强名单
· 2024年汽车行业热门细分赛道深度分析与展望
· 中国人工智能企业竞争力研究(2024)
· 2024中国半导体投资深度分析与展望
· 2024中国分布式存储市场研究报告
· 2024智能算力产业发展白皮书
· 汽车行业ESG白皮书
· 2024省级开发区升级潜力百强(附解析)
· 中国数字经济发展研究报告(2023年)
· 2024云计算白皮书
· 2024中国工业互联网发展成效评估报告
· 中国文娱行业人工智能行业应用发展图谱
· 中国新能源汽车产业可持续发展报告2024
· 2024园区高质量发展百强榜单(附解析)
· 碳达峰碳中和政策法规汇编(2024年7月刊)
· 2024埃森哲中国企业数字化转型指数
· 2023-2024年度中国智能制造产业发展报告
· 2024年中国AI大模型产业发展报告
· 2023中国大数据产业发展指数报告
· 2024全球独角兽榜-胡润百富
· 2024深圳人工智能发展白皮书
· 智能网联汽车产业研报
· 中国储能(含动力电池) 产业集群发展白皮书
· 中国5G发展和经济社会影响白皮书(2023年)
· 中国5G行业关键零部件及材料重点企业分布图
· 2024中国新型储能行业发展白皮书-机遇与挑战
· 2024中国生物医药产业研究报告
· 2023晶科能源环境、社会与公司治理(ESG)报告
· 中国绿证绿电政策解读、应用场景与企业机遇
· 2024年中国光伏技术发展报告简版
· 物流数字孪生白皮书2024
· 绿色氢能产业发展白皮书(2024)
· 新材料行业-2024中国战略前沿新材料发展研究报告
· 区块链白皮书(2023年)
…… ……
每日持续更新
随时随地查看
付费须知:
1.付费后,你可以使用当前付款的微信帐号在有效期内通过「知识星球」公众号、小程序端、App 端、Web 端查看内容。有效期:1 年
2.加入星球后,72 小时内可申请退款。超过 72 小时后如果产生退款,手续费不予退还。如有争议,参见《知识星球用户协议》和《付款及退款规则》。
3.1星钻 = 1 元人民币
4.如有疑问可咨询小编19230831816(同微信)
