提示点击上方蓝字订阅↑为职业成长加满油~
【报告内容较多,仅展示部分】文末附干货下载方式
《2026 中国家电零售与创新白皮书》精准把脉当下行业,指出在**国补提质、消费升级、人口老龄化、电商税与反内卷**的宏观环境下,家电市场已从增量扩张转向**存量博弈、结构分化**,流量见顶、供需错配等问题凸显。报告明确**用户共创、情绪价值、三场一体、坚定出海**四大核心趋势,强调**AI全域融合**正深度重构产品、营销与交易全链路,指引企业在**智慧家庭、银发经济、绿色高端、全球化本土化**赛道寻找结构性机会,最终点明行业竞争已升级为生活方式之争,**AI深度个性化、可持续、全球本土化**是未来三大确定性方向。
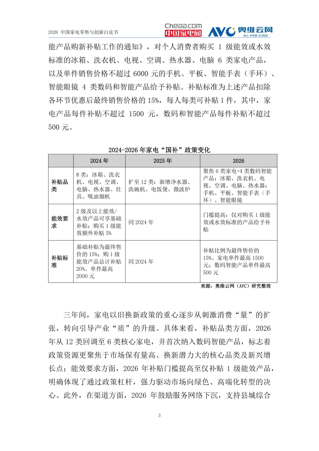
1.国补政策转向,对行业到底带来了什么改变?
三年家电国补早已不是简单撒钱,核心从**扩规模**彻底转向**提品质**。补贴品类几经调整,2026年聚焦6类核心家电,还首次纳入4类数码智能产品;能效门槛一升再升,今年只认1级能效/水效产品;补贴标准也全面收紧,统一15%补贴比例,家电单件最高补贴从2000元压到1500元。短期看,政策确实拉了一波消费,2024年四季度家电市场同比猛增23.8%,但后劲明显不足。长期影响更深远,逼着整个行业往**绿色化、高端化**走,加速家电和消费电子的生态融合,渠道竞争也不再是价格战,而是拼线下体验、农村渠道覆盖和服务能力,企业产品创新慢一点、场景穿透力弱一点,都可能被甩开。
2.AI全域融合,究竟如何重塑家电产品和行业?
AI不是家电的附加功能,而是**全域融合**的底层重构力量。内容场上,AIGC、虚拟数字人让内容生产又快又准,AI精准推送、AR体验把营销效率拉满;交易场上,智能导购挖需求、全域数据优化运营,连售后都从成本包袱变成价值中心。落到产品本身,更是从根本上换了逻辑:家电不再是冷冰冰的功能工具,而是能**感知、决策、执行**的智能伙伴。价值从拼参数变成重体验,场景从单打独斗变成厨房、卧室等全屋智能协同,迭代也从一锤子买卖变成OTA持续升级。现在行业都在往**L4级主动智能、具身智能**走,家电会主动懂你、主动服务,彻底告别被动听指令的时代。
3.存量市场内卷,企业靠什么破局前行?
2026年家电大盘回落,企业别再幻想高增长,得**降低预期、找结构性机会**。核心就抓几件事:一是盯紧**银发经济、存量换新、高端与性价比**的K型市场,这些是存量里的真增量;二是沉下心做长期主义,回归产品、品质和服务,研发、供应链、品牌该投的不能省;三是用AI建**智慧家庭生态**,按单品智能、场景主动、全屋服务、生态开放的路径走,转型成生活服务商;四是线上线下打通,线上做私域、提效率,线下重体验、闭环营销;五是靠**饱和创新、用户共创**破内卷,产品聚焦可视、专业、智能、健康、高颜,快上新、快出爆品,再坚定出海,走全球化深度本土化的路,才能在存量竞争里站稳脚跟。




















获取报告原文及海量企业数字化转型、大模型应用、新能源行业、碳中和、5G、元宇宙、区块链、智慧城市、短视频、微短剧等热门行业资料,专家PPT......等更多报告及行业方案、行业案例,请至星球:极光智库
【极光智库 | 你的职业成长加速器】 ——专注实战的行业知识共享社区
◆ 为什么选择我们?3大核心价值 ◆
✅ 省时:每日人工精选50+高质量报告
✅ 省钱:1个星球=10个垂直领域资源库(年省3000+订阅费)
✅ 省心:结构化知识库+行业术语词典
? 深度覆盖15+前沿领域:
AI大模型应用 | 企业数字化转型 | 新能源产业链 | 碳中和落地路径
5G+物联网 | 元宇宙商业场景 | 区块链技术 | 智慧城市解决方案
短视频运营指南 | 微短剧行业洞察 | 营销增长方法论...
? 会员专享资源库:
▷ 5000+份行业白皮书/案例集(含未公开内部资料)
▷ 300+套行业方案(商业计划书/可行性报告等)
? 加入我们你将获得:
1. 建立系统的行业认知框架
2. 获取决策支持的底层数据
3. 掌握先人一步的行业动向
▌常见问题解答
Q:适合哪些人加入?
→ 需要行业数据的市场人员 | 寻求转型机会的职场人 | 商业分析从业者 | 创新创业者
Q:资料如何获取?
→ 知识星球App端、网页端均已开放下载功能
让专业情报成为你的职场杠杆 与行业先行者共同进化 ↓↓↓
在星主的不断努力下,每周都会登上活跃星球榜前十,实际上作为一个资料分享的知识星球,意味着星主每天都是顶格在发很多的资料,加入本星球相当于加入10个专业星球!星球各行业资料分类标签见下图


资料领取方式:
本文获取方式:将文章分享至???圈,后台回复“189”,自动下载获取。
