13491字 | 27分钟阅读
第一部分:宏观环境与产业链全景图深度解构
当前,中国数字文创产业作为“三新”经济(新产业、新业态、新商业模式)的核心先导领域,正处于从要素规模驱动向底层技术与心智创新双轮驱动跨越的战略转折期。本部分首先依托PESTLE宏观分析框架,全景式剖析数字文创赛道所处的复杂外部环境,进而运用产业经济学视域解构其产业链条的价值分布,精准锚定当前的产业瓶颈与利润高地。
宏观环境多维解析(PESTLE框架)
政治环境(Political)展现出具备强战略定力的前瞻性产业引导与顶层设计赋能。在宏观政策层面,国家正加速开辟未来产业新领域,将元宇宙底层关键核心技术、通用人工智能(AGI)、脑机接口、新型消费端操作系统以及虚拟现实终端列为国家级战略布局的重中之重。政策端不仅从技术创新角度给予扶持,更在落地机制上积极探索常态化的跨区域场景对接,推动建立未来产业科技园与国家未来产业创新试验区,力求一体化推进基础研究、技术创新与产业化闭环。这种自上而下的政策护航体系,为数字文创向线下大空间实景娱乐、数字文博及智慧城市等实体经济场景的深度渗透,提供了坚实的合规性背书与发展红利。然而,政策的强导向性与赋能属性也内含着严格的监管底线,尤其是在内容审查、价值观导向及未成年人保护等方面,构成了赛道玩家必须时刻关注且动态适应的潜在政策性约束。
经济环境(Economic)正由传统的“总量人口红利”稳步迈向具备高附加值的“结构性兴趣溢价”阶段。宏观数字经济基本面表现出极强的韧性与持续向好的扩张态势。数据显示,2023年中国数字经济总体规模已达到56.1万亿元,预计至2025年将强势突破70万亿元大关,数字文化新业态在其中扮演着极为关键的增长引擎角色。以2024年前三季度为例,全国数字文化新业态营业收入飙升至4.16万亿元,较2019年同期实现了2.1倍的跨越式增长,占全部规模以上文化企业收入的比重高达41.8%。在此宏观背景下,消费终端的市场驱动力发生了深刻且不可逆的变革。超五成的“新青年”群体在满足生活必需品之外,展现出为兴趣喜好与情绪价值买单的强烈意愿。更为关键的是,超过80%的年轻消费者明确表示可以接受数字文化产品一定程度的溢价,其中对于百元以内具备独特个性与高审美颜值的商品,甚至愿意接受高达30%的溢价空间。这种从“实用主义消费”向“精神主权消费”的经济动能转换,实质上打破了传统文创产品的物理定价天花板,构成了数字文创实现高毛利变现与价值跃迁的核心经济学催化剂。
社会环境(Social)正在经历由数字原生代主导的内容消费习惯彻底重塑与全球化边界消融。随着数字技术与高速互联网在全球范围内的深度普及,全球互联网用户基数持续膨胀,2023年已达到53.0亿人,同比上升7.07%。这一庞大且持续增长的用户基盘,不仅彻底打破了传统文化产品出海的物理渠道壁垒,更为中国微短剧、数字网文及原生移动游戏等高势能文化产品出海提供了极具想象力的全球化流量蓄水池。在国内社会层面,以声音经济、在线阅读为代表的新型内容消费异军突起。2024年中国声音经济产业市场规模已达5688.2亿元,并预计将在2029年突破7400亿元量级 ;同时,数字阅读市场在2023年亦达到567.0亿元,实现24.9%的超高同比增速。社会群体的数字阅读、有声消费以及互动内容沉浸习惯已深度养成,用户对高质量、连载性内容的付费意愿显著提升。这种社会行为范式的转变,有效且永久性地降低了数字文创企业的市场教育与拉新成本,构成了赛道长期持续增长的底层社会动力源。
技术环境(Technological)正迎来由生成式人工智能(AIGC)与底层泛在算力突破所引发的双重核爆效应。技术变量是当前数字文创产业实现跨越式爆发的最核心变量与基础设施。人工智能大模型在消费端与产业端的渗透率正以指数级上升,高达51.5%的用户每周保持4至5次的高频使用,应用场景深度嵌入工作(53.9%)与学习(44.5%)之中。在产业侧,技术变现的规模效应初步显现。2024年中国AIGC市场规模达到471.7亿元,预计至2028年将爆发至2767.4亿元,AI大模型核心产业规模亦处于爆发前夜,2024年规模约为294.16亿元,预计2026年突破700亿元。与此同步,作为不可或缺的底层支撑,云计算基础算力市场在2024年达到3642.4亿元,预计2025年突破4000亿元。这种底层算力集群与大模型算法的“双轮驱动”,使得数字内容的边际生产成本趋近于零,将传统的“劳动密集型”内容生产彻底转化为“算力密集型”智能生成,极大地释放了数字文创的想象力与生产力边界。然而,高阶多模态模型的训练对高端GPU集群及底层智算中心的高度依赖,也使技术供应链的稳定性成为悬在行业顶端的达摩克利斯之剑。
法律环境(Legal)正处于加速构建适配数字经济属性的新型产权确权与跨境合规框架的深水区。随着生成式AI在文创领域的无孔不入,传统著作权法体系面临严峻挑战。AI生成物(AIGC)的知识产权归属、大模型底层训练数据的合法来源与授权机制,以及虚拟数字资产(如数字藏品、元宇宙地块)的物权界定,成为当前法律界与产业界博弈的焦点。同时,在企业出海进程中,面临着诸如GDPR等极其严苛的跨境数据流动与用户隐私保护法规。这一变量展现出显著的双面性:短期内,模糊的版权界限与缺乏判例的法律真空地带可能引发密集的知识产权诉讼,成为阻碍中小创新企业大胆试错与资本扩张的“暗礁”;但从长期主义视角观之,清晰的数字资产确权机制、完善的数据安全法及交易合规框架,将为数字文创实现资产化、证券化及全球无障碍流通提供根本性的制度保障。
环境因素(Environmental)正在倒逼数字文创底层基础设施向绿色低碳与可持续发展模式加速转型。在全球ESG(环境、社会和公司治理)战略及中国“双碳”(碳达峰、碳中和)目标的刚性约束下,数字文创产业背后的庞大“算力吞金兽”面临着前所未有的绿色转型压力。政策端已明确要求打造绿色智慧能源产业集群,强力推动先进可再生能源、氢能、新型储能与节能环保技术在大型数据中心与智算节点中的融合应用。对环保法规的遵循已不再是企业的“可选项”,而是关乎生死存亡的“必答题”。极高能耗的算力节点若无法实现绿色供能体系的改造,将面临严格的政策性产能限制甚至清退。因此,掌握绿色算力供给与低PUE(数据中心电能利用效率)架构设计,不仅是应对监管合规的基本要求,更是未来产业链上游竞争中不可获取的关键壁垒与成本优势所在。
宏观结论推演:综合审视PESTLE六大维度,我们可以精准提炼出:“底层AIGC与算力的技术突破(T)”以及“经济结构中新青年主导的结构性兴趣溢价(E)”是引发本轮数字文创赛道爆发的核心催化剂,两者实现了供给侧降本增效与需求侧量价齐升的完美闭环。相对而言,“法律框架下悬而未决的数据确权与跨境合规风险(L)”以及“底层高耗能算力的绿色供能指标限制(E)”则构成了当前赛道长远扩张的潜在阻碍。
产业链图谱解构与价值分布
数字文创产业链已摆脱传统的线性外包模式,进化为以高密度算力与多维数据为基石、以生成式大模型为中枢、以全场景沉浸式应用为落点的复杂网状生态系统。通过严密的价值链拆解,能够清晰地透视产业链上中下游的资源禀赋差异、价值捕获能力,并精准定位产业链的核心“利润池”与必须攻克的“卡脖子”节点。
1. 上游:基础设施与核心生产要素层
●构成要素:该环节是整个数字文创产业运转的物理与逻辑底座。主要涵盖底层硬件制造(如GPU/NPU智算芯片、高性能服务器集群)、云计算与智算服务提供商(IaaS层),以及研发底层基础大模型(LLM及多模态通用模型)和提供海量、高质量、经清洗标注的底层领域训练数据的核心供应商。
●价值分布特征:上游环节呈现出极为典型的“高资本密集度、极高技术壁垒、高毛利集聚”的三高特征。由于芯片制造与基础大模型训练需要耗费百亿级资金与顶尖科研人才,该环节属于极端规模经济属性。少数掌握核心底层技术的芯片巨头与头部云计算厂商凭借寡头垄断优势,瓜分了庞大的基础利润,其截留的价值占到了全产业链总利润的35%-40%左右。
●关键定位判定:
○【卡脖子环节】:高端智算芯片(特别是高算力GPU与先进制程AI芯片)的制造与供应链,以及底层自主可控的多模态通用大模型研发。受制于复杂的地缘政治博弈与深度的技术专利封锁,高端硬件供应链的稳定性直接且致命地制约了中下游应用的发展上限。算力供给的断层与涨价,随时可能引发全产业链的成本危机。
2. 中游:核心产品生成与运营中台层
●构成要素:作为承上启下的核心枢纽,中游涵盖了将底层算力转化为具象文化产品的各类型载体。主要包括AI赋能的内容创作SaaS工具(文本续写、音频合成、视频生成、三维建模平台)、垂直行业微调模型(MaaS,如专精于二次元画风或特定网文风格的模型)、以及极其关键的跨媒介IP孵化与数字版权资产运营管理中台。
●价值分布特征:中游的价值分布呈现出惨烈的“长尾效应”与寡头通吃的“幂律分布”并存态势。海量提供普通AIGC工具的SaaS初创企业面临着极度严重的同质化竞争,技术壁垒极易被攻破,导致价格战频发,利润被极度压缩。然而,极少数掌握全生命周期管理能力的头部IP运营平台,却能享有极高的品牌溢价与长尾收益。整体而言,该环节价值占比约为25%-30%,且内部分化极其严重。
●关键定位判定:
○【核心利润池】:具备跨媒介、无缝流转能力的超级IP资产中台(如网文无缝转动漫、短剧、游戏的大型版权库),以及依托独占语料训练而成的垂直领域专有微调模型。拥有独家高质量私有数据与成熟IP工业化运营链条的玩家,能够凭借唯一性与不可替代性,对下游渠道商与消费者保持强势议价权,从而获取丰厚的超额垄断收益。
3. 下游:多模态应用场景与分发渠道层
●构成要素:下游直接面对C端消费者与最终企业端客户,负责价值的最终交付与变现。主要包含消费级硬件终端(智能手机、VR/AR头显设备、脑机接口终端 )、海量内容分发与流媒体平台(长短视频应用、数字阅读APP、声音经济社区、微短剧平台),以及正处于爆发期、依托虚拟现实与全息技术的线下沉浸式体验空间(如线下大空间VR、数字文博、智慧数字景区、全息数字演艺舞台等)。
●价值分布特征:下游环节具备极强的“流量变现黑洞”与“场景抽佣”属性。在互联网下半场,掌握数亿C端用户真实社交关系链与核心算法分发黑盒的超级APP和平台商,在整个价值链中占据着居高临下的裁判员地位。他们通过高额的通道费与流量分成,获取了全产业链约30%-35%的稳定价值。
●关键定位判定:
○【稳固利润池与增量利润池】:掌握绝对流量分发入口的数字平台(如短视频巨头、超级社交APP)是下游最稳固的传统【利润池】,其凭借平台抽佣(Take-rate)与精准广告推荐,持续且稳定地抽取行业现金流。与此同时,以“传统文化空间数字化”与“新型数字空间文化化”为代表的线下大空间沉浸式业态 ,正凭借其极高的客单价、极强的心智震撼力与不可被线上轻易替代的实体社交属性,迅速崛起成为下游最具爆发潜力的【新型增量利润池】。
第二部分:市场规模测算逻辑与核心竞争护城河解析
在探明宏观趋势与产业链利益格局的基础上,本部分通过严密的量化建模与假设推演,对2026-2030年中国数字文创产业的市场规模进行全景式测算,并基于产业经济学经典理论,深度重构AI时代下该赛道玩家的核心竞争壁垒序列。
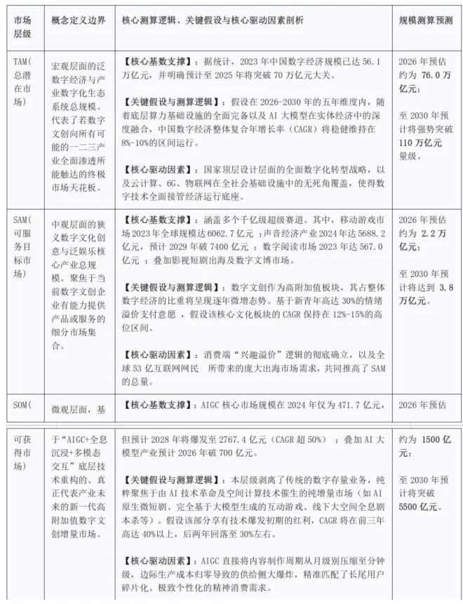
市场规模建模与测算(TAM/SAM/SOM体系:2026-2030)
TAM、SAM、SOM(总潜在市场、可服务目标市场、可获得市场)模型是战略咨询领域用于精确评估市场承载力、辅助企业有效分配内部资源并吸引外部投资者的经典量化框架。基于最新披露的宏观统计数据及各垂直细分赛道的历史复合增速,本研究对未来五年的市场演进路径进行了深度推演。

基于波特五力模型的核心竞争壁垒(护城河)解构与阶层排序
在AIGC技术的冲击下,传统文创产业赖以生存的“人力资源密集型创意护城河”正在以肉眼可见的速度瓦解。基于迈克尔·波特(Michael Porter)的五力竞争模型(供应商议价能力、购买者议价能力、潜在进入者威胁、替代品威胁、同业竞争程度),数字文创赛道的护城河要素正经历深刻的重构。本报告按其坚固度与稀缺性,由高到低对核心竞争壁垒进行如下排序:
第一层级:独特的高质量数据资产(Data Assets)—— 最核心战略稀缺壁垒(降维打击能力)
●五力模型对应效用:极大地抵御“潜在进入者威胁”与“替代品威胁”。
●深度剖析:在基础大模型开源趋势不可逆转、底层通用算法获取门槛断崖式降低的今天,算法本身的差异化正在被抹平。真正的战略制高点转移到了独家、海量、高质量、多模态且可持续更新的垂直领域训练语料之上。一家拥有二十年网文沉淀的IP库、独家音频版权矩阵或海量用户交互行为数据的企业,能够训练出“极其懂行”且极具特定圈层文化韵味的垂直微调模型。这种数据垄断天然具备绝对的排他性,新进入者即便拥有资本与算力,也面临着“无米之炊”的绝境。独特的数据喂养出了无法被通用模型替代的灵魂,这是当前数字文创赛道最深邃的护城河。
第二层级:双边网络效应与生态闭环(Network Effects)—— 次核心抗替代壁垒(生态系统防御)
●五力模型对应效用:彻底削弱“购买者议价能力”,并在“同业竞争”中形成赢者通吃局面。
●深度剖析:具备强大网络效应的平台型企业能够构建出坚不可摧的生态闭垒。在数字文创领域,跨边网络效应(内容创作者与C端消费者相互吸引)极为显著。当一个平台(如数字音频社区或微短剧分发平台)聚集了最顶尖的创作者群体,便会像黑洞般吸纳海量消费者;而庞大消费者贡献的高频互动数据、弹幕、评论及打赏,又被输入算法系统,反哺分发效率并指导创作者进行下一轮精准创作。这种“供需两端双向正反馈”的生态闭环一旦形成临界质量,消费者的迁移成本将极其高昂,从而赋予了平台对产业链上下游无可争议的定价权。
第三层级:底层核心技术专利与算力控制权(Tech Patents & Compute)—— 中坚硬核壁垒(硬件与架构门槛)
●五力模型对应效用:强力压制“供应商议价能力”并显著提高“潜在进入者”的资金与技术门槛。
●深度剖析:该壁垒主要存在于产业链上游及提供超重度线下体验(如大空间VR、数字文博)的中游厂商中。拥有三维数字内容实时渲染引擎、虚拟现实终端底层光学方案、甚至前瞻性脑机接口关键器件专利的企业 ,在事实上掌握着行业体验的硬件定义权。此外,在大模型时代,能够长期锁定低成本、低PUE(高能效)的优质绿色算力中心资源,本质上是将对算力供应商的高度依赖转化为自身的资本壁垒,构成了对行业潜在初创进入者的物理与资本双重拦截。
第四层级:规模经济与全链条IP工业化运营能力(Scale Economies)—— 常规防御壁垒(成本与效率优势)
●五力模型对应效用:缓和“同业竞争程度”,降低边际成本以抵御价格战。
●深度剖析:在数字内容产业,规模经济不仅体现在分发环节,更体现在IP的全生命周期“一鱼多吃”变现能力上。头部企业能够以极高的工业化效率,将单一源头的爆款数字文创IP(例如一部热销网文)低成本、流水线式地延展至有声剧、微短剧、互动游戏、实体盲盒及线下沉浸式展览。这种跨媒介的规模化运作,在分子端极大拓宽了收入来源,在分母端又极度摊薄了前端昂贵的IP孵化与版权获取成本,使得企业拥有远超同侪的健康单位经济模型,能够从容应对行业周期的波动。
第五层级:合规资质与特许经营牌照(Compliance & Licenses)—— 基础基座壁垒(政策性防御)
●五力模型对应效用:作为绝对的“潜在进入者”一票否决权。
●深度剖析:在面临全球化出海(如GDPR数据安全审查)及国内强监管(价值观审核、未成年人防沉迷)的复杂法律(L)环境下,合规成为一条生死红线。例如,掌握网络视听节目传输牌照、具备经网信办备案的大模型算法资质、以及符合ESG绿色标准的数据中心牌照。尽管这些资质本身并不直接面向消费者创造商业情感溢价,但其作为进入特定高净值与高利润市场的“唯一合法入场券”,在特定的政策收紧窗口期,具备着不可替代的、强制清场级别的壁垒价值。
第三部分:商业模式深度剖析与单位经济模型(UE)拆解
在明晰了竞争护城河后,必须探究企业如何将这些壁垒转化为真实的商业现金流。数字文创的“三新”属性,不仅体现在技术的炫目,更深刻反映在商业模式底层的基因突变。
“新”在何处:传统文化产业与数字“三新”文创的范式对决
对比传统的电影、出版、广电等文化产业,当前“三新”经济语境下的数字文创,在商业管理最核心的“价值创造、价值传递、价值捕获”三大环节均实现了颠覆性的范式跃迁:

典型盈利模式拆解与单位经济模型(Unit Economics)健康度深度剖析
在当前的数字文创赛道中,经过市场残酷洗礼,已初步跑通并展现出强大自我造血能力的商业模式主要有以下三种。本报告将深入拆解各项模式的单位经济模型(UE),探究其财务健康度的核心指征。
模式一:B2C/B2B AIGC工具SaaS订阅与流量变现模式
商业运行逻辑:企业作为中游技术服务商,提供基于云端大模型接口调用的垂类内容生成工具(如AI数字人自动播报系统、AI商业级插画生成器、AI剧本续写软件)。其营收主要来源于面向C端独立创作者或中小B端企业收取的阶梯式月度/年度订阅费(Subscription fee),辅以超出基础算力额度后的按量计费(Pay-as-you-go)。
单位经济模型(UE)健康度剖析:SaaS商业模式的核心财务指标在于客户生命周期价值(LTV)与获客成本(CAC)的博弈关系。在顶级咨询界普遍认可的理想且健康的SaaS模型中,LTV与CAC的比率应当至少大于3(即赚取的利润是获客成本的3倍以上),且CAC的回收周期(Payback Period)应控制在12个月以内。在数字文创领域,由于AIGC工具在初期往往凭借强烈的猎奇心理吸引大量泛流量用户,企业初期必须在各大社媒平台投入巨额的营销买量成本(导致前端CAC极高)。然而,如果该AI产品的底层技术壁垒不够深(例如仅仅是套壳开源模型,缺乏独家高质量微调数据的加持),用户在使用数次新鲜感褪去后,极易面临高昂的客户流失率(High Churn Rate)与极低的续费意愿,这将导致预估的LTV急剧缩水,甚至低于首发CAC,从而引发LTV/CAC比率极低、UE模型彻底破裂的灾难性后果。此外,AIGC工具在后端存在着随用户使用量激增而线性甚至指数级上升的算力消耗成本(COGS)。
破局战略:该模式实现财务健康的关键在于:必须摒弃烧钱买量的粗放模式,转向产品驱动增长(PLG - Product-Led Growth),依靠极佳的用户体验与作品在社交平台上的口碑裂变,将边际获客成本(CAC)无限摊薄至趋近于零;同时,不断深挖垂直行业痛点,提供不可替代的专有模型服务以增强客户粘性,极力压低流失率(提升LTV),最终实现稳定且具备复利效应的年度经常性收入(ARR)。
模式二:平台抽佣与双边网络分发变现模式(创作者经济/内容社区)
商业运行逻辑:构建连接海量内容创作者(供给端)与C端消费者(需求端)的双边市场平台(如微短剧超级分发平台、数字音频共创社区、全本数字阅读平台)。平台自身尽量保持“轻资产”运作,不直接下场生产重度内容,而是提供底层基础设施、算法分发机制、流量测算模型与支付结算通道。其核心收入来源于向C端用户的按集/按章节单片付费(Pay-per-view)、VIP订阅打赏,或向B端品牌方收取信息流广告费,并在扣除通道费后,与创作者进行一定比例的利润分成(Take-rate/Commission)。
单位经济模型(UE)健康度剖析:此类模式的UE模型呈现出极其强烈的非线性规模效应。在平台启动的“冷启动期”,为了强行构建双边网络效应,平台需承担巨额的财务失血:一方面要给予优质创作者巨额保底补贴(高昂的供给端获取成本),另一方面要在流量市场上疯狂买量以获取首批种子用户(高昂的需求端CAC)。此时,单用户的UE模型通常为深度负值。 然而,该模式的魅力在于其跨越了“临界质量(Critical Mass)”后的利润爆发。一旦双边生态形成自运转,平台基于AIGC辅助工具赋能创作者,使得海量长尾内容由UGC(用户生成内容)或低成本PGC源源不断地产出。对于单个付费用户而言,由于整个版权库的内容摊销成本(COGS中的内容成本)被庞大的用户基数无限稀释,单用户的边际服务成本极低。以高速增长的声音经济赛道为例(2024年达5688.2亿元),一旦高净值用户的听书或有声剧付费习惯深度养成,其留存时间与复购频次将显著跃升,生命周期大幅延长。此时,单用户生命周期毛利(LTV - COGS)将变得极其丰厚,推动平台整体实现指数级的现金流增长与利润释放。
模式三:B2B2C 重资产线下数字沉浸体验与IP实景授权模式
商业运行逻辑:此为数字技术与实体经济深度融合的前沿模式。处于产业链上中游的头部技术提供商或超级IP持有方(企业B1),将其拥有的三维数字资产渲染技术、全息空间定位导航技术或爆款文化IP,输出或授权给线下的商业地产开发商、传统文博机构、旅游景区等实体运营方(企业B2)。双方通过技术入股或票房分账的形式,共同打造诸如“线下大空间虚拟演出”、“全息数字街区”、“元宇宙数字文博体验馆”等新型沉浸式文旅消费场景。最终通过向C端游客售卖高价门票、沉浸式互动服务或周边衍生品实现变现。
单位经济模型(UE)健康度剖析:该模式的底层逻辑是“重资本支出(CapEx)+ 极高护城河 + 高客单价(ARPU)”的复合体。 对于上游的技术/IP方(B1)而言,其自身的UE模型极其优越且呈现“边际成本递减”。因为顶级的数字IP或渲染算法开发完成后,其向无数个线下实体馆进行授权复制的边际成本几乎为零,B1主要以轻资产的授权费或票房分润形式获取极高毛利的纯粹现金流。 而对于中游的线下实景运营方(B2)而言,其模型健康度则完全维系于前置资本支出(CapEx)的投资回收周期(Payback Period)与场坪效比。线下高标准的数字舞台建设、庞大算力服务器及高端虚拟现实终端硬件的初期投入动辄千万级甚至上亿,必须依靠连绵不绝的客流量与极高的单客均价(ARPU)来加速折旧摊销。幸运的是,得益于新青年消费者对独特沉浸体验、震撼视听效果与情绪价值的高度认同,他们对这类创新产品展现出了极高的溢价承受力(接受高达30%乃至更高的溢价)。因此,高客单价策略叠加节假日的流量洪峰,通常能够有效对冲高昂的固定成本,加速回本。此外,若B2能够精细化运营,将线下单次票务体验与线上的数字藏品发行、IP实体衍生盲盒等长尾消费无缝联动,将进一步打破线下物理空间的容量天花板,大幅拉升单一游客的总获取价值(LTV),构建极为稳健的重资产现金牛模型。
第四部分:标杆企业案例深度研究与战略推演
为使上述抽象的宏观趋势与商业逻辑在真实的残酷商业博弈中得以具象化,本报告精心遴选了数字文创赛道内最具行业代表性的三家标杆企业。它们分别代表了占据生态制高点的全产业链寡头、在全球化出海浪潮中实现降维打击的高增长黑马,以及深耕细分领域跑通全闭环的声音经济巨头。通过深度解剖其核心定位与破局打法,为赛道玩家提供高价值的战略参照系。
案例一:行业龙头霸主——腾讯集团(Tencent):“全真互联”愿景下的数字文化生态寡头
核心定位:
牢牢占据数字文创全产业链最核心的高利润池,以“超级国民社交网络底座 + 跨媒介全链路超级IP矩阵 + 千亿级强底层算力基础设施”构筑起在可预见未来内几乎坚不可摧的多维立体竞争护城河。
破局策略与差异化打法:
腾讯在数字文创领域的扩张从来不是单点技术的盲目突围,而是基于高维度视野的“生态降维打击”与“泛娱乐连接”战略,其打法逻辑极其严密:
1.超级IP全生命周期流转的极致规模效应:腾讯凭借极具远见的资本并购与架构整合,构建了全球独一无二的IP商业漏斗模型。以阅文集团(网络文学领域的绝对霸主)作为整个漏斗的最上游蓄水池。海量的、低成本的网文作品在这一层进行高频次的试错与数据跑马机制,筛选出经受住市场检验的高价值超级IP(如《庆余年》、《斗罗大陆》)。随后,这些IP被无缝且高效地逐级提纯放大,被腾讯动漫、新丽传媒进行高附加值的漫画与影视化改编,最终交由腾讯互娱(IEG)将其打造为利润率惊人的国民级移动游戏巨作。这种生态内自循环的跨媒介流转,不仅极大地拉升了单一IP的变现天花板,更在全链条上将内容孵化的试错沉没成本摊薄至行业的绝对最低水平。
2.底层算力垄断与AIGC中台化全面赋能:面对AI浪潮,腾讯依托腾讯云建设的超过4000亿级超大规模算力集群作为基础设施底座 ,没有急于推出花哨的C端工具,而是将自研的千亿参数级“混元大模型”作为底层技术底座,无缝且深度地嵌入到其既有的数字阅读、有声内容生成、游戏NPC逻辑演算与数字人构建链条中。通过中台化的API调用,实现了其庞大工业化内容生产体系向AIGC智能辅助生成的全面、静默跃迁,不动声色地实现了供给侧的全面降本。
3.社交网络强关系链的排他性分发壁垒:微信与QQ构筑了中国互联网最深、最宽的流量与熟人社交护城河。这使得腾讯旗下任何数字文化产品在触达C端消费者时,其边际获客成本(CAC)与流量获取难度远远低于行业平均线,甚至能实现零成本的社交裂变,赋予了腾讯在单位经济模型(UE)上无可匹敌的起步优势。
未来可能发展方向战略推测:基于宏观技术趋势的严密推演,腾讯未来的核心战略动向将从“二维屏幕争夺”全面跃迁至“三维空间计算与全真互联场景的物理落地”。预计其将深度结合前沿的脑机接口探索、虚拟现实终端与元宇宙底层渲染核心技术,推动自身储备的顶级文创IP向线下数字街区、大型文旅数字舞台及大空间沉浸式虚拟演出等新型基础设施延伸。这将助其完成从纯粹的线上数字内容消费向三维立体文化空间消费的历史性跨越,提前锁定下一个千亿级的线下实体利润池。与此同时,针对国家日益严苛的双碳目标与低碳技术号召,腾讯必将倾斜巨资全面推进其遍布全国的超大型数据中心向绿色智慧能源系统(如绿电采购、液冷散热创新)转型,以彻底规避潜在的环保政策一票否决权风险。
案例二:高增长创新黑马——枫叶互动(Crazy Maple Studio / ReelShort):微短剧全球出海的降维打击者
核心定位:
垂直深耕且精准击穿欧美及全球下沉文化市场的数字文创出海绝对先锋,以“中国网文/短剧成熟的工业化多巴胺内核 + 极致本土化微调包装 + 算法级暴力买量矩阵”构建起令海外传统内容商望洋兴叹的内容输出与收割壁垒。
破局策略与差异化打法:作为全球化出海浪潮中以超高增速异军突起的行业黑马,枫叶互动极度敏锐且成功地捕捉了全球53.0亿互联网网民激增所带来的庞大底层流量基数红利。
1.高维认知下的文化套利与降维打击:在国内数字阅读与微短剧赛道陷入红海绞肉机之时,该企业没有选择在国内死磕,而是利用信息差与产业成熟度的时间差,实施了经典的“降维打击”。它深刻洞察到中国在网文时代沉淀出的诸如“霸道总裁、豪门恩怨、狼人、吸血鬼”等高度刺激多巴胺的爽文逻辑,本质上是对人类基础情绪的精准拿捏,具备跨文化的普适性。企业将这些成熟的剧情内核进行翻译,并雇佣海外本土演员结合欧美下沉市场的语境进行本土化剧本重构与拍摄,推向内容供给相对传统、平淡的北美等海外市场。这本质上是利用中国先进且内卷的数字文创工业化流水线,对海外市场实施高维度的文化套利。
2.极度精算、冷血的大数据驱动型UE模型管理:在商业模式构建上,ReelShort采用了极具侵略性与诱惑力的“按集微小付费(Pay-per-episode)”与“观看激励广告解锁”双轨并行模式。在获客策略(CAC管控)端,彻底摒弃了传统的品牌投放,全面依托TikTok、Facebook、Google等全球社交流媒体,利用基于算法黑盒的大数据进行“掐尖式”暴力精准买量。由于海外庞大的下沉群体面对这种短、频、快且剧情极度反转的爽剧内容几乎毫无抵抗力,用户表现出了令人咋舌的首日观看转化率与极其冲动的复购充值意愿。这种对人性的精准计算,确保了单用户在极短生命周期内贡献的价值(LTV)能够快速且足额地覆盖其高昂的海外买量成本(CAC),实现资金的超高速周转。
3.AIGC深度介入生产端,重塑影视成本结构:在成本控制上,积极借助多模态AIGC技术加速前端的剧本大纲生成、多语种高效翻译、甚至是后期的AI字幕与局部AI换脸优化。这一套组合拳将原本动辄数月以上的传统海外影视拍摄与后期制作周期,丧心病狂地压缩至按周甚至按天计算的极速状态,彻底颠覆并重塑了影视出海的底层成本结构(COGS)。
未来可能发展方向战略推测:随着欧美本土影视制作团队的逐渐觉醒、模仿者的涌入以及海外主流平台流量价格的刚性攀升,纯粹依靠买量进行利差套利的简单模式必将面临LTV/CAC比率逐渐收窄的严峻挑战。预测该企业的战略动向将迅速向“底层基础设施平台化”与“强IP长尾衍生”的双轴方向演进。一方面,它将极大开放自身的分发平台能力与数据反馈模型,吸纳大量的海外本土内容创作者形成繁荣的UGC生态,从而稀释对昂贵自制或定制PGC内容的过度依赖,降低整体内容供给成本;另一方面,它将尝试把跑通数据的爆款短剧IP反向输出,改编为生命周期更长、客单价更高的长篇互动小说或轻度解谜/剧情向游戏,深度挖掘核心粉丝的长尾付费价值。以此进一步巩固并扩张自身在全球阅读经济与声音经济版图中的绝对市场份额。同时,面对极其复杂的海外政治与法律环境,该企业必须前置性地构建起针对跨国数据传输合规、GDPR隐私保护审查以及文化价值观审查的坚固法律(L)防火墙体系,以确保全球化扩张战车不发生侧翻。
案例三:声音经济领军者——喜马拉雅(Ximalaya):数字音频生态的价值捕获者
核心定位:
中国声音经济产业绝对的领航者与基础设施级平台,以“海量独家优质音频版权库 + 创作者经济双边网络 + 全场景硬件分发终端”牢牢锁死并主导了千亿级声音经济的利润池分配规则。
破局策略与差异化打法:在2024年达到5688.2亿庞大体量的中国声音经济产业中 ,喜马拉雅展现了极具耐心的全产业链深耕打法:
1.抢占源头活水的版权垄断与全品类覆盖战略:在产业发展早期,不惜重金且极具前瞻性地与各大头部出版机构、网文平台达成深度排他性战略合作,疯狂囤积从畅销出版物、热门网文、财经课程到人文历史的顶级独家音频版权(PGC)。这不仅在第一时间确立了极高的内容护城河,更让平台具备了吸引全年龄段、全兴趣圈层新青年进行“兴趣消费与知识焦虑买单”的基础底盘。
2.构建飞轮效应的PUGC双边生态网络:并不局限于购买版权,而是下沉构建了极为庞大且活跃的PUGC(专业用户生产内容)和UGC创作者矩阵。通过提供从剪辑、配音到AI智能音效的傻瓜式音频制作工具,极大降低了创作门槛,辅以完善的流量扶持与商业分润机制,激发了千万级草根主播的创作产能。这种双边生态不仅极大地扩充了长尾内容的丰富度,更有效摊薄了整体版权采购成本,使得平台单位经济模型中的COGS趋于健康。
3.全场景“耳朵经济”无缝硬件渗透:深谙“场景即流量”的本质,其战略眼光不仅停留在智能手机APP端,更全面发力车载智能终端系统(乘用车大屏预装)、智能音箱、各类可穿戴设备以及智慧家庭IOT生态。通过无孔不入的硬件终端渗透,喜马拉雅成功抢占了用户通勤驾驶、睡前陪伴、家务劳动等不适合“视觉消费”的独占性暗时间带,实现了用户时长份额的跨维掠夺。
未来可能发展方向战略推测:随着声音付费习惯在5688.2亿规模市场中的彻底养成与稳固 ,喜马拉雅的未来战略重心将全面倒向AIGC声音革命与情感交互升维。预计其将深度应用大模型技术,从传统的单纯音频播放器进化为“超级智能语音陪伴伴侣”。例如,利用MaaS微调模型实现知名IP角色的AI声音精准复刻与实时对话交互,为用户提供独一无二的情绪价值与虚拟陪伴体验;或者一键将海量冷门网文零成本、高并发地转化为带有极其丰富情绪颗粒度的高质量有声书。这将进一步打破人工播音的产能瓶颈,彻底释放AIGC在声音经济领域的生产力,通过“技术降本+情感溢价增收”的双杀逻辑,在2029年冲击7400亿元的声音经济蓝海中继续捍卫其无可争议的寡头地位。
结论研判
综合上述详尽、深度的全景剖析,我们得出一个确定性极高的战略论断:中国数字文创产业在“三新”经济浪潮的历史性席卷下,正经历着一场剥皮抽筋式的深刻结构性洗牌与价值链重塑。底层通用算力的大规模基建化与绿能化、AIGC大模型技术的泛在化与傻瓜化、以及新一代消费者对精神文化属性溢价展现出的极高宽容度,这三股力量交汇激荡,共同催生且实质性地支撑起了这一横跨2026至2030年、剑指超十万亿TAM级别的宏大商业蓝图。
在未来五年波澜壮阔的演进历程中,该赛道的核心竞争范式将从粗放式的“渠道流量抢夺与营销战”全面且不可逆地转向“底层核心数据资产的极限沉淀、全息多模态场景的无死角覆盖以及单位经济模型(UE)的极致精益化运营”。对于任何妄图穿越周期的入局者而言,唯有以极其敏锐的嗅觉紧跟AI算力技术革新的心跳脉搏,在商业狂奔的同时对跨国合规底线与绿色低碳基准保持最高级别的敬畏,方能在这个壁垒森严、不断重构裂变的数字文化价值链网络中,确立自己不可替代且具备长久生机的生态主导位。
声明:本报告观看者若使用本报告所载信息有可能会因缺乏对完整报告的了解或缺乏相关解读对资料中的假设等内容产生理解上的歧义。本报告所载信息与观点不构成任何投资建议,北大纵横对所载资料的准确性、可靠性、时效性及完整性不作任何明示或暗示的保证,对依据或使用本报告所载资料产生的任何后果,北大纵横及北大纵横宏观经济研究院或关联人员均不承担任何形式的责任。
作者更多文章推荐
【理论&案例·新知新解】幸存者偏差在企业战略与组织管理中的隐秘危害与破局之道
【理论&案例·新知新解】雅马哈(Yamaha)究竟是怎么把科技树点歪的?
【理论&案例·新知新解】经验诅咒:过往成功逻辑为何成为跨界死亡陷阱
【“三新经济”产业研究系列】数字孪生工厂深度产业研究报告:价值重构、竞争壁垒与商业模式演进导言与核心摘要
【“三新经济”产业研究系列】数字文旅:宏观周期、产业重构与商业模式演进的战略解构
点击左下方“阅读原文”查看所有原创作者 ↓↓↓
