近日,本公众号经系统研究发布了《新三板2025年新增挂牌企业分析报告》,报告系统梳理了新三板年内新增挂牌企业情况,从行业分布、挂牌标准、财务数据以及地区分布等维度展开深入分析,引发了官方媒体、专业机构、知名高校及同业伙伴的广泛关注。知名官方媒体“央广网”对该报告进行了专题报道。
“央广网”发布专题报道如下:

报告全文:
参考阅读:
敬请关注
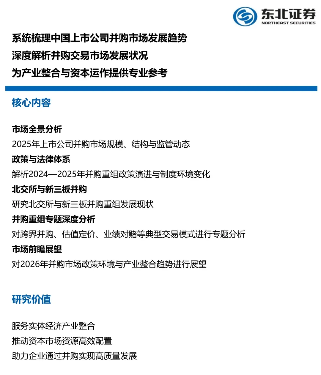
在推进资本市场服务的同时,东北证券强化资本市场研究与社会服务,拟于近期推出《上市公司并购白皮书(2025年)》,从多个维度系统分析全年并购市场的发展演进与重要事项,敬请关注!


本文为基于公开信息的客观介绍,不涉及投资建议,本公众号亦一贯杜绝任何投资建议。
❖
关于我们


东北证券投资银行长期为上市公司及优质中小企业提供专业的上市挂牌、再融资、并购重组、发债及结构融资等综合金融服务,北交所保荐企业10家,推荐挂牌企业370家,均名列行业前茅。北交所开市以来,东北证券四次位列北交所、全国股转公司年度证券公司执业质量评价一档券商,并荣获沪深主板投行君鼎奖、北交所投行君鼎奖、最佳新三板主办券商奖等诸多奖项!


重点报告
北交所分析报告
并购分析报告
新三板分析报告
定期分析报告
专精特新
客户喜报与活动
东证成绩