展会资讯
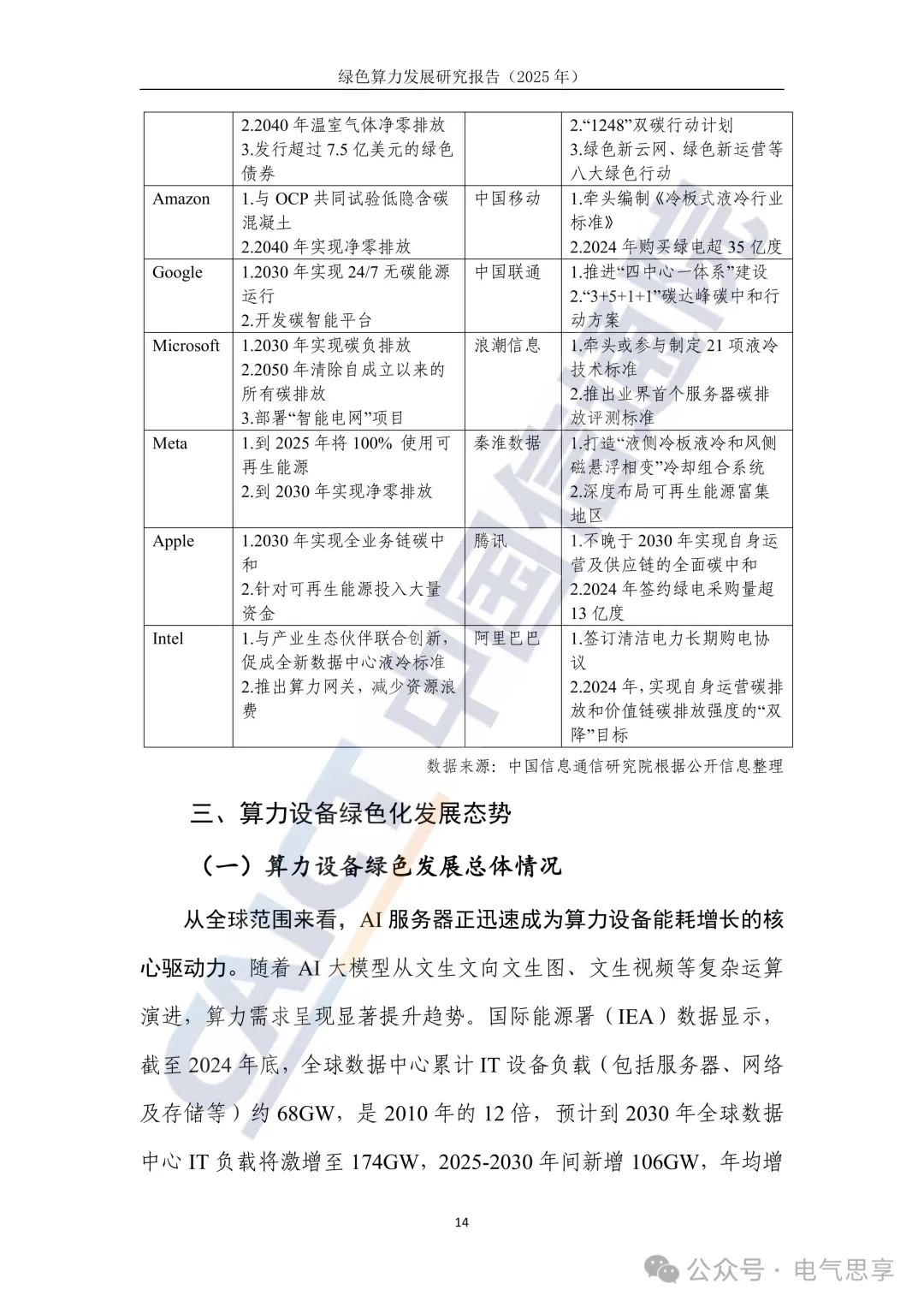
绿色算力发展研究报告(2025年)
2026-04-07 12:30
绿色算力发展研究报告(2025年)

免责声明:所载内容、部分引用图片、表格来源于互联网,微信公众号等公开渠道,我们对文中观点持中立态度,本文仅供参考、交流。转载的稿件及图片、字体等版权归原作者和机构所有,如有侵权,请联系我们删除。

中国国际科技促进会新型电力系统分会
中国国际科技促进会新型电力系统分会是在按照为深入贯彻落实习近平总书记关于构建新型电力系统的重要指示精神和《中共中央办公厅、国务院办公厅关于深化电力体制改革加快构建新型电力系统的意见》有关要求等有关部署重要精神的指导下,根据民政部社团管理有关规定以及中国国际科技促进会章程,经研究审查同意,专门成立的从事促进新型电力系统创新与科技发展的工作机构,是中国国际科技促进会的重要组成部分,在业务上接受有关管理单位的指导。
党的二十届三中全会提出,加快规划建设新型能源体系,完善新能源消纳和调控政策措施。新型电力系统是新型能源体系的核心组成部分,是实现新能源高效可靠消纳的关键载体。贯彻落实国家重大战略决策,推进新型电力系统建设;服务新型电力系统技术创新交流,构建能源科研和科技信息高端交流平台。
新型电力系统分会重点开展以下工作:
1.行业发展:配合行业主管部门推动相关规划、政策的制定与贯彻实施,走访调研企业形成行业诉求向政府主管部门反馈;
2.标准工作:协助企业制修订电力领域相关团体标准、行业标准、国家标准和国际标准全过程的技术服务;选题、立项、编写、征求意见、审查及推广宣贯及应用等服务;
3.平台建设:建立电力智能化科技服务平台,助力企业智能化、数字化、大模型转型;
4.科技成果评价:为企业提供科技成果评价及转化服务全过程咨询服务;
5.培训咨询工作:组织业界权威人士,为企业和个人提供创新思路,数字化、智能化的新技术、思路实务培训。系我们

电话:010-61598898    

邮箱:cpower@188.com   

网址:www.ceci.org.cn

发表评论
0评