展会资讯
【全球行业报告库】2026中国香港网络安全竞争力调研报告报告(附下载)
2026-04-07 10:50
【全球行业报告库】2026中国香港网络安全竞争力调研报告报告(附下载)

需要下载报告的朋友,可以扫下方二维码付费成为会员,20万+份完整版报告,随意下载,不受限制,报告涵盖全行业。星球针对各行业做了合集系列,合集系列保持更新。客服微信:xat0888

(公众号资源有限,仅能展示部分少数报告,加入星球获取更多精选报告)

专业/及时/全面的行研智库

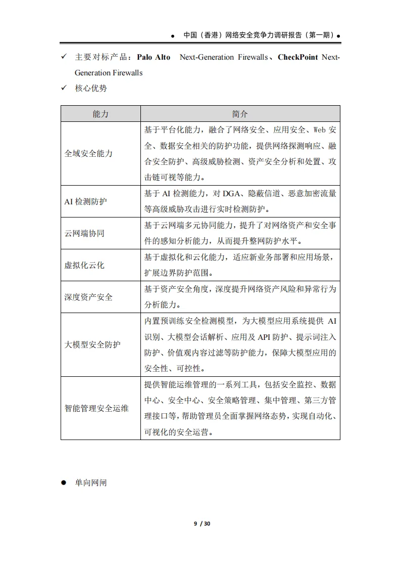
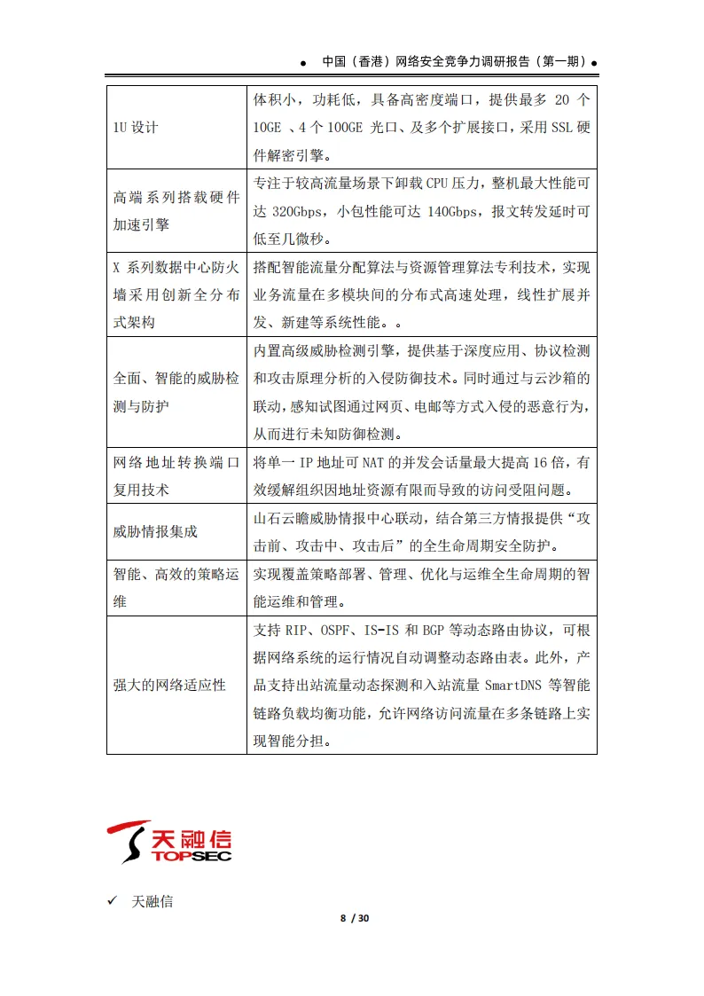
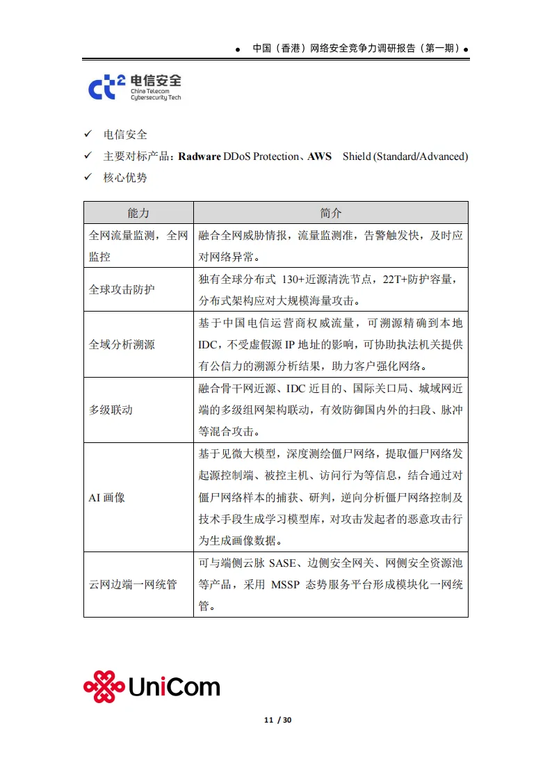
《中国(香港)网络安全竞争力调研报告(第一期)》由数世咨询发布,是中国网络安全产业出海研究系列报告的重要组成,聚焦香港网络安全产业现状与发展,旨在搭建内地与香港企业沟通桥梁,疏通网安企业出海路径,助力香港网络安全国产化替换进程。

完整版报告已上传至星球,扫下方优惠券加入即可下载所有报告

全球行业报告库让你时刻了解行业现状、市场特征、企业特征、发展环境、竞争格局、发展趋势。

附报告覆盖行业范畴

免责声明:以上报告均系本平台通过公开、合法渠道获得,报告版权归原撰写/发布机构所有,如涉侵权,请联系删除;资料为推荐阅读,仅供参考学习,如对内容存疑,请与原撰写/发布机构联系。

发表评论
0评