点击上方蓝色字体关注我们
梨花风起正清明,游子寻春半出城。日暮笙歌收拾去,万株杨柳属流莺。在竞争激烈、瞬息万变的商业环境中,精准把握采购市场动态是企业降本增效、提升竞争力的关键。采购市场调研服务应运而生,它能为企业拨开市场迷雾,提供关键决策依据,助力企业稳健前行。今天我们就来系统学习这方面的内容,敬请期待!
在瞬息万变的商业领域,市场犹如一片充满未知与变数的广袤疆域。企业若想在这片疆域中开疆拓土、稳健前行,精准的市场信息便是那开启成功之门的钥匙。市场调研,作为获取这些关键信息的有效途径,其重要性不言而喻。正因如此,企业市场调研服务采购逐渐成为企业运营中的重要事项,它承载着企业对市场真相的探寻渴望,对未来发展的战略布局。然而,在这一采购过程中,企业却面临着诸多复杂且难以回避的困境,犹如在迷雾中摸索前行,每一步都充满挑战。
市场调研服务采购的痛点
(1)正式采购前:在企业正式启动市场调研服务采购之前,往往面临着需求界定不清晰的困境。企业自身可能对市场调研的目标、范围、深度等关键要素缺乏明确认识,仅仅基于模糊的商业直觉或短期业务需求提出调研方向,导致需求描述笼统且不精准。例如:企业可能只提出要了解某一产品在市场中的受欢迎程度,却未明确是针对特定地区、特定消费群体,还是涵盖产品功能、价格、包装等多维度信息。这种模糊的需求使得供应商难以准确把握企业意图,进而影响调研方案的设计与执行。同时,在供应商筛选环节,企业也面临重重挑战。市场上调研供应商数量众多、鱼龙混杂,企业缺乏科学有效的评估标准和方法,难以从众多供应商中筛选出真正具备专业能力、行业经验和良好信誉的合作伙伴,从而增加了采购风险。
(2)正式采购中:在正式采购过程中,成本把控是企业面临的一大难题。市场调研服务的成本构成复杂,包括调研方案设计费用、样本采集费用、数据分析费用、人员差旅费用等多个方面。企业往往希望以较低的成本获得较高质量的调研服务,而供应商则追求利润最大化,双方在价格谈判上容易陷入僵局。此外,一些供应商可能会在报价中设置隐藏成本,例如:后期额外的数据处理费用、报告修改费用等,企业在采购初期难以察觉,导致实际采购成本超出预算。同时,合同条款的博弈也是采购中的关键环节。合同中关于调研成果交付时间、质量标准、知识产权归属、违约责任等重要条款,企业与供应商可能存在不同理解和诉求。若合同条款不够严谨细致,容易在后续合作中出现纠纷,影响调研项目的顺利进行。
(3)正式采购后:即便企业顺利完成市场调研服务的采购,在调研成果交付后,仍可能面临成果质量不达标的问题。部分供应商为了降低成本或缩短工期,在调研过程中采用了不科学的抽样方法、不规范的调查流程,导致调研数据不准确、不完整,分析结论缺乏可靠性和说服力。例如:样本数量不足或样本选取不具有代表性,可能使调研结果无法真实反映市场整体情况。此外,即使调研成果质量较高,企业在将其落地应用时也面临诸多困难。例如:企业内各部门之间可能存在沟通不畅、协作困难的问题,导致调研成果无法及时有效地传达给相关决策层和执行层。并且调研成果中的建议和策略可能与企业现有的业务流程、资源配置不匹配,难以直接应用于实际工作中,使得市场调研的价值无法充分体现。
面对这些困境,作为采购人员又该如何解决呢?首先我们需要先了解什么是市场调研服务,它又有哪些分类呢?
市场调研服务的定义及分类
是指专业机构或团队凭借科学的方法、系统的流程和丰富的经验,围绕企业的特定需求,对市场环境、竞争对手、消费者行为等多方面信息进行收集、整理、分析和解读,并形成具有针对性、实用性和前瞻性的调研报告或建议,为企业制定战略决策、优化产品、开拓市场等提供详实依据和参考支持的一项专业服务。它旨在帮助企业消除市场不确定性,降低决策风险,提升市场竞争力,实现可持续发展。通常包含如下几个分类:
常规调研服务
常规调研服务是企业决策的“基础氧气”,通过标准化、周期性的数据采集,为企业提供市场环境的实时监测与趋势预判。它聚焦于行业规模、竞争格局、消费者基础行为等宏观指标,以低成本、高效率的方式构建市场基准线。例如:某快消企业每月追踪全国30个核心城市的洗发水品类销售额、价格分布及渠道占比,形成“市场健康度”指数,帮助管理层快速识别增长机会(如下沉市场渗透率提升)或风险(如竞品低价冲击)。常规调研的核心价值在于“持续感知”,通过固定周期的数据更新,企业能够避免因信息滞后导致的战略偏差,确保决策始终基于最新市场动态。其方法论高度成熟,多依赖自动化工具(如电商API接口、零售终端扫码数据)与标准化分析模型(如BI看板、AI文本分析),单次成本低且可规模化复制,适合需要长期跟踪的场景。
专项调研服务
专项调研服务是企业解决具体问题的“深度探针”,针对企业特定痛点(如市场推广效果不佳、供应链中断风险、客户满意度下降)设计定制化方法,穿透表象挖掘关键驱动因素。它不追求覆盖广度,而是聚焦单一维度或复杂场景,通过“定性+定量”的混合方法(如小组讨论生成假设、数据分析验证假设)提供可落地的解决方案。例如:某电子产品企业为提升新款智能手表的市场接受度,先通过消费者小组讨论,识别出潜在用户的真实需求与顾虑(如“电池续航时间短影响日常使用体验”),再通过大规模市场调研数据量化不同功能特性对消费者购买意愿的影响程度,最终制定“突出长续航优势+优化充电体验宣传”的市场推广策略。专项调研的核心价值在于“问题解构”,它避免“大而全”的数据堆砌,而是以业务结果为导向,直接关联动作(如产品功能调整、供应链优化、客户服务流程改进),甚至提供工具模板(如功能优先级排序表、供应链风险评估矩阵),帮助企业快速突破战术瓶颈。
定制调研服务
定制调研服务是企业战略落地的“系统设计师”,它紧密围绕企业的独特发展目标(如开拓新兴市场领域、切换全新业务赛道、搭建完善的ESG架构等),巧妙整合跨行业、跨领域的丰富资源(如涵盖资深行业专家、前沿技术供应商、权威政府机构等),精心打造一个从精准诊断问题到高效落地策略的全方位、全流程闭环体系。与传统的单一调研模式截然不同,定制化调研服务深度嵌入企业战略实施的每一个关键环节,提供一站式、端到端的深度服务。从清晰界定调研需求、精心设计科学方法,到全面采集一手数据、精准构建分析模型,再到持续追踪策略效果,每一个步骤都紧密衔接、环环相扣。例如:某知名新能源企业计划进军东南亚市场。定制化调研团队迅速行动,一方面,与当地专业律所紧密合作,深入剖析当地政策法规,精准评估可能面临的合规风险,为企业提前筑牢法律防线;另一方面,携手当地实力物流企业,详细调研港口运输成本、物流配送效率等关键因素,为企业的物流规划提供坚实依据。基于这些全面而深入的调研成果,最终为企业量身定制了“本地化生产布局+农村市场渠道深度下沉”的极具针对性的市场进入策略。不仅如此,调研团队还进一步协助企业搭建了一套完善的供应链风险预警系统,帮助企业实时监控供应链动态,提前防范潜在风险。
市场调研服务特性及供应市场分析
定制性
市场调研服务需要供应商根据企业行业特性、业务目标及决策需求,提供高度定制化的解决方案。不同企业的市场定位、产品阶段或竞争环境差异显著,标准化的调研模板难以满足其精准需求。供应商需要通过深入沟通明确企业核心诉求,灵活设计调研框架,包括目标人群筛选、数据采集方式、分析维度等,确保结果直接服务于企业战略制定、产品优化或风险规避,体现“按需定制”的核心价值。
数据驱动性
市场调研的本质是通过对海量数据的系统化收集、清洗与分析,提炼出具有行动指导意义的洞察。服务过程中需要融合定量分析(如问卷调查、销售数据追踪)与定性研究(如深度访谈、小组讨论),结合统计学工具与行业模型,确保结论的科学性与客观性。数据驱动性还体现在动态监测能力上,通过持续跟踪市场趋势、消费者行为变化,为企业提供实时反馈,辅助其快速调整策略,保持竞争优势。
行动导向性
优质的市场调研服务不仅停留于数据呈现,更需要将分析结果转化为可落地的商业建议。供应商基于调研发现,明确指出企业当前面临的核心问题(如市场份额下滑、用户需求错位),并提出具体解决方案(如产品迭代方向、营销渠道优化)。这种“从问题到行动”的闭环设计,要求调研团队具备跨领域知识(如市场学、消费者心理学)以及实战经验,确保建议的可行性与有效性,最终帮助企业实现业务增长或效率提升。
2024年中国内地调查行业规模约188亿元,同比下滑6%。行业加速整合,营业额超1000万的中大型企业占比达54%(提升4个百分点),中小型机构生存空间被压缩。当前企业市场调研服务供应主体呈现“外资龙头、本土头部、区域中小型机构”三足鼎立的格局,不同主体凭借自身优势占据不同市场细分领域。外资龙头机构以益普索(Ipsos)、凯度(Kantar)、尼尔森(Nielsen)为代表,凭借全球化数据资源、成熟的研究方法论,主要聚焦跨国企业以及国内大型集团的高端定制化调研需求,占据高端供应市场主导地位。本土头部机构,如零点有数、达智数科、数字一百等,依托对本土市场的深刻理解和成本优势,兼顾公共部门与商业企业需求。区域中小型机构数量众多,主要聚焦三四线城市及特定细分场景,提供问卷采集、基础数据整理等基础服务,核心优势在于本地化执行能力和服务灵活性。(数据摘抄自CMRA发布的《2024年中国市场洞察行业发展趋势和洞察行业需求方调研报告》)
市场调研服务采购成本分析
通过日常对于市场调研服务的观察与思考,作者个人总结出如下价格公式:
市场调研服务采购价格=人力成本+执行成本+技术成本+物料与行政成本+合规成本+利润
(1)人力成本
人力成本是市场调研服务采购成本的核心基础,也是供应商投入占比最高的要素之一,是指供应商为了完成调研项目所投入的全部人力相关支出,直接决定了调研服务的专业度和质量水平。其核算围绕着“人员职级+工作时长”展开,具体涵盖三类核心人员:一是项目统筹人员(如研究总监、项目经理),负责需求沟通、方案设计、进度管控以及成果复盘,这类人员职级高、专业经验丰富,人力成本占比最高,按行业标准,研究总监年薪通常可达60万元人民币,对应单日人力成本约2000-3000元人民币;二是执行人员(如调研督导、访谈员、问卷发放员),负责实地访谈、样本招募、问卷回收等现场工作,人力成本按日薪或计件核算,普通访谈员日薪约300-500元人民币,高端定性访谈主持人时薪可达1500-4000元人民币;三是技术与分析人员(如数据分析师、问卷编程员),负责问卷编程、数据清洗、统计分析及观点提炼,这类人员需要具备专业技术能力,月薪通常在6000-20000元人民币,对应项目人力成本按工作时长折算。此外,人力成本还包含供应商为员工缴纳的社保、公积金及培训费用,属于隐性人力支出,通常按直接人力成本的15%-20%计提。
(2)代理服务费
执行成本是调研项目落地的直接支出,也是采购成本中弹性最大的要素,主要对应调研执行环节当中的各种直接费用,核心取决于调研方法、样本规模以及调研范围。具体可以分为两类:一是样本相关成本,这是执行成本的核心,包括:样本招募礼金、样本采购费、样本审核费等,不同样本类型成本差异显著,普通线上问卷样本单价约为10-40元人民币,精准定位的高端用户样本(如豪华车用户、高收入群体)单价可达100-1000元人民币,定性访谈用户礼金通常为300-500元人民币/人,高价值用户礼金更高;二是现场执行相关成本,包括访谈场地费、座谈茶歇费、交通差旅费、设备租赁费(如录音设备、直播设备)等,例如:一场定性座谈的场地以及茶歇费用约1000-3000元人民币。跨区域调研的交通差旅费用,按实际里程及住宿标准核算。此外,执行成本还包含无效样本处理成本,通常按有效样本成本的5%-10%计提,用于覆盖样本不合格、数据失真带来的额外支出。
(3)技术成本
随着数字化转型加速,技术成本在采购成本中的占比逐年提升,是指供应商为提升调研效率、保障数据质量所投入的技术支出,是体现调研服务专业性的重要支撑。具体涵盖三个方面:一是调研工具使用费,包括问卷编程平台、数据采集工具、AI分析软件、社交媒体监听工具等的订阅或使用费,例如:专业问卷编程平台年度订阅费约5000-20000元人民币,AI数据分析工具单次项目使用费约1000-5000元人民币;二是数据处理与存储成本,包括数据清洗、建模、加密存储的相关费用,尤其是大规模定量调研,数据处理工作量大,需投入专业工具以及服务器资源,成本通常按样本量核算,每千份有效样本数据处理成本约2000-5000元人民币;三是技术研发与维护成本,头部供应商会投入资金研发自有调研平台或算法模型,这部分成本会按项目比例分摊到采购价格中,通常占总采购价格的5%-10%。
(4)物料与行政成本
物料与行政成本属于调研服务的辅助性成本,虽然这项支出金额不大,但涵盖范围较广,累计占比通常为总采购价格的3%-8%。物料成本主要包括:调研所需的纸质问卷、宣传手册、礼品(用于样本招募激励)、报告印刷装订费用等,例如:纸质问卷印刷费按份数核算,每份约0.5-1元人民币,报告印刷装订费按册数核算,每册约50-100元人民币;行政成本主要包括:供应商的项目管理费用、办公费用、沟通费用(如会议费、差旅费)等,属于供应商维持正常运营、保障项目顺利推进的必要支出,通常按其它各项成本总和的3%-5%计提,用于覆盖日常行政开支。
(5)合规成本
合规成本是近年来,采购成本中新增的要素,随着《数据安全法》、《个人信息保护法》以及《市场调研数据采集合规指引》的实施,供应商需要投入额外成本确保调研全流程合规,避免法律风险,这部分成本已成为采购价格的必要组成部分。具体包括三方面:一是合规审核成本,包括:数据采集流程审核、问卷内容合规审核、样本信息保护审核等,需要配备专业合规人员或者委托第三方机构审核,单次项目合规审核费用约1000-3000元人民币;二是数据安全成本,包括:数据加密存储、隐私保护技术投入、数据安全认证费用等,例如:数据安全认证费用约5000-10000元人民币/年,按项目比例分摊;三是合规培训成本,供应商需要定期对调研人员进行合规培训,确保其掌握数据采集、存储、使用的合规要求,这部分成本按年度核算后,分摊到单个项目当中,通常占总采购价格的2%-5%。据中国信息通信研究院统计,2024年完成数据合规认证的调研机构数量达297家,合规成本已成为供应商的必要投入。
(6)利润
利润是供应商提供调研服务的核心收益来源,也是采购价格中不可或缺的要素,直接决定了供应商的服务意愿与服务质量,其核算逻辑与行业竞争格局、项目复杂度、服务附加值密切相关。行业内调研服务的利润率存在明显分层:普通基础调研(如简单问卷回收、基础数据整理)的利润率较低,通常为15%-25%,这类项目技术门槛低、竞争激烈,供应商主要依靠规模化盈利;中端定制化调研(如目标用户调研、竞品分析)的利润率为25%-40%,这类项目需要具备一定的专业分析与洞察能力,服务附加值较高;高端全案调研(如战略层面调研、ESG调研)的利润率可达40%-60%,这类项目技术要求高、专业度强,供应商需要投入核心团队,且行业竞争相对缓和。利润的核算基数通常为“人力成本+执行成本+技术成本+物料与行政成本+合规成本”的总和,再按对应利润率计提,例如:某中端定制化调研项目的各项成本总和为10万元人民币,按30%利润率计提,利润金额即为3万元人民币,最终采购价格为13万元人民币。需要注意的是,行业部分供应商会将利润隐含在执行成本(如样本报价)中,导致表面利润率较低,但实际综合利润率仍符合行业标准。
上述六大要素共同构成了市场调研服务的采购价格,在实际采购过程中,各要素的占比会根据调研类型、项目规模、供应商类型发生变化:外资龙头机构的技术成本、人力成本以及利润占比更高,本土头部机构的执行成本占比更具优势,区域中小型机构的利润占比相对较低。同时,企业可以通过优化采购策略(如明确样本要求、选择合适的调研方法、与供应商签订长期合作协议),在保障调研质量的前提下,合理控制各要素成本,实现采购成本与调研价值的平衡。此外,采购价格还会受宏观经济环境、行业供需关系影响,例如:2024年行业规模阶段性调整,部分供应商为抢占市场,会适当降低利润率,进而降低采购价格。
市场调研服务采购战略的制定
常规调研服务
常规调研服务通常是企业决策的基础支持,涉及金额相对较小,但频率较高。这类服务多通过标准化、周期性的数据采集进行,单次或年度采购金额占企业总成本比例较低,但累积起来仍构成一定比例上的运营支出。市场上提供常规调研服务的供应商数量众多,服务内容标准化程度高,企业转换供应商的成本较低,风险可控。即使服务中断,企业也能迅速找到替代供应商,对整体业务影响有限。因此相关供应商应该被划分为“杠杆型供应商”。
采购策略:企业应将分散的常规调研需求整合为批量订单,通过多家供应商的竞争性招标实现以量换价。同时,建立季度或年度市场比价机制,动态调整供应商名单,确保采购成本最优。另外,明确调研服务的标准流程和输出要求,与供应商签订详细的服务水平协议(SLA),包括:数据准确性、报告提交时间等关键指标,通过定期评估确保服务质量。
专项调研服务
专项调研服务针对特定业务问题设计,采购金额相对较大,但频率较低。这类服务往往涉及定制化方法论和深入分析,单次项目费用可能占企业年度调研预算较大的比例。市场上具备专项调研能力的供应商相对较少,且不同供应商的专业领域和经验差异较大。一旦选定供应商,转换成本较高,尤其是在项目进行中更换供应商可能导致数据不一致、分析中断等风险。因此相关供应商应该被划分为“瓶颈型供应商”。
采购策略:在选定专项调研供应商之前,采购人员应对其进行全面的风险评估,包括:供应商的财务状况、项目经验、团队能力等。同时,考虑与多家潜在供应商建立联系,作为项目备份,以降低单一供应商依赖风险。之后,与选定的供应商建立紧密的合作关系,明确项目目标、里程碑和交付物,通过定期的项目进度会议和绩效评估,确保项目按计划推进。对于关键项目,还可以考虑派驻企业代表到供应商现场,加强沟通和监控。
定制调研服务
定制调研服务紧密围绕企业的独特发展目标设计,涉及高度定制化的解决方案和跨领域资源整合,采购金额通常较大,并且可能伴随长期合作协议。这类服务对企业的战略决策和业务发展具有重大影响,采购金额占企业年度调研预算的比例很高。定制调研服务需要供应商具备深厚的行业经验、强大的资源整合能力和高度的定制化服务能力。市场上能够提供此类服务的供应商数量有限,且替换成本极高,包括:重新梳理需求、建立新合作关系、调整战略方向等。因此相关供应商应该被划分为“战略型供应商”。
采购策略:企业应与选定的定制调研供应商建立长期稳定的合作关系,共同制定企业战略调研规划,确保服务与企业发展目标高度一致。通过框架合同约定阶梯报价、成本共担等机制,实现双方共赢。此外,还应推动供应商深度参与企业战略实施过程,共享需求预测、市场趋势等关键信息,协同优化调研方案和执行计划。鼓励供应商提出创新性调研方法和工具,共同提升调研服务的专业性和价值。同时,建立定期的战略复盘机制,评估合作效果,及时调整合作策略。

市场调研服务采购困境的具体方式
精准界定需求并建立科学供应商筛选体系
企业在正式启动市场调研服务采购之前,应投入资源进行内部需求分析,明确市场调研的具体目标、范围、深度以及预期成果。通过组织跨部门会议,收集各方意见,形成详细、具体的需求说明书。同时,制定科学的供应商评估标准,包括:专业能力、行业经验、项目案例、客户评价以及合规性等多个维度。利用这些标准对潜在供应商进行全面评估,通过招标、议价等方式筛选出最合适的合作伙伴。此外,还可以邀请行业专家参与评审,提高筛选的准确性和专业性。
拆解成本构成并细化合同条款
在采购过程当中,企业应建立全面的成本管理体系,对市场调研服务的各项成本进行详细分析和预算控制。通过明确各项费用的构成和计算方式,例如:人力成本、执行成本、技术成本等,避免供应商设置隐藏成本。同时,在合同条款中详细规定调研成果的交付时间、质量标准、验收流程、知识产权归属及违约责任等内容,确保合同条款严谨细致,减少后续合作中的纠纷。对于关键条款,可以邀请法务部的专家进行共同审核,确保企业的合法权益得到保障。此外,建立定期的成本复审机制,对实际采购成本与预算进行对比分析,及时调整采购策略。
强化成果验收与跨部门协同落地推动
为确保市场调研成果的质量,企业应在项目执行过程中建立严格的质量监控机制。通过定期的项目进度会议、中期汇报以及成果预审等方式,对调研数据的收集、处理分析过程进行全程跟踪和监控。对于发现的问题及时提出整改意见,确保调研成果的准确性和可靠性。同时,为了促进调研成果的落地应用,企业应加强跨部门之间的沟通与协作。通过组织成果分享会、建立跨部门工作小组等方式,将调研成果及时传达给相关决策层和执行层,共同探讨成果的应用方案和实施计划。此外,建立反馈机制,对调研成果的应用效果进行持续跟踪和评估,为后续的市场调研服务采购提供经验和参考。
在实际工作过程中,作者也将上述三个方式,运用到了具体的市场调研服务采购管理当中。首先,通过精准界定需求并建立科学的供应商筛选体系,企业组织跨部门会议,明确了调研目标,形成了一份包含20项具体需求点的说明书。随后,依据专业能力(占比30%)、行业经验(25%)、项目案例(20%)、客户评价(15%)以及合规性(10%)的评估标准,对8家潜在供应商进行评分,最终选定了一家综合得分最高的供应商。其次,企业拆解了成本构成,将预算细分为人力成本(40%)、执行成本(30%)、技术成本(20%)以及行政与合规成本(10%),并明确要求供应商提供详细报价单,避免了隐藏成本的出现。合同当中,详细规定了调研成果需在90天内交付,准确率不低于95%,并且明确了知识产权归属以及违约金条款。法务部专家参与审核后,合同纠纷率降至零。成本复审机制显示,实际采购成本较预算节约了8%,主要得益于对执行成本的精细控制。最后,企业强化了成果验收与跨部门协同落地推动。通过每周的项目进度会议和两次中期汇报,及时发现并纠正了2处数据收集偏差,确保了调研成果的准确性。随后,组织了一场成果分享会,吸引了市场部、产品部等6个部门的100余名员工参加,形成了5项具体应用方案,包括调整商品结构、优化促销策略等。反馈机制显示,调研成果应用后的3个月内,目标地区销售额同比增长了12%,市场份额提升了2%,证明了改善措施的有效性。
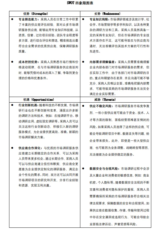
市场调研服务采购的SWOT分析
优势(Strengths)
*专业筛选能力:采购人员在日常工作中积累了丰富的供应商评估经验,面对众多市场调研服务供应商,能够运用专业知识和技能,从资质、信誉、过往项目经验、团队专业程度等多方面,进行综合评估和筛选,精准挑选出最符合企业需求的优质供应商,保障调研服务质量。
*成本把控优势:采购人员熟悉市场行情和价格波动规律,在与市场调研服务供应商谈判时,能够凭借对成本的深入了解,争取到更合理的价格和优惠条件。
劣势(Weaknesses)
*专业知识局限:市场调研领域涉及统计学、社会学、市场营销学等多学科知识,以及各种复杂的调研方法和工具。采购人员虽然具备一定的采购专业知识,但在市场调研的专业技术方面存在不足,这可能导致在与供应商沟通时,无法准确评估其技术方案的可行性和先进性。
*内部需求理解偏差:采购人员需要准确理解企业内部各部门对市场调研服务的需求,但在实际工作中,由于各部门对市场调研的目的、重点和期望存在差异,并且沟通可能不够充分,采购人员难以全面、准确地把握内部需求,可能导致采购的市场调研服务无法完全满足企业实际需要。
机遇(Opportunities)
*行业创新机遇:随着科技的不断发展,市场调研行业也在不断创新和变革,涌现出许多新的调研方法和技术,例如:在线调研平台、移动调研应用、虚拟现实调研等。采购人员可以关注这些行业创新动态,积极引入新的调研服务模式,为企业提供更高效、准确、新颖的市场调研解决方案。
*丰富的跨界合作机会:通过与KOL(关键意见领供应商合作深化:与优质的市场调研服务供应商建立长期稳定的合作关系,可以为采购人员带来更多机会。通过长期合作,采购人员可以与供应商建立信任和默契,供应商会更愿意为企业提供定制化的调研服务,满足企业个性化的需求。同时,双方还可以共同开展市场调研项目的研究和开发,分享行业经验和资源,实现互利共赢。
威胁(Threats)
*供应不稳定风险:市场调研服务市场竞争激烈,一些小型供应商可能由于资金、技术、人才等方面的限制,面临经营困难甚至倒闭的风险。如果采购人员选择了这样的供应商,可能会导致调研项目中断、数据丢失等问题,给企业带来损失。此外,即使是一些大型供应商,也可能因为业务调整、战略转型等原因,无法继续为企业提供稳定的服务。
*数据安全与合规风险:市场调研过程中会涉及大量企业和消费者的敏感信息,例如:商业机密、个人隐私等。随着数据安全法规的不断完善和消费者对隐私保护的重视,采购人员需要确保所采购的市场调研服务符合相关法律法规要求,保障数据的安全和合规使用。如果供应商在数据收集、存储、传输和使用过程中存在安全漏洞或违规行为,可能会导致企业面临法律诉讼、声誉受损等风险。

市场调研服务供应商名录

国际第一梯队(1–4):Nielsen、Ipsos、Kantar、GfK 为全球四大巨头,网络覆盖最广、收入与品牌最强,主导全球市场。
中国本土第一梯队(5–7、10):CTR、零点有数、艾瑞、HCR 是国内综合实力最强、覆盖最广的头部机构,深耕本土、兼具数字化能力。
专业 / 垂直巨头(8–9):沙利文、欧睿以行业报告、IPO 咨询、全球标准化数据见长,在特定领域影响力突出。
本文总结
市场调研服务采购是企业链接市场、赋能战略的关键环节,其全流程既暗藏需求模糊、成本失控、成果落地难等多重挑战,也因行业的定制化、数据驱动特性,对采购专业度提出高要求。从厘清需求、科学筛选供应商,到拆解成本、细化合同管理,再到强化成果验收与跨部门落地,每一步的精细化操作,都是实现采购成本与调研价值平衡的核心。而结合调研服务类型制定差异化采购战略,携手优质供应商构建长期合作关系,更能让市场调研成果真正转化为企业的决策底气与竞争优势。在瞬息万变的商业市场中,唯有以专业的采购思维、科学的管理方法推进市场调研服务采购,才能让调研数据成为企业洞察市场、把握趋势、稳健发展的核心支撑,助力企业在复杂的市场竞争中找准方向、行稳致远。
微信号:采购小孙说采购
扫码关注查看更多内容


小孙简介
现供职于国内某笔记本电脑、台式计算机 ODM 专业制造商,具有丰富的采购经验,长期服务于高端电子设备制造业、金融、船舶和建筑等领域,提供降本增效实战指导。《采购小孙说采购》公众号创始人,与另外两位老师合著《500强企业采购基本功:询价、谈判、供应商管理、降本增效及风险控制》一书,现已出版。
小孙的更多内容,请参见:
---《采购技能图谱》目录
---《白话采购术语》目录