

自2014年国内首单业务落地,中国保险金信托行业已走过十年征程。2023年《关于规范信托公司信托业务分类的通知》的正式实施,标志着行业迈入有序创新与竞合发展的新阶段。西南财经大学西部商学院联合多家头部机构发布的《中国保险金信托行业发展报告(2025)》,是国内首份从全域视角阐述该行业的权威报告。报告全面梳理了发展现状、客户需求、业务模式、竞争格局及创新趋势。本文基于该报告,提炼核心数据与观点,深度解析对从业者最具价值的战略启示与实操方向。

行业概览:爆发式增长背后的市场格局
保险金信托进入爆发式增长
2014年中国成立第一单保险金信托后,经过十余年的发展,保险金信托步入了高速发展期,业务规模已经超过3000亿元。

从增长轨迹来看,2017年行业规模为50亿元,2021年迎来关键拐点,规模跃升至748亿元,其中当年新增达445亿元。此后,保险金信托进一步加速,进入爆发式增长进程。
认证咨询
扫描下方二维码,添加小助手
回复【保险金信托报告】
?免费获取完整版报告文件?

市场份额分布:集中与多元并存
目前,已有超过43家信托公司、超过60家保险公司以及主要国有大型银行和股份制银行开展业务。且保险金信托市场已经出现行业分化,头部机构初步成型。
大型信托公司和保险公司,如中信信托、平安信托、建信信托、五矿信托、国投泰康信托、平安人寿、泰康人寿等,这些头部企业的市场份额合计已超过70%,显示出保险金信托业务的市场集中化趋势。
同时,越来越多的中小型信托公司和保险公司开始意识到保险金信托业务的巨大潜力,纷纷布局该领域,市场竞争格局逐渐趋于多元化。

谁在设立保险金信托?——典型客户群体画像分析
理解客户是专业服务的前提。报告从财富来源、家庭结构、客户群体数量、核心需求三个维度对保险金信托客户进行了系统画像。
典型客户的财富管理需求分析
财富来源维度:
从财富来源的维度来说,典型的客户类型包括企业主、职业金领和二代群体等。

家庭结构维度:
从家庭结构的维度来说,典型的客户类型包括多子女(或多代)家庭、丁克(或失独)家庭、特殊人士家庭和重组家庭等。

保险金信托客户群体数量
中国拥有高净值客户人数及其财富体量是非常巨大的:

核心需求维度
报告总结出中高端客户的六大核心需求:精准传承、杠杆效应、资产保护、成长激励、扩大受益人范围、跨代传承。

认证咨询
RFP注册保险金信托专家认证
保险金信托领域国际权威认证
国际权威背书、全球通行认可
金程教育为从业者及金融机构提供
个人认证及金融机构培训
全面涵盖信托、保险、法律内容
帮助从业者及机构团队
系统掌握信托知识体系
架构“信托+法律+保险”的
财富铁三角能力
开拓家族财富管理市场
?扫码了解报名条件+培训费用?


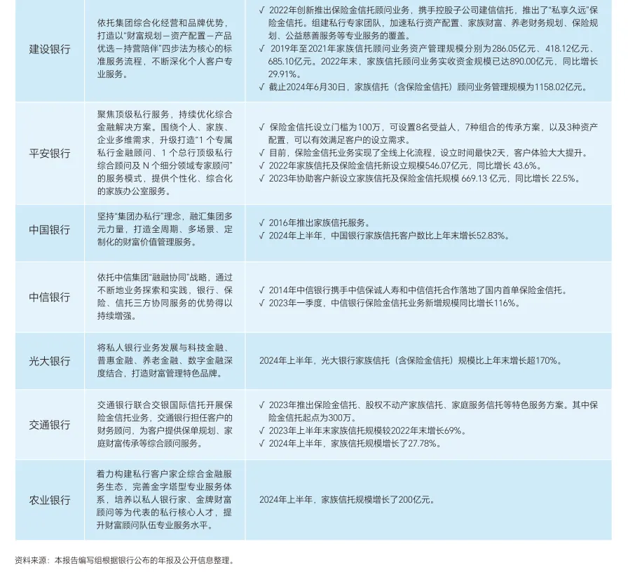
三大业务模式:1.0、2.0与3.0的演进与选择
中国保险金信托在实践中形成了1.0、2.0、3.0三种模式共识,其演进反映了市场需求与监管政策的综合影响。

目前市场上主流的仍是1.0和2.0模式,3.0模式尚未广泛推广,主要原因包括法律制度供给不足(无专门立法明确各方权利义务)、从业人员理解不到位、客户对信托制度价值认知有限等。但专家预测,3.0模式是未来趋势。

三大核心参与机构的角色
保险公司:从保单销售到综合服务商
保险公司在保险金信托中不仅是产品供给方,更是高客综合服务资源的整合方。
品牌高端化:打造专属服务品牌,如人保寿险“时光诚诺”、中信保诚“传家”、泰康人寿“幸福有约”。
客户分层精细化:针对不同层级客户(尤其是中高净值群体)提供个性化方案。例如,泰康人寿健康财富管理事业部专注高客开发,并打造健康财富规划师(HWP)专属队伍。
模式创新:将保险金信托与养老、医疗、教育等场景深度融合。例如,泰康推出“养老保险金信托直付社区”模式,打通信托账户与养老社区支付通路。
成效显著:保险金信托对促成大额保单效果显著。以人保寿险为例,自2021年底推动业务以来,亿元规模保单频出。泰康人寿截至2025年3月,保险金信托规模超过400亿元。

信托公司:回归本源,构建超级账户
信托公司是法定的受托人,正将保险金信托作为业务转型的新发力点。
核心策略:打造“保-信-银”生态圈,创新产品与服务模式(如养老、教育、医疗细分场景),并全面提升科技运营能力。
市场格局:中信信托、平安信托、山东信托、国投泰康信托等为第一梯队,托管保单规模均超过200亿元。
典型案例:平安信托依托集团协同,构建了“保险金信托+家庭信托+家族信托”产品体系,市场份额占比超过50%。截至2024年12月,其存量规模已超过1400亿元,服务客户约3.5万户。
瓶颈与挑战:信托公司面临营收困局(前期收费低、投入大)以及长期运营能力的考验。

私人银行:首要渠道与主导者
私人银行是客户接触保险金信托服务的首要渠道,在业务落地中具有实质上的牵头作用。
运营模式:主要有财务顾问模式和代销合作模式。招商银行、平安银行等处于领先地位。
核心策略:打造标准化业务流程,不断开放可置入的保单范围(从封闭走向开放),并全力构建“人-家-企-社”一站式家族服务平台。
成效显著:私人银行贡献了目前保险金信托业务的大部分规模(部分信托公司银行渠道贡献超90%)。业务不仅创造了可观的中收(如平安银行代销保险收入两年翻番),更有效维系了存量客户并拓展了新客户。



产品与模式创新:六大前沿方向
当前行业最具代表性的几种创新模式,是服务升级和差异化竞争的关键:
“保险+信托+慈善信托/基金会”模式:满足客户回馈社会、家风传承的双重需求。如中信信托落地的定向慈善捐赠业务。
“保险+信托+家风传承”模式:将家族宪章、节日习俗等精神财富与物质财富分配结合。如泰康联合五矿信托落地的家风传承保险金信托。
“保险+信托+特殊关爱”模式:为心智障碍等特殊需要家庭提供终极解决方案。如人保寿险与中诚信托推出的“关爱星星”年金保险+特殊关爱信托,50万元总保费即可对接,免收设立费。
“保险+信托+养老服务”模式:实现养老社区费用直付,保障客户晚年生活。如泰康与五矿信托的“养老保险金信托直付社区”模式。
“家庭保险金信托”模式:以家庭为委托人,统筹管理家庭成员的多张保单,实现整体规划。
“外籍受益人保险金信托”模式:解决跨境税务与财富传承难题。如浙金信托为美籍受益人设计的美国FGT信托方案。
总结
保险金信托3000亿的规模是起点,万亿蓝海是可见的未来。对于从业者而言,保险金信托绝非简单的“保单+信托”组合,而是以客户为中心,融合法律、税务、养老、传承等多维度的综合性服务。行业的竞争已从资源驱动转向专业驱动和服务驱动。面对广阔的市场与日益专业的客户,持续学习、精进技能、敬畏风险,方能在这一轮财富管理的大浪潮中行稳致远,成为客户家族财富真正的守护者。
认证咨询
RFP注册保险金信托专家认证
24课时系统课程
政策趋势 → 业务实操 → 营销应用
覆盖婚姻保全、财富传承、风险隔离等
核心应用场景
赋能从业者成为“信托架构专家”
?扫码了解个人认证+团队培训?

01
RFP注册保险金信托专家认证介绍

RFP注册保险金信托专家(RFP Certified Insurance Trust Professional)是由1983年成立于美国的RFP协会(Registered Financial Planner Institute)授权认证的面向从事信托与保险金信托规划相关工作人士的专业水平鉴定。

扫码回复【RFP信托】
?咨询企业合作?

02
培养对象

信托行业从业者
财富管理专业人士
保险理财规划人员
金融机构高管及法务人员
法律或会计专业人士
03
认证后有哪些好处?

权威行业背书 | 依托RFP协会的专业信誉
该证书由具有40余年历史、在全球范围内广受认可的RFP协会(RFPI) 统一颁发。
信托专业知识 | 深度赋能业务实战体系
课程体系涵盖信托架构设计、法律实务、税务筹划及在养老、传承等信托领域领域核心模块。
破解职业瓶颈 | 从销售到专家的身份跃迁
持证顾问薪资溢价,晋升速度加快。行业专业人才缺口巨大,持证者成为市场稀缺资源。
高价值圈层 | 融入专业社群与资源网络
赢得优秀圈层通行证,可与信托公司、私人银行、律师事务所等机构从业学员共同学习交流。
04
课程内容

RFP注册保险金信托专家课程体系以“政策洞察—实务操作—产品设计—营销应用”为核心主线,构建覆盖保险金信托全生命周期的专业能力培养体系。
01
保险金信托政策与行业发展趋势章节:从全球信托业的起源与演进出发,系统解析中国信托行业的发展历程、监管框架与法律制度,帮助学员掌握保险金信托的政策背景与制度支撑,洞察行业发展趋势。
02
保险金信托业务实操章节:聚焦信托与保险金信托的核心操作环节,涵盖信托基础认知、设立流程与关键要点,帮助学员掌握保险金信托的全流程实务操作方法。
03
保险金信托产品与工具章节:系统讲解保险产品配置逻辑,深入探讨婚姻财产保全、家族传承与风险隔离等核心工具应用,提升学员为不同客户需求设计综合保险金信托方案的能力。
04
保险金信托营销实务与应用场景章节:以中高净值客户财富管理为核心场景,解析客户风险特征与开发策略,结合典型案例,帮助学员掌握保险金信托的营销与客户服务方法,实现从产品理解到实战落地的能力跃升。


学员通过系统学习,可独立完成保险金信托的方案设计、客户沟通与风险管理工作,为客户提供“安全传承、资产隔离、财富增值”的综合规划方案,成为具备实务与战略双重能力的专业保险金信托规划专家。
扫码回复【RFP信托】
?咨询企业合作?

05
实战派师资团队

RFP注册保险金信托专家认证课程的师资团队由知名高校教授与一线金融专家共同组建,平均从业经验超15年,具备扎实的理论知识和丰富的实战经验,直击保险金信托核心场景与决策逻辑。





向下滑动查看完整师资介绍
06
增值服务

1.线下共战营:全年滚动开营,报名学员可在“人家”2期中选择1期学习:
接班人动力激活与全周期培养体系
为家人的爱与未来筑牢财富“安全舱“
家族治理体系与精神传承架构实战
企业交棒传承与增长破局实战营
2.榜单荣誉
角逐榜单资格:获得参选胡润系列榜单的资格,借势权威品牌提升行业影响力。
权威品牌背书:依托胡润百富的公众认知力,增强个人与机构的市场信任度。
荣誉驱动发展:以榜单荣誉为专业里程碑,助力个人品牌塑造与业务开拓。
3.智能科技系统
实践库:家办业务场景的最佳实践、最佳的营销SOP流程与素材、业务过程专家精准辅导。
知识库:精心挑选的业务知识、精心准备的成功案例、家办全业务场景素材。
呈现库:交流场景最佳演讲呈现、客户问题秒级资料呈现。
场景库:家办场景标准模型、家办场景定制模型。
4.RFP家办俱乐部
身份品牌:通过专属海报、专属电子名片等营销支持,协助您构建专业化的个人品牌形象。
实战陪跑:提供线上线下客户陪谈、讲师对接等支持,助力业务落地与专业提升。
商业合作:对接家族办公室领域的合作渠道与专业资源,享有内部专属权益,创造更多发展机会。
5.行业专家发展计划
专家库入驻通道:为优秀持证人提供进入协会专家库的通道,支持您在专业道路上获得更多认可。
行业建设参与:有机会参与行业研究、标准讨论等专业活动,为行业发展贡献智慧。
专业形象提升:获得专家身份标识,为您在行业交流、业务拓展中提升专业形象。
6.行业专业人脉资源
覆盖广泛的专业网络:依托RFP协会全球6万+会员网络,拓展您的国际视野和业务触角。
务实高效的合作平台:注重促成实质性合作,提供业务转介、知识共享等有价值的连接机会。
本地化深度交流空间:通过同城沙龙等活动,在轻松氛围中建立信任,促进深度合作。

07
RFP“1+7+N”认证体系

RFP“1+7+N”认证体系,打造全球理财规划领域的黄金标杆。
“1”:RFP国际注册理财师资格认证,构建覆盖客户全生命周期的综合财富规划能力。
“7”:家办、法商、信托、传承、税务、健康和教育7个专业认证,精准切入高净值客户核心需求。
“N”:N个专项认证响应市场前沿需求,包括RFP注册养老规划师、RFP个税规划师、RFP全球私人银行家、RFP注册贵金属投资分析师等专项认证。
通过RFP“1+7+N”认证体系,系统化推动从业者从“产品销售”向“专业规划”转型,为机构提供财富规划综合解决方案,引领行业从“规模扩张”迈入“专业深耕”的价值新时代。

个人认证RFP“1+7+N”认证体系或团队合作,扫码1V1免费咨询

点击阅读原文 咨询RFP保险金信托