
报告内容概要:
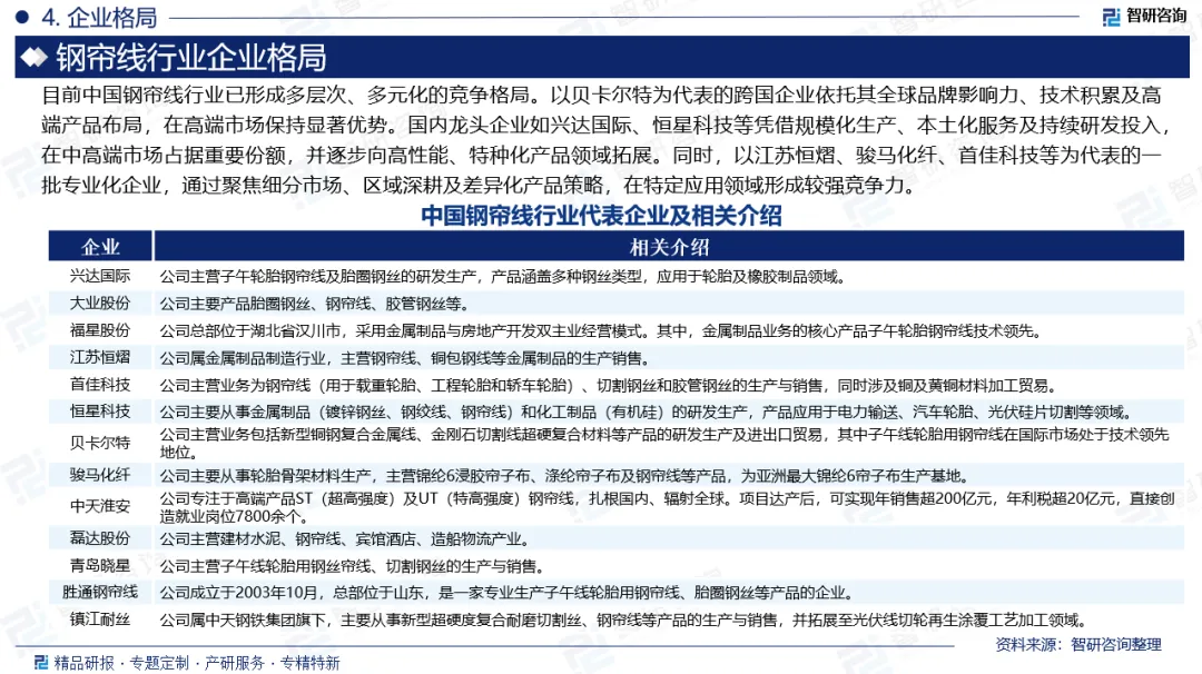
我国现行国家标准《橡胶履带用钢帘线》(GB/T24245-2009)把钢帘线定义为由两根或两根以上单丝、或者由股与单丝、或者由股与股捻成的各种结构的产品。钢帘线具有高强度、高韧性和良好的耐疲劳性能,是子午线轮胎重要骨架材料,其主要作用是为轮胎提供支撑强度、保持形状稳定性,并分散行驶过程中的冲击力,提升轮胎的承载能力和使用寿命。《子午线轮胎用钢帘线》(GB/T11181—2016)及《工程子午线轮胎用钢帘线》(GB/T30830—2014)将子午线轮胎及工程子午线轮胎用钢帘线按抗拉强度等级分为普通强度钢帘线(NT)、高强度钢帘线(HT)、超高强度钢帘线(ST)、特高强度钢帘线(UT)四种类型。《子午线轮胎用钢帘线》(GB/T11181—2016)又按结构类型将钢帘线分为普通型钢帘线、开放型钢帘线(OC)、密集型钢帘线(CC)、高伸长型钢帘线(HE)和高抗冲击型钢帘线(HI)五种。近年来,受宏观市场需求疲软影响,行业竞争压力加大,国家及行业协会相继出台稳健产业政策以引导行业有序发展,部分细分领域在政策支持下已呈现企稳回暖态势。数据显示,2023年中国钢帘线产量首次突破300万吨,达到304.5万吨,同比增长20.69%。2025年中国钢帘线产量和需求量分别为340.81万吨和244.66万吨。未来,随着汽车产业升级、绿色轮胎推广及高端装备制造需求释放,钢帘线行业有望在结构调整与技术升级的驱动下,实现产量与需求量的协同稳步增长。受国内钢帘线产品需求规格变化、价格波动以及企业定价策略等因素综合影响,其市场规模呈现出较大的波动性。2016年以来,在钢帘线产品价格提升与下游需求增长的共同推动下,国内钢帘线需求市场规模从2016年的148.9亿元逐步回升至2019年的194.21亿元。然而2020年受新冠疫情影响,全球汽车产业链面临停工停产压力,轮胎配套需求与替换市场双双萎缩,直接抑制钢帘线采购量;叠加海外疫情蔓延与国际贸易壁垒强化导致轮胎及相关制品出口受阻,进一步传导至上游钢帘线行业订单减少,市场规模出现阶段性下滑。随着2021年疫情逐步受控与经济复苏,钢帘线市场规模恢复增长至222.68亿元。2022年以来,在汽车、轮胎等下游产业持续发展及国家新能源汽车扶持政策的推动下,中国钢帘线市场规模继续保持增长态势。2025年中国钢帘线行业市场规模约为232.97亿元,同比增长3%。作为轮胎制造的重要构成部分,钢帘线在汽车工业进步与宏观经济发展的双重支撑下,未来市场前景仍具有广阔空间。目前中国钢帘线行业已形成多层次、多元化的竞争格局。以贝卡尔特为代表的跨国企业依托其全球品牌影响力、技术积累及高端产品布局,在高端市场保持显著优势。国内龙头企业如兴达国际、恒星科技等凭借规模化生产、本土化服务及持续研发投入,在中高端市场占据重要份额,并逐步向高性能、特种化产品领域拓展。同时,以江苏恒熠、骏马化纤、首佳科技等为代表的一批专业化企业,通过聚焦细分市场、区域深耕及差异化产品策略,在特定应用领域形成较强竞争力。此外,随着产业技术升级与环保要求提高,部分中小企业面临转型压力,行业资源正逐步向具备技术、规模与可持续发展能力的优势企业集中,市场结构呈现集约化发展趋势。整体来看,当前行业已从初期的产能扩张竞争逐步转向以技术、质量与服务为核心的综合实力竞争阶段。
行业发展趋势:
✅高强度与轻量化材料技术突破
钢帘线行业将加速向更高强度、更优抗疲劳性能的材料体系演进。未来产品研发将聚焦于新一代高碳钢、特种合金及复合增强材料的应用,通过微观组织结构优化与表面处理技术升级,实现单丝强度与韧性的同步提升。这将显著降低轮胎等橡胶制品中增强材料的单位使用量,在保证安全性能的前提下助力汽车、工程机械等领域的轻量化进程。同时,超细规格与异形截面钢帘线的开发将进一步拓展其在精密传动、特种缆索等高端工业场景中的应用深度。
✅绿色制造与循环经济深度融合
可持续发展将成为重塑钢帘线生产工艺的核心导向。行业将系统推动清洁能源替代、余热回收与废水闭环处理技术在拉拔、热处理等关键工序的应用,显著降低生产能耗与碳排放。同时,废钢丝回收再利用技术将向高值化、标准化方向发展,通过建立从回收分选到再生原料制备的完整链条,提升资源循环利用率。绿色产品认证与碳足迹追踪体系的建立,也将推动钢帘线成为下游绿色供应链中的重要一环。
✅智能化与数字化生产全面渗透
钢帘线制造将深度融合物联网、大数据与人工智能技术,实现从原料到成品的全流程数字化管控。通过布设在线监测传感器与视觉识别系统,实时采集拉拔张力、热处理温度等关键工艺参数,结合算法模型实现质量预警与工艺自优化。数字孪生技术将被应用于生产线仿真与故障预诊断,提升设备综合效率与生产柔性。此外,基于数据整合的供应链协同平台,将推动订单响应、库存管理与物流配送的智能化升级,构建高效协同的产业生态。
基于此,依托智研咨询旗下钢帘线行业研究团队深厚的市场洞察力,并结合多年调研数据与一线实战需求,智研咨询推出《2026-2032年中国钢帘线行业市场研究分析及发展前景研判报告》。本报告立足钢帘线新视角,聚焦行业核心议题——变化趋势(怎么变)、用户需求(要什么)、投放选择(投向哪)、运营方法(如何投)及实践案例(看一看),期待携手行业伙伴,共谋行业发展新格局、新机遇,推动钢帘线行业发展。深耕中国钢帘线领域十余年,智研咨询愿携手行业企业,提供有效信息、专业咨询及定制化解决方案,助力钢帘线产业持续发展。




《2026-2032年中国钢帘线行业市场研究分析及发展前景研判报告》基于最新、最全的中国产业链数据,融合权威官方统计、深度企业调研、资本市场洞察及全球信息,通过严格的智能处理和独家算法验证,确保分析结论高度可靠、透明且可追溯。

智研咨询专注产业咨询十七年,是中国产业咨询领域专业服务机构。公司以“用信息驱动产业发展,为企业投资决策赋能”为品牌理念。为企业提供专业的产业咨询服务,主要服务包含精品行研报告、专项定制、月度专题、市场地位证明、专精特新申报、可研报告、商业计划书、产业规划等。提供周报/月报/季报/年报等定期报告和定制数据,内容涵盖政策监测、企业动态、行业数据、企业排行、产品价格变化、投融资概览、市场机遇及风险分析等。

