返回
展会资讯
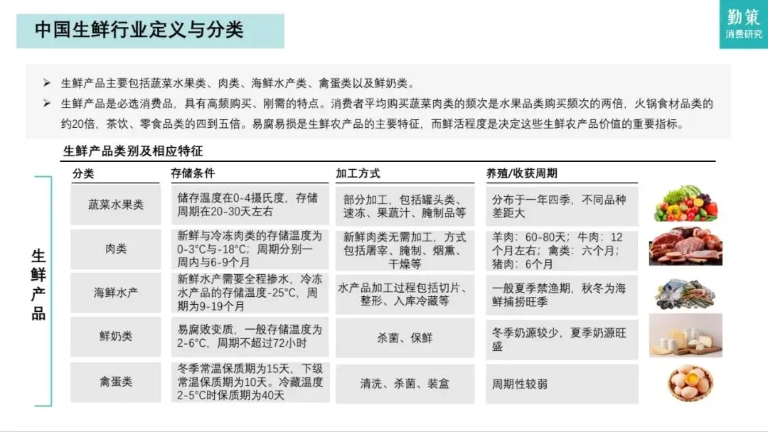
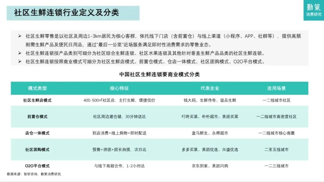
2026年中国社区生鲜行业报告:社区零售的效率革命与模式重构
2026-04-03 18:41
2026年中国社区生鲜行业报告:社区零售的效率革命与模式重构
来源于网络,如有侵权,可联系删除。
打赏
发表评论
0评