报告来源:资料版权归原发布机构所有,若有侵权,联系删除。
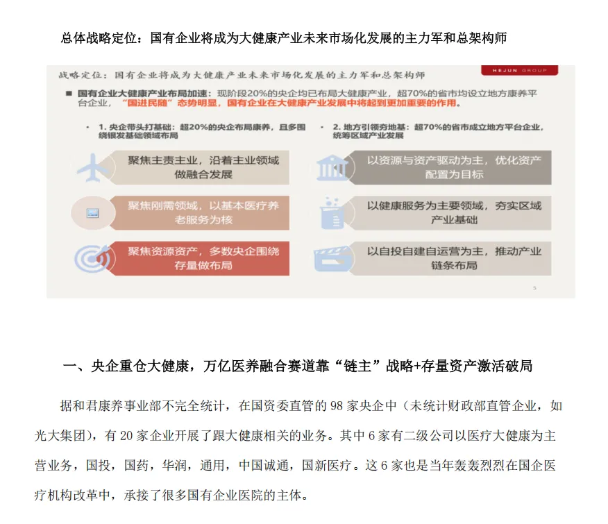
《2025康养银发产业十五五规划研究报告》指出,十五五期间康养银发产业告别规模驱动的床位经济,转向效率驱动的人效革命,国资以链主战略+区域协同破解大而不强困局,银发经济迈入3.0时代;3.1亿老年群体推动消费向品质化、多元化升级,2035年市场规模有望达50万亿,AI大模型、养老机器人等科技赋能,养老金融、存量资产盘活、全产业链布局成为核心增长路径,国企主导、跨界主体共融的产业格局加速成型。
点击《2025康养银发产业十五五规划研究报告》可获取完整版。
重点
行业存在资产散乱差、运营能力弱、市场化机制不足的难题,建议国资深耕区域、数字化重构服务、医养错位竞争,联动金融与科技激活产业价值。





