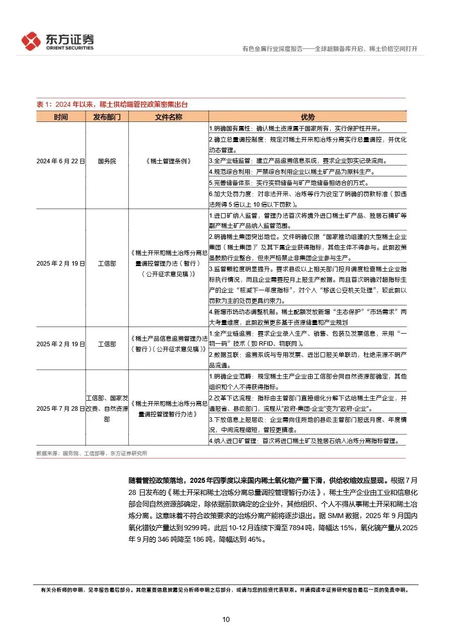
全球稀土供给格局正发生深刻变化,中国作为稀土资源大国,通过加强总量调控管理,显著强化了供给刚性。与此同时,海外稀土项目虽然涌现较多,但整体进展缓慢,且增量倾向于被美日欧等国家“锁定”,进一步加剧了全球稀土供给的紧张态势。地缘政治风险的加剧,特别是中国对中重稀土实施出口管制后,海外稀土价格大幅上涨,激发了全球范围内的超额备库需求。美国、澳大利亚、欧盟等主要消费体积极推动建立战略储备和联合采购机制,通过设定价格下限和商业储备等手段,确保稀土供应链的稳定性和安全性。这一趋势不仅改变了全球稀土市场的供需格局,也为稀土价格打开了新的上涨空间。
在全球地缘政治不确定性提高的大背景下,稀土作为中国最具优势的战略产业之一,其战略价值持续凸显。随着国内稀土总量调控政策的逐步落地和海外供给增量的有限性,稀土供给刚性将持续强化。与此同时,海外终端领域对稀土的刚性需求,尤其是军工领域的不可替代性,使得超额备库意愿明显增强。新能源汽车、人形机器人等新兴产业的快速发展,为稀土磁材市场带来了新的增长点。特别是人形机器人量产临近,其对高性能钕铁硼磁材的需求有望大幅增长,进一步推动了稀土市场的繁荣。在此背景下,稀土板块盈利和估值有望迎来双击,相关标的如中稀有色、北方稀土等将受益于行业景气度的持续提升。同时,投资者也需关注下游需求不及预期、海外供给超预期释放等潜在风险。






























稀土行业深度报告:全球超额备库开启,稀土价格空间打开
1、2025-2026年中国商业遥感卫星行业研究报告:银海溯光.pdf
2、2025中国测绘地理信息科技创新与行业发展研究报告-中国测绘学会.pdf
3、Adjust:2026年移动应用趋势报告:应用表现的全球数据基准.pdf
4、电子行业深度报告:光通信蓝海拾珠,模拟芯片与液冷大有可为.pdf
5、光伏行业深度:市场分析、太空光伏、国产替代、产业链及相关公司深度梳理.pdf
6、洁净室专题系列之一:需求篇:资本开支高景气,洁净室步入“卖方市场”.pdf
7、锂电设备深度:储能需求持续放量,本轮扩产的核心驱动.pdf
8、农小蜂-2026年中国玉米进出口贸易数据分析简报.pdf
9、全球AI算力革命,生态之争加速演绎.pdf
10、商业航天深度报告:太空光伏大有可为,卫星太阳翼市场持续扩容.pdf
11、商业航天行业系列五:太空光伏:逐日天穹,叩问千亿星辰市场.pdf
12、稀土行业深度报告:供给蓄力,需求破局.pdf
13、稀土行业深度报告:全球超额备库开启,稀土价格空间打开.pdf
14、医药行业分析——CDMO和分子砌块持续复苏,CRO有序回暖.pdf
15、医药行业深度报告——多发性硬化症全球累及患者群体庞大,BTK抑制剂有望成为新型治疗方案.pdf
16、以OpenClaw为代表的Agents相关投资机遇分析.pdf
17、中国信通院:工业智能创新发展报告(2026年).pdf
18、中智咨询:2026年资源循环利用行业关键研判及央国企启示报告.pdf
本平台只做公开内容的整理分析分享,内容来源于网络,仅供参考,不构成任何建议,版权归原撰写发布机构所有,所有内容通过公开合法渠道获得合理引用,如涉及侵权,请及时联系我们删除;如对内容存疑,请与撰写、发布机构联系。
