各位亲爱的朋友们,久等了!在3月19日线下发布会圆满落幕之后,我们倾力打磨的《中国体外诊断产业发展报告2026》尝鲜版,今日正式出炉,全网首发!
这份“尝鲜版”报告是我们年度产业报告的精华浓缩(保留纸质报告约10%的核心内容),旨在为您第一时间、高效精准地呈现2026年中国IVD产业的核心洞察、关键数据与发展预判。报告凝结了行业专家与分析师团队的深度研究,是您把脉行业趋势、洞察市场先机的必备“导航图”。
好东西值得等待,也值得更完整的呈现。为了让这份浓缩的行业洞察被更多朋友看见,我们决定:在接下来一周,我们将围绕报告的五大核心章节,每天为您呈现一篇。待五篇系列推文全部发布完毕之日,便是完整尝鲜版PDF统一开放之时!
这是一份诚意之作,也期待您用一次转发(朋友圈保留48小时)和一个“在看”,让思想的火花照亮更多同行者。
另外,为了满足大家更高的期许,我们预计5月左右推出“电子期刊版”,保留纸质报告约50%-60%的内容,敬请期待!
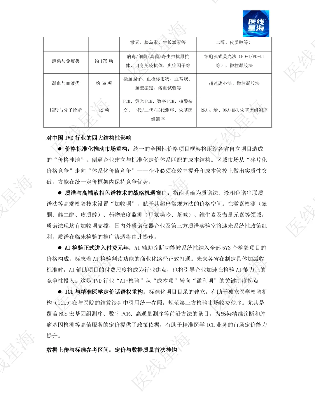
下面就让我们先走进内容摘要和《发展报告》第一部分:宏观篇:政策与产业结构。







想知道“尝鲜版”报告里究竟还有什么内容?明天,我们将为您呈现报告第二部分【市场篇:中国 IVD 全景图】,敬请锁定!