社会热点
2026供应链风控白皮书(上)(附下载)
2026-04-01 08:59
2026供应链风控白皮书(上)(附下载)

文章摘要

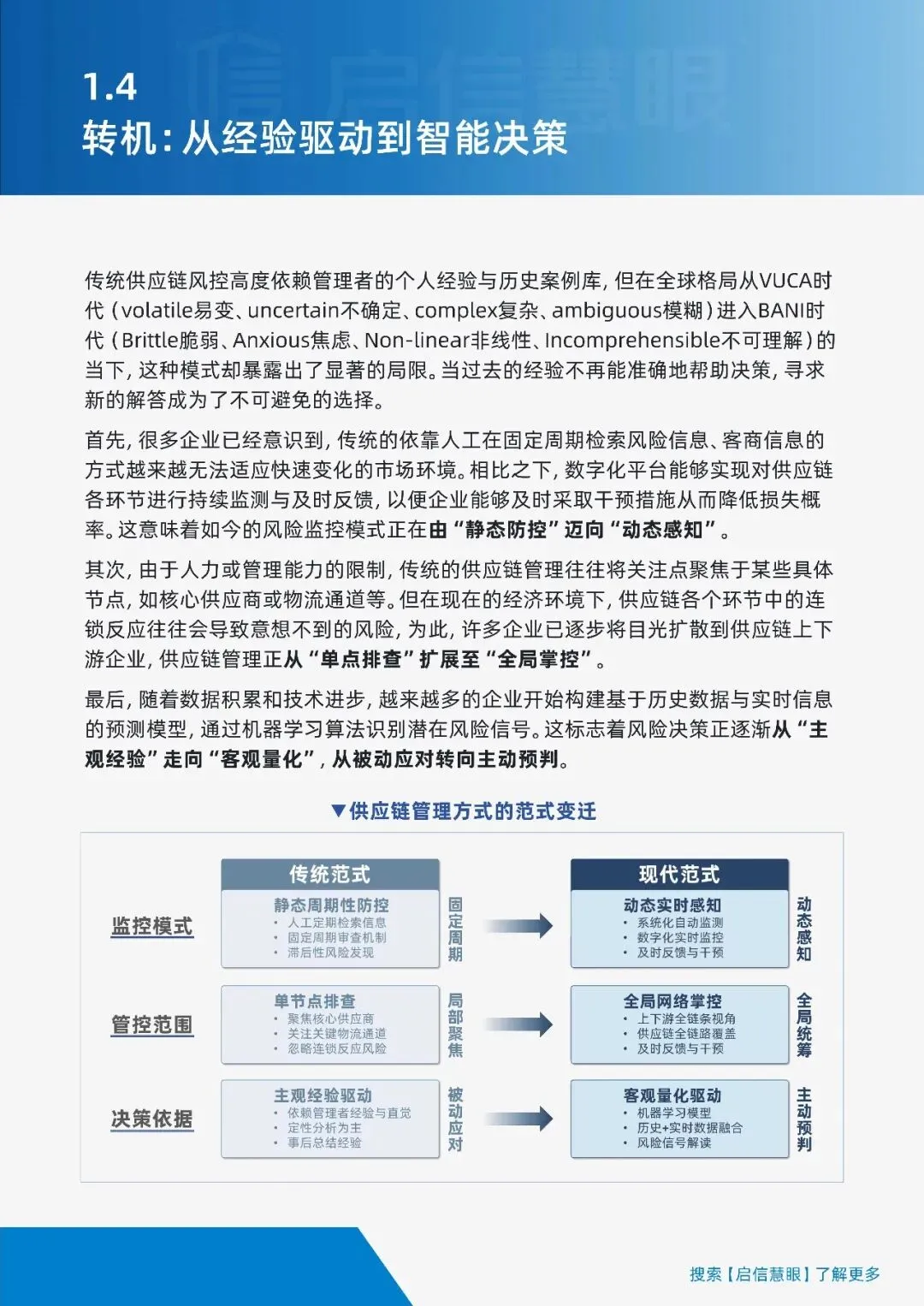
从国家战略到行业监管,政策正加速供应链安全立法与韧性标准建设。与此同时,

地缘政治、极端气候与技术断层叠加,风险从“例外”变为“常态” 。当政策合规与

经营压力双重叠加,智能化转型已从“可选项”变为企业生存的“必答题”

文章内容

受篇幅限制,仅为部分报告预览

回复暗号:2026供应链风控白皮书(上)-46页

免责声明:以上报告均系本报告通过公开、合法渠道获得,报告版权归原撰写/发布机构所有,如有侵权,请联系作者删除,本报告为推荐阅读,仅供参考学习,不构成投资建议,如对报告内容存疑,请与撰写/发布机构联系。

往期回顾

2023年中国RPA行业研究报告(附下载)

2023-07-01

2023年中国房地产行业洞察研究报告(附下载)

2023-07-02

2023年青年置业研究报告(附下载)

2023-07-06

2023年跨境电商职场现状研究报告(附下载)

2023-07-08

2023年AI+教育行业应用研究报告(附下载)

2023-07-13

2023年消费电子出海白皮书(附下载)

2023-07-17

2023年中国工业互联网平台研究报告(附下载)

2023-07-19

2023年购物中心运营数字化白皮书(附下载)

2023-07-22

2023年6月短视频及直播电商营销研究报告(附下载)

2023-07-24

2023年茶叶品类线上消费趋势洞察研究报告(附下载)

2023-07-26

发表评论
0评