获取更多行业报告?、白皮书?、投资报告?、市场洞察?、趋势报告?、蓝皮书?,请添加小编微信号?MedicalLiasion
随着人工智能技术在医疗领域的深度融合,一场深刻的产业变革正在加速演进。AI 医疗不仅极大地提升了诊疗效率与精准度,也带来了前所未有的复杂挑战,使得构建科学、审慎、前瞻的治理体系成为一项紧迫的时代课题。本白皮书旨在系统梳理全球 AI 医疗治理动态,深入剖析中国治理现状,并提出一套兼具国际视野与本土特色的治理框架与政策建议。
首先,本报告在阐明 AI 医疗发展背景与治理紧迫性的基础上,对美国、欧盟、英国、新加坡等发达经济体的治理模式进行了深入比较,提炼出其“市场驱动”、“规则驱动”、“价值导向”和“敏捷治理”等核心特征。在此基础上,报告创建了一个包含“治理体系、治理能力、治理效能、持续改进”四个维度的治理框架成熟度评估指标体系。
其次,报告系统梳理了在顶层战略驱动下,中国 AI 医疗在政策法规、监管实践等方面取得的显著成就,并运用前述评估体系,客观分析了当前面临的深层次挑战,如制度精细化不足、多元共治机制待完善、价值反馈闭环尚未形成等。
并以综合评估指标体系为工具,对五大经济体的治理现状进行了横向对比分析,明确了各自的优劣势与演进路径。
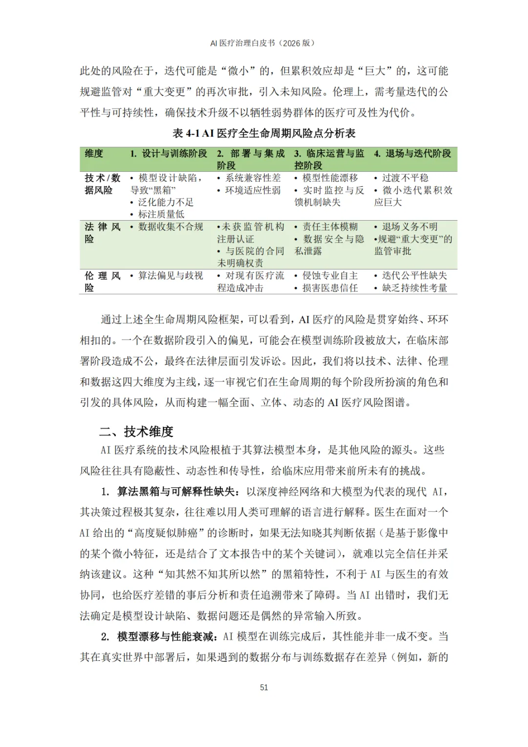
为应对挑战,报告从风险视角出发,绘制了覆盖技术、数据、法律、伦理四个维度的 AI 医疗全生命周期风险图谱,并以此为基础,提出了构建核心规则体系的“三驾马车”路径:多元共治以明确主体,差异化监管以厘清对象,全流程覆盖以提供工具。
最后,本报告从完善顶层设计、强化技术支撑、优化监管沙盒、构建反馈机制等多个层面,提出了具体的政策建议与行动倡议,旨在构建一个安全、可信、高效、公平的 AI 医疗治理新范式提供决策参考,推动中国在全球 AI 医疗治理领域贡献智慧与方案。

点击“阅读原文”可下载完整版PPT!!
具体内容如下























































点击“阅读原文”可下载完整版PPT!!

?点击“阅读原文”加入医学联络官俱乐部!!