“锐词捷语”,或点击下方公众号名片,免费订阅,选择“设为星标”,获取更多人工智能资讯。报告完整版下载方式见文末
2025 年,Agent 技术迎来规模化落地的关键节点,却也面临着企业异构系统集成难、安全管控缺失、落地成本高等核心痛点。甲子光年智库最新发布的《2026 企业级智能体白皮书》,以九科信息 bit-Agent 为核心案例,深度拆解企业级 Agent 的技术趋势、落地困境与破局路径。
当前,Agent 技术的底层支撑正迎来全面爆发。大模型在感知理解、决策规划、工具调用等能力上持续突破,多维度指标已触达甚至超越人类水平,成为 Agent 从 “自动化” 迈向 “智能化” 的核心动力。同时,LangChain、AutoGPT 等开发框架,Function Calling、MCP 等通信协议,以及 OpenClaw 等开源框架的涌现,让 Agent 的开发部署门槛大幅降低,工具链生态日趋完善。
但技术的快速迭代,却与企业复杂的 IT 现状形成了鲜明的 “数字化落差”。企业内部 ERP、CRM、OA 等系统长期处于 “烟囱式” 分布,员工被迫成为系统间的 “人肉接口”,数据孤岛问题严重。MMC Ventures 调研显示,60% 的服务商认为工作流集成是 Agent 落地的最大难点,82% 的 IT 决策者将集成难题列为 AI 应用的首要挑战,即便已启动转型的企业,应用打通比例也仅为 27%。
更值得警惕的是安全问题。以开源框架 OpenClaw 为例,其虽凭借灵活的架构和零门槛交互推动了 Agent 的普及,却存在远程代码执行、权限失控、数据泄露等致命安全隐患,行业内误删核心数据、越权操作等事故频发,成为企业大规模落地的最大掣肘。如何在高合规、高复杂的企业环境中,实现 Agent 的安全、可控、低成本部署,成为行业亟待解决的核心问题。
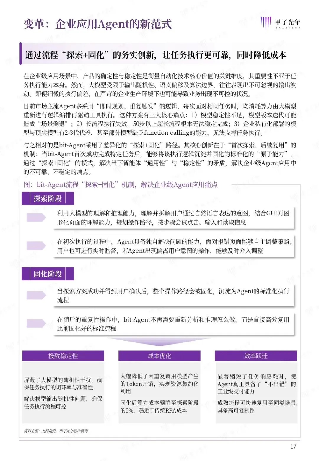
针对这些痛点,九科信息依托国央企数字化转型积淀与 RPA 技术优势,推出的企业级 Agent 解决方案 bit-Agent,给出了极具参考价值的答案。作为企业数智化系统的 “元枢纽”,bit-Agent 通过打造 AI 超级入口,实现了从简单意图指令到复杂业务流的深度掌控,更以三大核心设计破解落地难题:
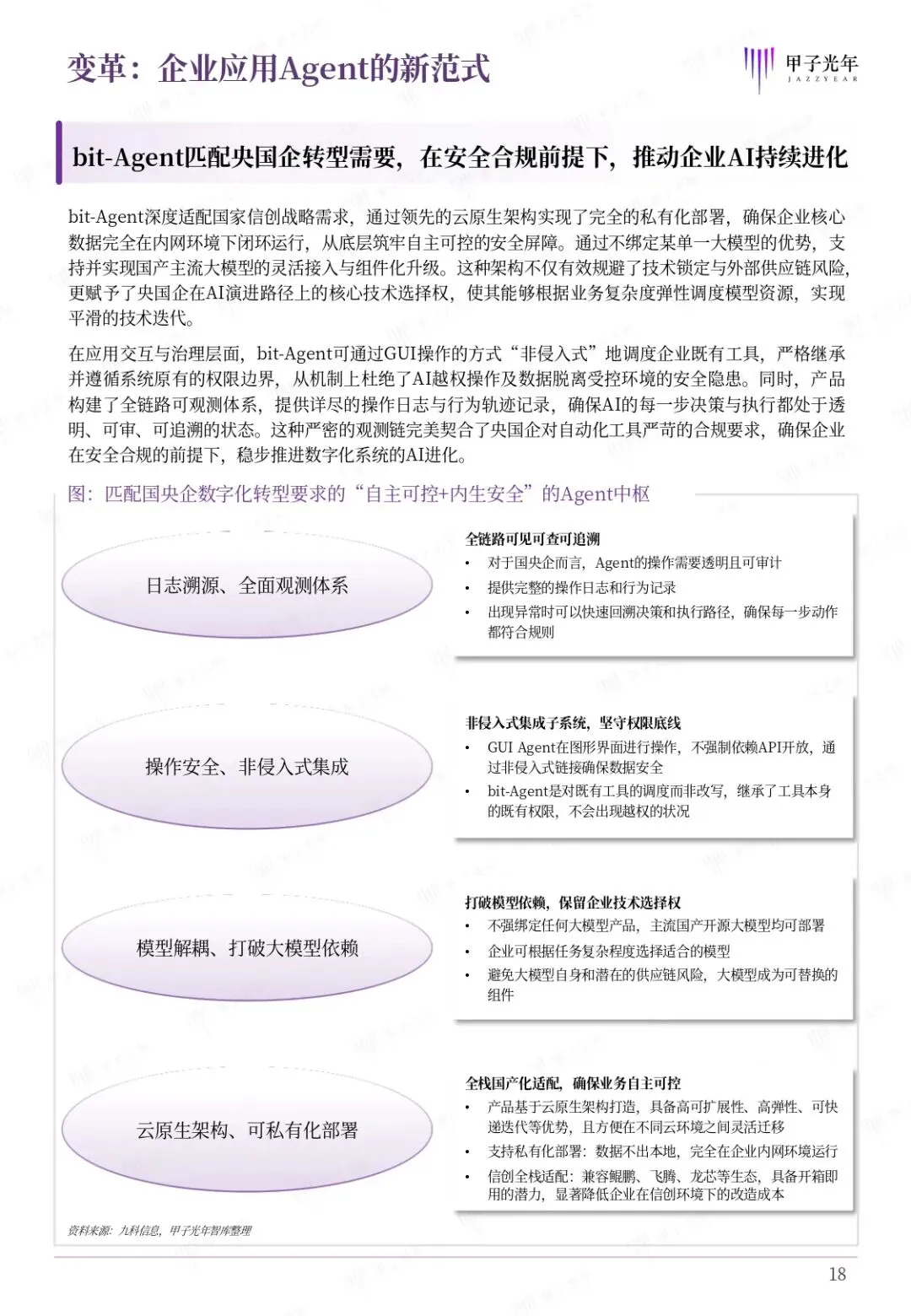
其一,具备模拟人类视觉感知与认知推理的 GUI 操控能力,无需触动企业存量 IT 资产、不依赖复杂 API 集成,即可完成业务链路智能化升级;
其二,坚持人机协同理念,支持执行过程追溯、异常自动修复、任务实时干预,在可控范围内发挥大模型能力;
其三,完善的企业级安全权限管理,支持组织管理、SSO 接入与云端隔离治理,从底层架构规避安全风险。
与追求极致自动化的 OpenClaw 相比,bit-Agent 在企业级场景中展现出显著优势:支持流程固定化与跨渠道信息发送,适配国产大、小权重模型,能大幅节约 token 成本,更解决了开源框架在权限管控、组织适配、成本控制上的短板,成为更贴合企业需求的可靠选择。
bit-Agent 针对不同规模企业制定差异化策略:为大型企业 / 国央企激活存量数字资产,实现跨系统连通;为中小微企业提供云端普惠服务,释放业务灵活性。在落地节奏上,坚持 “轻量化切入、小步快跑”,优先聚焦 web 应用与有 RPA 基础的企业,从 5-10 步的短流程场景先行验证,再逐步拓展。
从头部车企安全运营巡检效率大幅提升,到央企差旅云对账周期缩短 50%、错误率降至 0.1% 以下,再到创维投资实现财务报销全自动化,每位员工每月节省 1-2 天工作量,这些案例充分证明,企业级 Agent 能真正将技术红利转化为业务增量。而这些落地实践的背后,是 bit-Agent“自主探索 + 流程固化” 的双重能力,既保留了 AI 的智能灵活性,又通过标准化流程保障了执行稳定性。
白皮书还对企业级 Agent 的未来发展做出了前瞻性展望:随着技术的持续进化,Agent 将从被动的流程执行,向自感知、自挖掘、自修复的 “默认式 AI” 演进,主动发现流程瓶颈、优化业务路径,最终成为企业经营的底层智能能力。而行业发展的核心趋势,将是从 “模型能力比拼” 转向 “场景落地能力 + 生态适配能力 + 安全合规能力” 的综合竞争,toB 领域将成为 Agent 技术的核心主战场。
同时,白皮书也为行业敲响警钟:企业级 Agent 应用必须摒弃 “AI 万能论”,坚持 “理性约束优于技术放任”,将 AI 放进安全可控的 “笼子” 里。核心战略决策、高风险敏感操作仍需人类主导,落地过程需遵循渐进式原则,聚焦流程自动化、数据整合等核心场景,让 AI 在规则框架内释放价值。




















