提示点击上方蓝字订阅↑为职业成长加满油~
【报告内容较多,仅展示部分】文末附干货下载方式
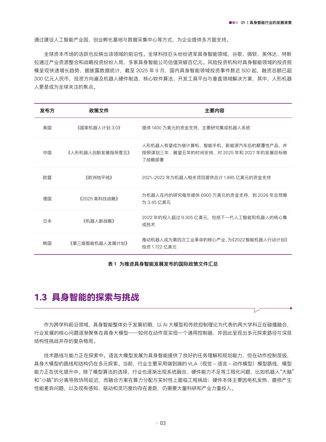
《2026 具身智能数据行业研究白皮书》聚焦具身智能数据这一核心领域,明确其作为通用人工智能的重要发展路径,当前全球多国已将其纳入国家战略,2025年国内该领域融资规模超300亿元、投资事件近500起,行业正处于资本密集涌入的快速发展期。白皮书梳理了遥操作、动作捕捉、互联网视频与合成数据三大核心采集路线,借鉴自动驾驶数据发展经验,评估了各类数据采集方式的价值与必要性,提出数据视角下的渐进式商业化路径,同时分析了行业发展机会与风险,明确具身智能是人工智能从认知智能向物理世界行动智能的跨越,其发展是长期渐进的过程,当前行业已从demo演示转向场景落地与商业验证的实战阶段,马太效应持续加剧,资金加速向头部企业集中。
1.具身智能发展的核心数据瓶颈到底是什么?当前行业又在靠哪些方式突破这个卡点?
核心瓶颈其实是高质量真实物理互动数据的极度匮乏,行业实际需要百万小时级别的真实数据,目前积累还不足5%。除此之外,异构数据难以互通、采集成本飙升、缺乏统一评估基准等问题也随之而来,再加上灵巧操作领域末端执行器能力不足,进一步增加了数据采集的难度。现在行业主要靠这些方式突破:发展无本体数据采集技术,实现数据与机器人本体解耦,像千寻智能就通过自研设备将数据采集成本降低90%,构建了规模化真实数据获取的核心壁垒;融合三大采集路线,用真机数据校准、合成数据补量;借鉴自动驾驶经验搞仿真优先、真机验证的闭环,依托仿真引擎生成海量数据预训练模型;挖掘真机失败数据的价值,提升模型鲁棒性;还有就是利用互联网上的人类视频演示数据,提取动作信息,弥补真机数据的规模缺口,同时结合具身大模型的训练需求,优化数据供给。
2.从数据视角来看,具身智能的商业化要分阶段推进吗?每个阶段的核心目标和实际痛点又是什么?
确实要分三个渐进式阶段,和当前行业从原型验证到规模化落地的节奏高度契合。少量数据阶段,核心就是用数十到数百条高质量数据做产品原型,在工业离散产线这类确定性场景验证技术可行性,但痛点也很明显,产品功能定义模糊,硬件成本居高不下,投资回报率达不到工业客户的预期,稳定性也比不上传统工业机器人,还没摆脱“学徒工”的状态。大量数据阶段,重点是聚焦垂直场景,靠大规模数据驱动算法迭代和技术标准化,不过目前国内训练场存在数据孤岛,遥操作数据和机器人本体绑定过紧,再加上缺乏权威基准数据集和评测体系,《人形机器人与具身智能标准体系(2026版)》的发布正是为了破解这类标准化难题,推动行业规范化发展。海量数据阶段,目标是实现高阶功能闭环,打造通用智能体,甚至适配“一脑多态”的多形态机器人需求,但目前成熟的云-边-端协同架构还没建立起来,商业模式也比较单一,仍以硬件一次性售卖为主,没能形成“智能即服务”的成熟范式,也难以匹配OpenClaw等智能体与具身智能结合的发展趋势。
3.自动驾驶的数据发展经验,对具身智能有哪些核心启发?二者在数据体系构建上又有哪些关键区别?
启发主要集中在四个方面,最关键的是不能只靠纯真机采集的静态数据,要像自动驾驶那样构建动态更新的闭环采集系统,避免技术路径依赖;数据融合要分层推进,从基础的数据对齐向特征级、时序化融合升级,提升处理效率;必须坚持仿真优先、真机验证,靠仿真控制成本、覆盖海量场景,加速算法迭代,光轮智能就凭借物理仿真引擎与具身数据能力,成为全球首个具身数据领域独角兽;还要打破数据孤岛,推动数据格式和接口标准化,契合当前行业标准化发展的趋势。二者的核心差异也很突出,首先是数据飞轮启动难度不同,自动驾驶有车辆这个规模化部署载体,能边卖车边采数,而具身智能机器人还没大规模落地,没有天然采集载体,启动数据飞轮需要企业持续额外投入,容易陷入“无数据→无智能→无落地”的循环。其次是仿真要求不一样,具身智能要应对非结构化环境和全身精细操作,对仿真的物理保真度、交互复杂性要求远高于自动驾驶,传统刚体物理引擎根本满足不了。最后是数据复杂性不同,具身智能涉及触觉、力觉等多维度交互,多模态数据的采集、对齐和处理难度更大,专用传感器更多,标注工作也更复杂,这也成为当前具身大模型训练的重要卡点。




















获取报告原文及海量企业数字化转型、大模型应用、新能源行业、碳中和、5G、元宇宙、区块链、智慧城市、短视频、微短剧等热门行业资料,专家PPT......等更多报告及行业方案、行业案例,请至星球:极光智库
【极光智库 | 你的职业成长加速器】 ——专注实战的行业知识共享社区
◆ 为什么选择我们?3大核心价值 ◆
✅ 省时:每日人工精选50+高质量报告
✅ 省钱:1个星球=10个垂直领域资源库(年省3000+订阅费)
✅ 省心:结构化知识库+行业术语词典
? 深度覆盖15+前沿领域:
AI大模型应用 | 企业数字化转型 | 新能源产业链 | 碳中和落地路径
5G+物联网 | 元宇宙商业场景 | 区块链技术 | 智慧城市解决方案
短视频运营指南 | 微短剧行业洞察 | 营销增长方法论...
? 会员专享资源库:
▷ 5000+份行业白皮书/案例集(含未公开内部资料)
▷ 300+套行业方案(商业计划书/可行性报告等)
? 加入我们你将获得:
1. 建立系统的行业认知框架
2. 获取决策支持的底层数据
3. 掌握先人一步的行业动向
▌常见问题解答
Q:适合哪些人加入?
→ 需要行业数据的市场人员 | 寻求转型机会的职场人 | 商业分析从业者 | 创新创业者
Q:资料如何获取?
→ 知识星球App端、网页端均已开放下载功能
让专业情报成为你的职场杠杆 与行业先行者共同进化 ↓↓↓
在星主的不断努力下,每周都会登上活跃星球榜前十,实际上作为一个资料分享的知识星球,意味着星主每天都是顶格在发很多的资料,加入本星球相当于加入10个专业星球!星球各行业资料分类标签见下图


资料领取方式:
本文获取方式:将文章分享至???圈,后台回复“151”,即可自动获取。
