管理处陵园维修工程资格后审招标文件141p
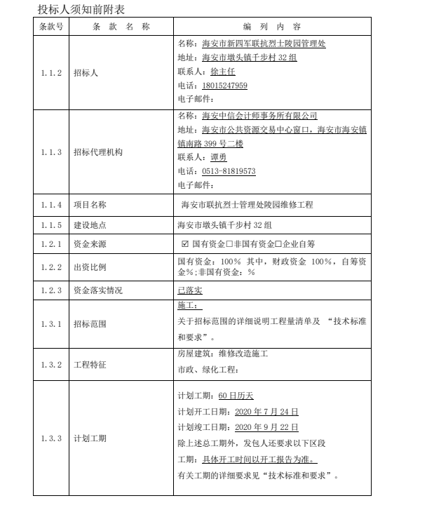
(1)工程地点:海安市墩头镇千步村 32 组;
(2)工程规模:详见工程量清单 ;
(3)招标范围:本工程主要包括零星维修、油漆修补等施工等。
(4)计划开、竣工时间:2020 年 7 月 24 日至 2020 年 9 月 22 日,工期:60 日历天。具体开 工日期以招标人或监理人发出的开工通知中载明的开工日期起算
(5)质量要求:合格;奖项要求:无;

法定代表人身份证明.png

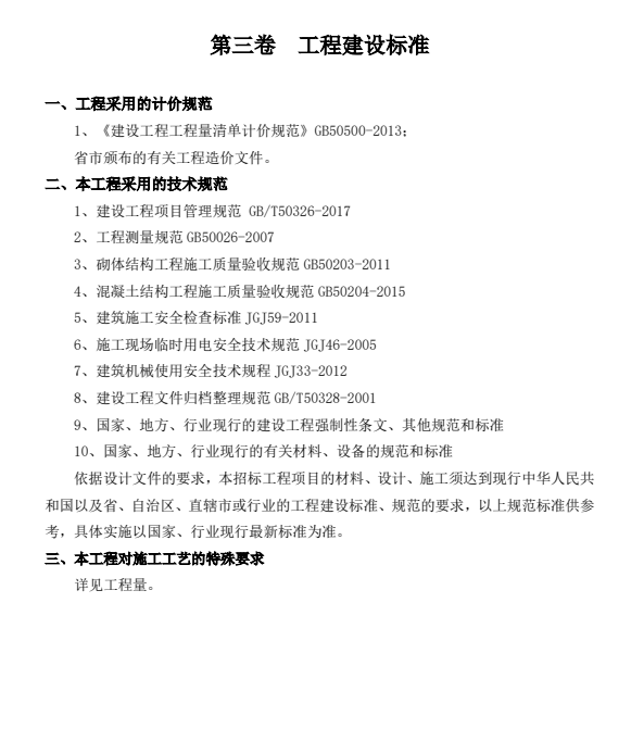
工程建设标准.png

工程招标文件备案表.png

工程质量保修书.png

.png

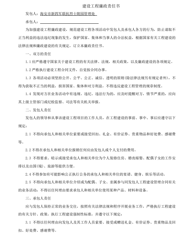
建设工程廉政责任书.png

联合体协议书.png

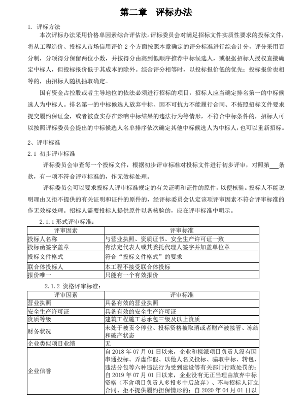
评标办法.png

.png

投标函.png

投标人须知.png

投标人须知前附表.png
温馨提示:
本方案目录中的内容在word内均有详细阐述,如需查阅,请购买后下载。
费用:9.9元
扫描加微信。

客服电话:章先生 15870716709

