目录
·《关于开展2023年全国质量标杆活动的通知》
·《厦门:关于开展2023年全国质量标杆活动的通知》
·《关于三明市2023年省级节能循环经济财政奖励项目(第二批)的公示》
·《思明区进一步鼓励高层次人才创新创业若干措施》
01
关于开展2023年全国质量标杆活动的通知
各推荐单位及有关企业:
为贯彻《中华人民共和国国民经济和社会发展第十四个五年规划和2035年远景目标纲要》,落实《工业和信息化部关于促进制造业产品和服务质量提升的实施意见》(工信部科〔2019〕188号)《工业和信息化部办公厅关于开展2023年工业和信息化质量提升与品牌建设工作的通知》(工信厅科函〔2023〕152号)有关要求,2023年中国质量协会(以下简称中国质协)将继续组织开展2023年全国质量标杆典型经验遴选和交流活动。现将有关事宜通知如下。
一、典型经验遴选
(一)遴选对象
为强化提升企业质量管理水平,推动培养和建设产品卓越、品牌卓著、创新领先、治理现代的世界一流企业,年度典型经验遴选面向《国民经济行业分类》(GB/T4754-2017)行业代码前两位为06-46的工业企业以及交通运输业、现代物流业、金融服务业、信息服务业和商务服务业等生产性服务业企业。
(二)重点领域
1. 加强全面质量管理,深化运用先进适用的质量管理理念、方法和工具,实现全员、全过程、全要素、全数据的新型质量管理,持续提升质量管理体系有效性,实现质量和效益稳步发展的典型经验。
2. 通过质量工程新技术、新方法和新工具等实施质量改进,加强制造过程零缺陷管理,提升产品制造的一致性、稳定性,不断提升制造关键过程质量控制能力的典型经验。
3. 通过创新产业链供应链质量管控模式,协同上下游企业开展质量瓶颈问题分析、质量共性技术攻关等,推进制造业补链强链,强化资源、技术、装备支撑,推进产业链供应链协同创新,提升产业链供应链韧性与安全的典型经验。
4. 通过5G、人工智能、区块链、大数据、物联网等新一代信息技术与企业质量管理融合应用,促进质量管理数字化关键业务场景创新,推动质量管理活动数字化、网络化、智能化升级的典型经验。
(三)遴选程序
1. 活动申报
(1)申报时间:2023年9月15日截止申报。
(2)申报方式:请访问中国质量网(www.caq.org.cn)左侧“奖项申报”页面,选择全国质量标杆申报入口,按要求提交申报材料。活动管理办法、申报书、典型经验编写说明等文件可从中国质量网“质量推进——质量标杆——资料下载”栏目查阅下载。
(3)在线申报完成后,请将加盖公章的申报书、典型经验材料和其他证明材料的可编辑文档打包压缩后,以“申报企业全称”命名,于9月15日前发送至指定邮箱,邮件主题为“申报企业全称”。
(4)申报企业需有推荐单位(名单见附件)推荐。各推荐单位可择优推荐3项经验。本地区(行业)已开展了质量标杆活动的推荐单位,可适度放宽至5项经验。
2. 评审工作
2023年9至10月,中国质协将组织专家开展评审工作,对企业典型经验材料进行资格审查、资料评审和答辩评审,必要时对部分企业进行现场核查。
3. 公示与公告
评审工作结束后将在中国质协相关网站、公众号公示评审结果,广泛征求社会意见后,发布最终结果公告。
二、经验交流和推广
(一)现场分享
与有关部门和行业协会合作,举办4期全国质量标杆经验交流活动,通过专家讲座、标杆经验分享、企业参观交流等形式,推广全国质量标杆的先进质量管理理念、方法和典型经验,引导更多企业学标杆、创标杆、超标杆。
(二)网络宣传
通过中国质协和全国质量标杆微信公众号、全国质量标杆网站平台等网络渠道宣传全国质量标杆典型经验的文档材料和视频材料,利用数字化手段营造良好的典型经验线上学习氛围。
(三)媒体报道
由中国质协统筹安排,通过报纸和杂志等有关媒体专题报道全国质量标杆典型经验,进一步扩大全国质量标杆活动的社会影响力。
(四)对标交流
通过开展“标杆深入学”活动,深入开展对标交流和质量诊断工作,鼓励全国质量标杆持续改进创新,总结提炼具有中国特色的质量管理创新方法。
三、有关要求
(一)请各推荐单位结合活动安排,加强宣传引导,组织本地区(行业)企业积极参加质量标杆的申报和交流活动。
(二)鼓励各推荐单位积极开展本地区(行业)的质量标杆学习实践活动。
(三)中国质协将为各地区(行业)质量标杆学习交流活动提供支持指导,并欢迎各推荐单位和中国质协联合开展全国质量标杆经验交流活动。
四、联系方式
联系部门:中国质协质量活动推进部
联 系 人:韩 铁
电 话:(010)68416386
电子邮箱:qmb@caq.org.cn
地 址:北京市海淀区三虎桥百胜村6号
附件:推荐单位名录.pdf
扫描件:关于开展2023年全国质量标杆活动的通知(扫描).doc
中国质量协会
2023年8月1日
02
厦门:关于开展2023年全国质量标杆活动的通知
各有关企业:
根据《中国质量协会关于开展2023年全国质量标杆活动的通知》(中国质协字〔2023〕71号)要求,受工业和信息化部委托,中国质量协会2023年继续开展全国质量标杆典型经验遴选和交流活动。请有意向申报的企业,于8月31日前将申报材料(纸质、电子光盘)一式一份报送厦门市工业和信息化局创新发展处。在通过审核后,9月15日前,企业登录中国质量网完成资料提交。
申报材料应包含申报书、典型经验材料和其他证明材料,请按顺序胶装成册(书脊注明“**公司质量标杆申报材料”),相关材料模板及说明可登录中国质量网“质量推进-质量标杆-资料下载”栏目查阅下载。
中国质量网:www.caq.org.cn
联系人:卢俊文 电话:2896770
地址:思明区湖滨北路61号市政府大院东楼809
附件:《中国质量协会关于开展2023年全国质量标杆活动的通知》(中国质协字〔2023〕71号)
厦门市工业和信息化局
2023年8月15日
03
关于三明市2023年省级节能循环经济财政奖励项目(第二批)的公示
根据《福建省财政厅 福建省工业和信息化厅关于印发<福建省省级节能和循环经济专项资金管理暂行办法>的通知》(闽财企〔2021〕13号)、《福建省工业和信息化厅 福建省财政厅关于印发推动工业节能降碳和资源综合利用若干措施的通知》(闽工信规〔2022〕2号)、《福建省工业和信息化厅关于加快发布2023年省级节能和循环经济专项转移资金申报指南的通知》和《三明市工业和信息化局 三明市财政局关于组织申报2023年省级节能循环经济财政奖励项目的通知》等文件精神,现将符合《三明市2023年省级节能循环经济财政奖励项目申报指南》要求的2023年省级节能循环经济财政奖励项目(第二批)予以公示,如有异议,请于8月24日前向市工信局、市财政局反映。
联系电话:8959286(市工信局机关纪委)
8295299(市工信局节能科)
8222076(市财政局企业科)
三明市工业和信息化局
2023年8月18日
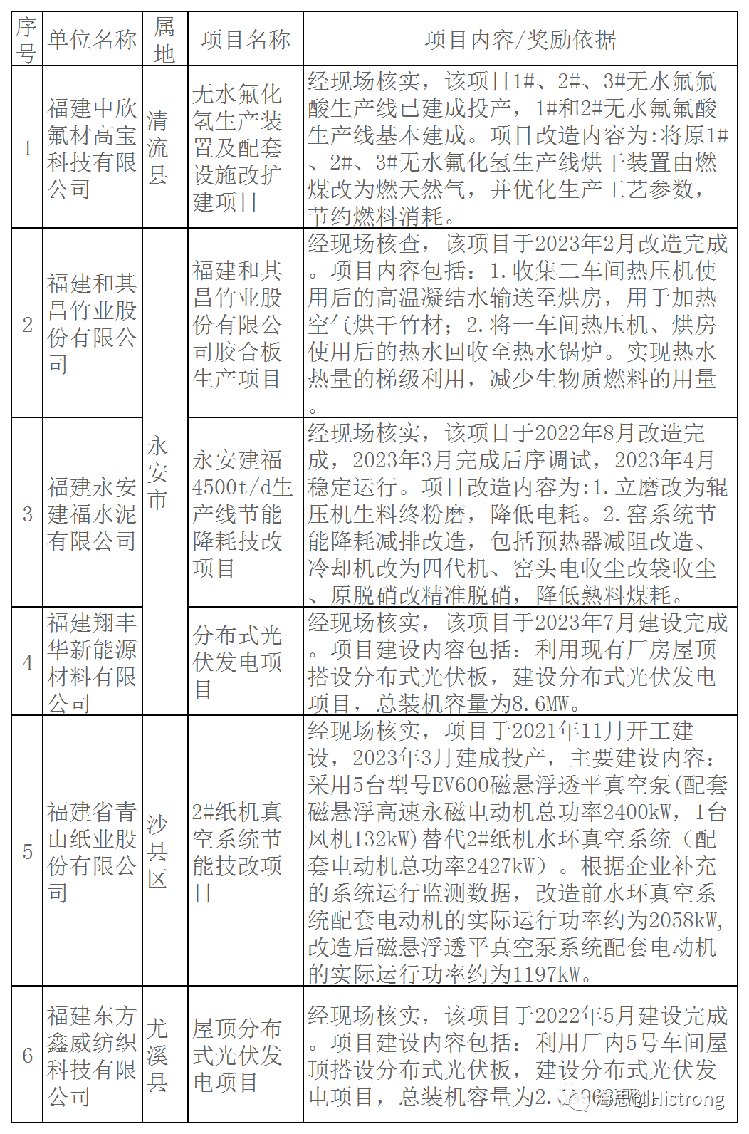
三明市2023年省级节能循环经济财政奖励项目(第二批)

04
思明区进一步鼓励高层次人才创新创业若干措施
第一条 为贯彻落实创新驱动发展战略,进一步完善思明区高层次人才扶持机制,吸引高层次人才到思明区创新创业,根据《厦门市高层次创新人才和领军型创业人才“双百计划”实施意见》(厦委组〔2020〕33号)、《厦门市引进高层次人才“双百计划”专项资金管理办法补充规定(试行)》(厦委组〔2020〕71号)文件精神,制定本措施。
第二条 本措施扶持对象为高层次创新人才和领军型创业人才及其创办的企业。
第三条 扶持条件
(一)高层次创新人才。
享受本措施扶持的高层次创新人才满足以下条件之一:
1.申请人才受聘于企业,按《厦门市高层次创新人才和领军型创业人才“双百计划”实施意见》(厦委组〔2020〕33号)要求入选厦门市“双百计划”高层次创新人才,且人才尚在“双百”人才五年管理期内;
2.申请人才上一年度工资薪金所得达到上一年度厦门城镇非私营单位在岗职工平均工资6倍及以上,在规模以上国家级高新技术企业连续工作满1年(以企业缴交的医社保和个人所得税为准)。
(二)领军型创业人才及其创办企业
1.人才基本要求。具备国际视野,能把握市场经济规律、推动商业模式创新,技术水平在本领域领先,所创办企业具有高技术高成长高附加值特点,对实施创新驱动发展和经济转型升级起到引领示范作用的企业家。
2.需同时具备以下条件。
人才近5年来厦,所创办的企业成立半年以上、5年以下,项目实际投入不低于100万元,拥有核心技术的产品已处于中试或产业化阶段;人才本人须为所创企业主要创办人,自带技术、项目和资金到我区发展,担任所创企业法人代表、董事长、总裁、总经理或主要技术负责人,自有资金(含技术入股)占创办企业股份的30%以上;
人才一般应具有国内外自主创业或知名企业的中高层任职经历,或担任省级以上研发平台负责人经历,或其创业项目为国家级创新创业大赛获奖创业项目,熟悉相关产品领域和国际运行规则,有较为丰富的科技成果转化、经营管理和市场开发运作经验;创业项目拥有独立知识产权或专有技术,技术水平达到国际先进或国内领先,具有市场潜力;一家企业只能申报一名创业人才。
第四条 扶持措施
(一)高层次创新人才扶持
1.科研奖励。高层次创新人才作为项目主要完成人(排名前3位),获得国家级、省级科学技术奖或市级科学技术奖一等奖,分别给予高层次创新人才20万元、10万元、5万元奖励。同个项目在获得不同级别奖项时,采取“就高不重复”的原则补足至相应档次的奖励金额。
2.发明奖励。高层次创新人才作为专利主要发明/设计人(排名第1位),获得国家级、省级专利奖或市级专利奖一等奖(含特等奖),分别给予高层次创新人才10万元、5万元、2万元奖励。同个项目在获得不同级别奖项时,采取“就高不重复”的原则补足至相应档次的奖励金额。
3.购房补贴。高层次创新人才在申报企业工作满3年(以缴纳社保时间为准),于2023年1月1日后在厦门市购买家庭首套商品房,房屋权属人为人才本人(本人、配偶及其未成年子女在此前无任何厦门房产及房产交易记录),且人才本人、配偶及其未成年子女未享受政府住房优惠政策的,可申请30万元购房补贴,分三年支付(每年10万元)。该项补贴设置1000万元专项预算资金,根据年度申报情况核定兑现比例。
(二)领军型创业人才及其创办企业扶持
1、培育支持
(1)培育奖励。建立思明区领军型创业人才企业培育库(以下简称培育库),对符合本措施第三条领军型创业人才及其创办企业扶持条件规定的人才及企业,择优纳入培育库培育。培育库管理细则由思明区科信局另行发文确定。对已纳入培育库培育的人才及其创办企业,当人才入选厦门市“双百计划”领军型创业人才后,给予人才创办企业一次性30万元培育奖励。
2、提升支持
按《厦门市高层次创新人才和领军型创业人才“双百计划”实施意见》(厦委组〔2020〕33号)要求入选厦门市“双百计划”的领军型创业人才及其创办企业,人才尚在“双百”人才五年管理期内的,除按规定享受市级政策扶持外,还可享受以下区级创业扶持措施:
(2)创业奖励。根据企业发展阶段,按其所获得相应的厦门市“双百计划”创业扶持资金,按照“晋级补差”原则,给予起步期100万元、成长期200万元、成熟期350万元的创业奖励。
(3)发展奖励。领军型创业人才所创办企业年度营业收入(产值)首次达到4000万元,给予企业50万元一次性经营发展奖励;领军型创业人才所创办企业在主管税务机关备案的年度可加计扣除研发费用首次达到1000万元,给予企业70万元一次性创新发展奖励。发展奖励为叠加性奖励,可与市、区出台的同类型政策叠加享受。
(4)子女入学支持。领军型创业人才子女可在政策有效期内由区教育局在区属幼儿园或小学统筹安排就学。
第五条 本措施所涉及人才奖励均由所在企业代为集中申报。企业申报时,申请奖励的人才仍需在岗在职。
第六条 高层次创新人才购房补贴扶持期为连续3年,申报后续2个年度购房补贴时,须进行复核,若该人才当年度不符合购房补贴申报条件,则当年度不享受购房补贴支持。本措施有效期满后,未享受满3年购房补贴的高层次创新人才,可继续享受后续年份奖励。
第七条 领军型创业人才及其创办企业享受本措施规定的创业奖励和发展奖励的扶持期为5年(自人才入选市“双百计划”领军型创业人才之日起,5年内)。本措施有效期满后,尚在创业人才创业奖励和发展奖励扶持期内,且未全部享受创业奖励和发展奖励的领军型创业人才及其创办企业,可继续享受相应政策至扶持期满。
第八条 领军型创业人才及其创办企业按本措施规定,获得区级创业扶持资金时,应对创业扶持资金建立专户专账管理,单独核算,专款专用。
第九条 企业、单位或个人采取弄虚作假等手段骗取扶持资金的,追回已享受的扶持资金,取消扶持政策申报资格。涉嫌犯罪的,依法移送司法机关。
第十条 申请对象如同时符合市区其他扶持政策的同类扶持条款,可选择适用的条款,不重复享受,已明确规定可叠加享受的政策除外。
第十一条 对本措施未列的特殊人才及需加大扶持力度的优秀项目,可通过“一事一议”的方式报区委人才工作领导小组会议研究决定。
第十二条 本措施由思明区委组织部(区委人才办)、思明区科信局共同解释,自发布之日起施行,有效期至2025年12月31日。此前思明区发布实施的有关政策与本措施不一致的,以本措施为准。
往期推荐
