
天宁区保障性租赁用房(青龙新市民公寓一期)改造工程设计

工程类型:天宁区保障性租赁用房改造工程设计
工程地点:常州市天宁区青洋北路72号
工程规模:本项目总改造建筑面积为36536.5平方米,涉及1#-9#公寓楼,改造停车场、公共道路及绿化面积为27183.34平方米(其中停车场22183.34平方米,绿化5000平方米)、同步实施园区内配套管网改造等内容。
质量等级要求:合格
计划开工时间:30日历天(收到中标通知书后 14 天提交全套设计方案等所有文件;16 天提交全套施工图设计文件,合计 30 天)
结构类型:其他
本次招标范围:本项目工程范围内的改造方案设计、初步设计(含概算)、施工图设计、施工过程中的配合服务以及甲方提出的与本次改造提升相关要求。
本标段合同估算价:5505.93万元

工程地址?
常州市天宁区青洋北路72号
具体招标公告?




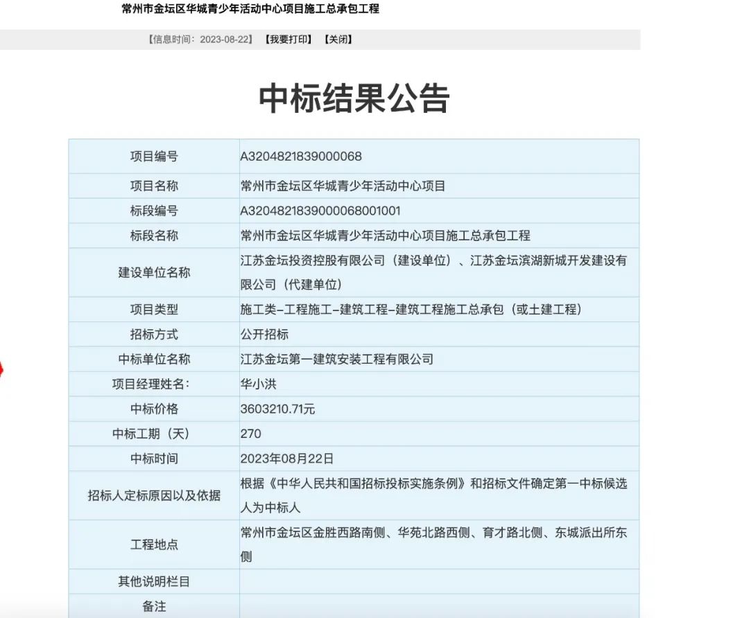
常州市金坛区华城青少年活动中心项目施工总承包工程


建设地址?
金坛区华城青少年活动中心(常州市金坛区金胜西路南侧、华苑北路西侧、育才路北侧、东城派出所东侧)

企业一站式信息化设计|APP定制|网站建设|信息化咨询
