

《限制商品过度包装要求 食品和化妆品》国家标准第2号修改单(征求意见稿)主要内容等一览表
序号 | 计划编号 | 标准名称 | 标准摘要 | 代替标准 | 采标情况 | 建议实施日期 |
1. | 《限制商品过度包装要求 食品和化妆品》国家标准第2号修改单 | GB 23350-2021第2号修改单,与GB 23350-2021相比,主要修改内容: | 无 | 该修改单中表A.1中的注k和注l条款发布即实施。其他新增和修改内容实施过渡期为12个月,实施日期前生产的符合GB 23350-2021的商品可销售至保质期结束。 在2021年8月10日(GB 23350-2021标准发布日期)前已上市且在保质期内的或免除标识保质期的商品可继续销售。" |



附件 2:
GB 23350-2021《限制商品过度包装要求食品和化妆品》国家标准第 2 号修改单(征求意见稿)编制说明
一、修改必要性
为解决食品化妆品过度包装问题,GB 23350-2021《限制商品过度包装要求 食品和化妆品》国家标准于2021年8月 10 日正式发布,将于 2023 年9 月1 日起实施。根据国家绿色低碳发展要求,针对“茶叶二两,包装两斤”的现象,为进一步限制茶叶过度包装,在通过问卷调查、实地调研和召开座谈会等形式,了解了茶叶包装现状以及在达标方面存在的问题后,针对标准中关于茶叶的要求提出了相关修改单内容。同时考虑到婴幼儿配方食品创新和市场发展,通过调研,提出了婴幼儿配方食品相关修改单内容。
二、主要工作过程
(一)调研阶段
编制组对茶叶的包装需求、商品必要空间系数k值、包装层数、包装重量等方面开展了调研,通过对产品实际测量和计算,进行了统计分析。
(二)起草阶段
2023 年 4 月,工业和信息化部组织中国茶叶流通协会及部分茶叶和包装企业以线上线下结合形式召开讨论会,并对陕西省、湖南省、湖北省、贵州省、浙江省、河南省、四川省、云南省、安徽省和福建省等十个省份开展实地和数据调研,进行统计分析,提出有关茶叶包装修改意见建议。在此基础上,4 月 20 日起草组对修改单内容组织专家进行了研讨,6 月 7 日又到中国茶叶股份有限公司进行了调研,优化了修改单内容。7 月6 月,工业和信息化部委托中国包装联合会组织有关行业协会、技术专家和编制组共同对各方提出的修改建议进行了认真研讨,确定了修改内容,形成标准修改单征求意见稿及编制说明。
三、主要技术内容及确定依据
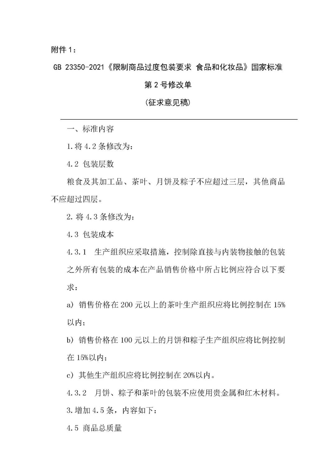
1.将 4.2 条修改为:
4.2 包装层数
粮食及其加工品、茶叶、月饼及粽子不应超过三层,其他商品不应超过四层。
确定依据:根据包装设计的功能需求,结合市场调研情况,调查数据中茶叶包装层数有一层、二层、三层、四层和五层等 5 种情况,其中二层和三层为主流情况,调研发现,三层包装完全可以满足茶叶的保护、展示、储存、运输等必要功能需求。因此将茶叶的包装层数由“不超过四层”调整为 “不超过三层”。
将 4.3 条修改为:
4.3 包装成本
4.3.1 生产组织应采取措施,控制除直接与内装物接触的包装之外所有包装的成本在产品销售价格中所占比例应符合以下要求:
a) 销售价格在 200 元以上的茶叶生产组织应将比例控制在 15%以内;
b) 销售价格在 100 元以上的月饼和粽子的生产组织应将比例控制在 15%以内;
c) 其他生产组织应将比例控制在20%以内。
4.3.2 月饼、粽子和茶叶的包装不应使用贵金属和红木材料。
确定依据:根据茶叶包装需求,以及遏制奢靡之风,消除豪华包装的现象,规定茶叶的包装不应使用贵金属、红木材料。为了便于执法,贵金属依据GB/T17684《贵金属及其合金术语》中的定义,红木依据GB/T 18107《红木》规定的种类。
调研发现,近九成的产品包装成本在15%以下,标准中对包装成本要求有降低的空间。考虑到销售价格较低的茶叶产品的包装成本占比较大,因此将销售价格在200元以上茶叶的包装成本占销售价格的比例由20%改为15%。
3.增加 4.5 条,内容如下:
4.5 商品总质量
茶叶商品总质量应不大于内装物茶叶质量的6 倍。
确定依据:针对“茶叶二两,包装两斤”现象,调研了六百多种茶叶产品,数据显示,超过60%的茶叶产品的商品总质量不大于内装物茶叶质量的4 倍,为引导茶叶包装轻量化绿色化发展,同时兼顾部分特殊茶叶品种包装,综合考虑后,确定了茶叶商品总质量应不大于内装物茶叶质量的 6 倍。
4.将附录 A 的“表 A.1 食品的商品必要空间系数”修改如下:
“商品类别”的“茶叶及相关制品”细分为“紧压茶”、“散茶和茶叶相关制品”,并规定k 值分别为9.0、13.0。删除“茶叶及相关制品注 g”,增加“散茶和茶叶相关制品”“注 k:猴魁、毛峰、寿(贡)眉、白牡丹、叶类和花类代用茶 k 值取 20.0”。“婴幼儿配方食品”增加“注l:婴幼儿生制类谷物辅助食品 k 值取 4.5;婴幼儿饼干或其他婴幼儿谷物辅助食品 k 值取 10.0,其中婴幼儿米饼k 值取20.0”。
表 A.1 内容如下:


确定依据:根据市场调研,结合不同茶叶产品的密度差异,综合考虑茶产业发展现状和绿色低碳发展需求,将“茶叶及相关制品”细分为“紧压茶”、“散茶和茶叶相关 制品”,并规定 k 值分别为 9.0、13.0。另外对市场销售的猴魁、毛峰、寿(贡)眉、白牡丹、叶类和花类代用茶等密度较低的茶叶产品包装和净含量进行测定,将猴魁、毛峰、寿(贡)眉、白牡丹、叶类和花类代用茶k 值调整为20.0。同时考虑到婴幼儿配方食品的创新和市场发展,对市场销售的婴幼儿生制类谷物辅助食品和婴幼儿饼干或其他婴幼儿谷物辅助食品的包装和净含量进行测定,调整婴幼儿生制类谷物辅助食品 k 值取 4.5;婴幼儿饼干或其他婴幼儿谷物辅助食品 k 值取 10.0,其中婴幼儿米饼k 值取20.0。
四、与国际标准的对比情况
无。
五、重大分歧意见的处理过程、处理意见及其依据
无。
六、对强制性国家标准自发布日期至实施日期之间的过渡期(以下简称过渡期)的建议及理由,包括实施强制性国家标准所需要的技术改造、成本投入、老旧产品退出市场时间等。
该修改单中表 A.1 中的注k 和注l 条款发布即实施。其他新增和修改内容实施过渡期为12 个月,实施日期前生产的符合 GB 23350-2021 的商品可销售至保质期结束。
在 2021 年 8 月 10 日(GB 23350-2021 标准发布日期)前已上市且在保质期内的或免除标识保质期的商品可继续 销售。
确定依据:为了尽快遏制茶叶过度包装,同时考虑到茶叶、婴幼儿配方食品创新发展,建议该修改单中表A.1中的注 k 和注 l 条款发布即实施。考虑到茶叶保质期,建议新增和修改内容实施过渡期为 12 个月,实施日期前生产的符合 GB 23350-2021 的商品可销售至保质期结束。另外,考虑到其他产品的保质期,建议在2021 年8 月10 日(GB23350-2021 标准发布日期)前已上市且在保质期内的或免除标识保质期的商品可继续销售。
七、与实施强制性国家标准有关的政策措施,包括实施监督管理部门以及对违反强制性国家标准的行为进行处理的有关法律、行政法规、部门规章依据等。
本标准的实施监督部门为各地市场监督管理部门,对违反本标准的处罚法规依据按照《固体废物污染环境防治法》第八章第一百零五条。
八、是否需要对外通报的建议及理由
需要通报。
九、废止现行有关标准的建议
无
十、涉及专利的有关说明
未识别出涉及专利情况。
十一、强制性国家标准修改单所涉及的产品、过程或者服务目录
茶叶、婴幼儿配方食品。
十二、其他应当予以说明的事项
无。
2023年7月
附件3:
强制性国家标准反馈意见表


投稿邮箱:zjhpa2006@126.com
联系我们:(0571-)85115039、87231703、87231531
精选文章
回复以下关键词,查看相关信息:
会员介绍丨协会会展部丨协会培训部丨长三角营养师俱乐部丨求职信息报名格式丨招聘格式