工艺玩具
小试开发工艺研究-湿法制粒篇
2023-08-22 09:56
市场主流药物剂型为片剂和胶囊剂,而大部分患者最能接受的剂型是片剂。且药物片剂具有较多优点:①剂量准确,含量均匀,以片数作为剂量单位;②化学稳定性较好,因为体积较小、致密,受外界空气、光线、水分等因素的影响较少,必要时通过包衣加以保护;③携带、运输、服用均较方便;④生产的机械化、自动化程度较高,产量大、成本及售价较低;⑤可以制成不同类型的各种片剂,如分散(速效)片、控释(长效)片、肠溶包衣片、咀嚼片和口含片等,以满足不同临床医疗的需要。而药物在制成片剂和胶囊剂之前,都需要先制粒,以使压片或胶囊填充顺利进行。那么制粒又分为湿法制粒、干法制粒、流化制粒及熔融制粒等,本文将着重介绍湿法制粒工序需研究的重要参数及研究的中控项目。
湿法混合制粒机的工作原理:湿法混合制粒机在制粒过程是由混合、制粒两个工序组成。湿法混合制粒机主要有锥形锅体、搅拌桨系统、制粒刀系统、进料、进液。出料和控制系统及充气密封、冲水清洗、夹套水冷却等辅助系统所组成。保证全过程在良好的环境中完成其工作原理。粉状物料从锥形锅体上方投入,待锅体关闭后由于搅拌桨的搅拌作用,使粉料在容器内作旋转运动,同时物料沿锥形壁方向由外向中心翻滚,形成半流动的高效混合状态,物料被碰撞分散达到充分的混合,继而粘合剂注入,使粉料逐渐湿润,物料性状发生变化,加强了桨叶和桶壁对物料的挤压、摩擦、捏合,并逐步生成液桥,物料逐步转变为疏松的软材,这些团粒结构的软材不是通过强制挤压而成粒。而是通过制粒刀的切割,软材在半流动状态下被切割成细小而均匀的颗粒,实现物料的相转变。最后开启出料门,湿颗粒在桨叶的离心作用下推出锅体。本类混合制粒机制成的颗粒,性状不规则,粒度分布范围广,结构较传统法疏松,可压性强,溶解性好,透气性中等。在不同制粒转速下,成品的粒径约在12目到100目,颗粒的粒度范围可选择不同的制粒刀及搅拌桨速度来调整。(当制粒刀速度慢时颗粒粒径大,速度逐步增快而颗粒粒径逐步缩小,当搅拌桨速度慢时颗粒粒径小,速度逐步增快而颗粒粒径逐步增大,两者所起的作用刚刚相反)。
湿法制粒工序的步骤为预混合、加粘合剂、制粒。
▲湿法制粒工序-预混合:把预混合物料依次投入湿法混合制粒机,设置预混合搅拌桨转速、制粒刀转速及混合时间,开启制粒机进行预混合,混合amin、bmin、cmin分别停机取混合均匀度样品(取样时需考虑取样位置、取样个数及取样枪头体积,具体可以参考指导原则《化药口服固体制剂混合均匀度和中控剂量单位均匀度研究技术指导原则(试行)》:制定混合阶段取样计划时,取样点应均匀分布且具有代表性。应结合混合设备的结构特点,确定混合设备的死角,运用合适的工具,选取不同位置的取样点进行分析,以考察样品的混合效果。这些取样点既应涵盖全部物料,也应包括能够代表整个混合容器中最容易发生混合不均匀的位置。取样点应至少分布在混合物料的上、中、下三层及卸料区域。在混合设备和/或中间体物料容器中至少选取10个取样点,每个取样点至少取3份样品。单份样品取样量通常应在1-3倍单位剂量范围内,样品应全量用于混合均匀度检测,应避免出现二次取样情况。预混合不均匀会导致成品含量均匀度不均匀,影响药物安全性有效性。特别对于处方中API占比较小的制剂。
▲湿法制粒工序-配制粘合剂、加粘合剂:将粘合剂加入液体中搅拌使粘合剂溶解,设置搅拌桨转速、制粒刀转速及加液时间开始加液。
▲湿法制粒工序-制粒:设置湿法混合制粒机的搅拌桨转速、制粒刀转速及制粒时间进行制粒,
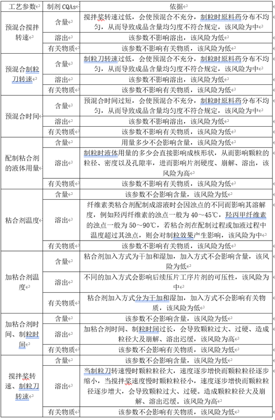
湿法混合制粒工艺流程图、需要考察的参数及考察项目见下图1,对湿法制粒工序各参数进行风险评估,把对关键质量属性有影响的的工艺参数评为高风险参数,然后对高风险参数进行考察,评估结果及评估的依据见下表:
图1:湿法混合制粒工艺流程、考察参数、考察项目
表1:湿法制粒各工艺参数的初始风险评估
表2:湿法制粒各工艺参数的初始风险评估的依据
根据评估结果及评估依据,对被评为高风险参数进行考察。
考察1:预混合阶段混合a min、b min、c min后取样检测混合均匀度。考察结果见下表。
表3:不同预混合时间下混合均匀度的考察
根据混合a min、b min、c min后混合均匀度检测结果,可以看出混合多久可以使物料混合均匀,可以为后续预混合时间的制定提供依据。
考察2:加粘合剂阶段,A1、A2批粘合剂液体用量分别为800g、1200g,考察其溶出。考察结果见下表。
表4:对评为高风险参数液体用量进行实验设计:
注:各批号原辅料处方及处方量(粘合剂除外)保持不变。
表5:不同液体用量下的溶出结果
根据溶出结果,保持粘合剂处方量不变的情况下,液体用量较少,粘合剂浓度越大,制粒时所需要的最适溶液量降低,而粘合剂溶液的渗透较少,故不能赋予颗粒较大的内部强度,从而溶出变快;反之则溶出变慢。
考察3:湿法制粒阶段:考察不同加粘合剂时间、制粒时间、搅拌桨转速及制粒刀转速对溶出的影响。考察结果见下表。
表6:对评为高风险参数加粘合剂时间、制粒时间、搅拌桨转速、制粒刀转速进行实验设计
表7:不同加粘合剂时间、制粒时间、搅拌桨转速、制粒刀转速下的粒径结果
表8:不同加粘合剂时间、制粒时间、搅拌桨转速、制粒刀转速下的溶出结果
根据A3、A4批结果,加粘合剂时间和制粒时间越长,粒径越大,溶出越慢;根据A3、A5批结果,搅拌桨转速越大,搅拌桨制粒刀转速越小,粒径越大,溶出越慢。
小结:通过对被评为高风险的湿法制粒工序各参数的实验研究,考察了预混合时间、配制粘合剂的液体用量、加粘合剂时间、制粒时间、搅拌桨转速、制粒刀转速对成品关键质量属性的影响,并通过控制各参数,使对成品关键质量属性产生高风险的工艺参数变为了低风险。再风险评估见下表。因此我们进行湿法制粒时需重点关注这些参数,必要时需对这些参数进行研究以便制定合理的参数范围。
表9:湿法制粒各工艺参数的再风险评估







免责声明

      文章版权归原作者所有,不经允许禁止转载!文章内容为个人观点,平台、编辑对文中陈述、观点判断保持中立,不对所包含内容的准确性、可靠性或完整性提供任何明示或暗示的保证,仅作参考;如涉及侵权或不实等,请务必联系我们删除。

发表评论
0评