重磅发布丨我省对建设工程招标评标规则作出重要调整
2023-08-22 09:51
我省对建设工程招标评标规则
作出重要调整
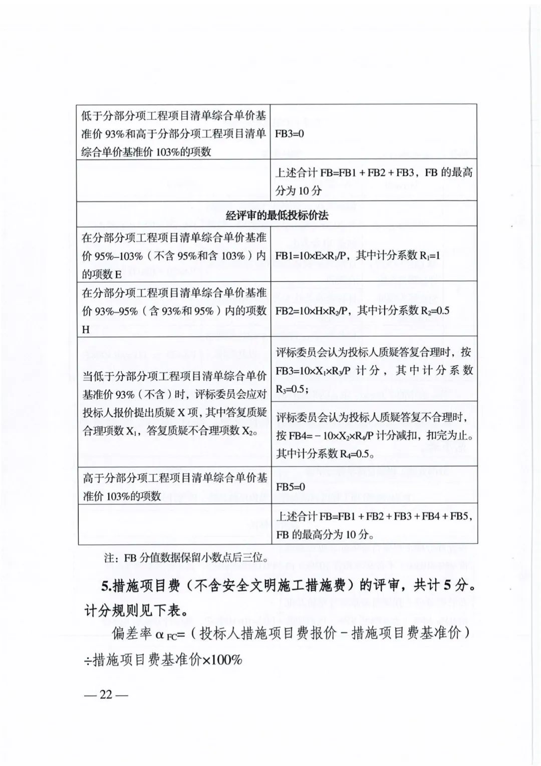
近日,备受省内建筑市场各方主体关注的《河南省建设工程工程量清单招标评标办法》已修订发布。新修订的《河南省建设工程工程量清单招标评标办法》(豫建行规【2023】3号),是根据国家推进招投标改革创新要求,为规范市场秩序、保证竞争基础一致性、提高招投标活动透明度、维护公平竞争和诚实信用原则对《原办法》进行的补充和完善。对优化资源配置、建立统一大市场、保护国家利益和社会公共利益以及招投标活动当事人的合法权益、预防违规违法行为、发挥招标投标制度竞争择优功能、保证工程项目质量、促进建筑市场发展等方面将起到积极的作用。这次修订工作针对目前建筑工程项目招投标市场存在的突出问题,如:招标人主体责任落实不到位,各类不合理限制、隐形壁垒尚未完全消除,恶意竞争屡禁不止,围标串标、随意废标、评分畸高畸低、不诚信履约行为依然存在,招标代理服务机构水平参差不齐,一些专家评审不公正、不专业导致部分项目中标结果不符合实际需求或者实施效果不佳,诚信意识淡薄、投诉纠纷时有发生等进行的修改和完善。(一)适应造价咨询机构资质取消,不再要求有资质的单位编制工程量清单报价。(二)修改或补充了招标人在编制招标文件要注意的原则,主要包括:明确电子招标投标的要求,暂估价和暂列金额达到必须招标规模的部分要依法招标,明确了企业和项目经理信用要求应统一采用建筑市场信用评价、行政处罚限制投标的范围,设置人员范围的要求并明确不应以社保缴纳时长限制投标,补充了评标结果审查的招标人主体责任和发现问题后的处理方法。(三)修订了评标程序和要求。主要包括:评标委员会审慎否决投标的要求,依据法律法规规章细化了评标委员会否决投标的常见情形,修改评审计分的方式,由语言描述改变为数学公式的表达,为电子评标提供支撑。(四)商务标采用市场化报价方式计算评标基准价。采用了以所有有效投标报价参与计算的标准差和平均值为基础,在调整系数、取值范围、去除数量等多因素控制的下产生评标基准价,从而使中标价格更趋合理,增加投标人围标的难度,促使投标人公平竞争、规范管理,达到市场资源优化配置。同时在商务标“经评审的最低投标价法”中制定了防止恶意低价的控制方法。(五)技术标设置了可行性评审法和计分评审法两种方法,对适用于采用经评审的最低投标价法评标的建设工程采取可行性评审。对投标人技术标“不可行”的商务标和综合标不再参与后续的详细评审,节约评审时间。增加了智能建造、BIM数字化管理、装配式建筑的评审因素,以适应建筑业转型发展的新要求。(六)综合标中增加企业信用、拟派项目经理信用的评价内容和分值,推进建筑市场信用信息在工程招标投标活动中的应用,引导市场主体诚信履约、依法合规参与市场竞争,促进建筑市场主体诚实守信发展。增加企业既往的项目经理平均考勤率、施工现场建筑工人平均考勤率的评价内容和分值,引导企业注重施工现场管理,落实工程质量安全责任。(七)在招标文件中要求明确评标方法、定标方法,为招投标“评定分离”改革试点打下基础。原文如下:





























