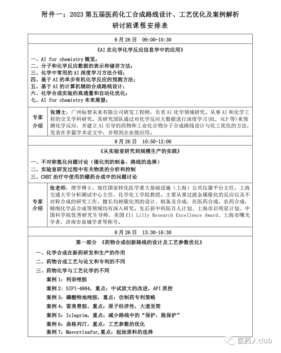
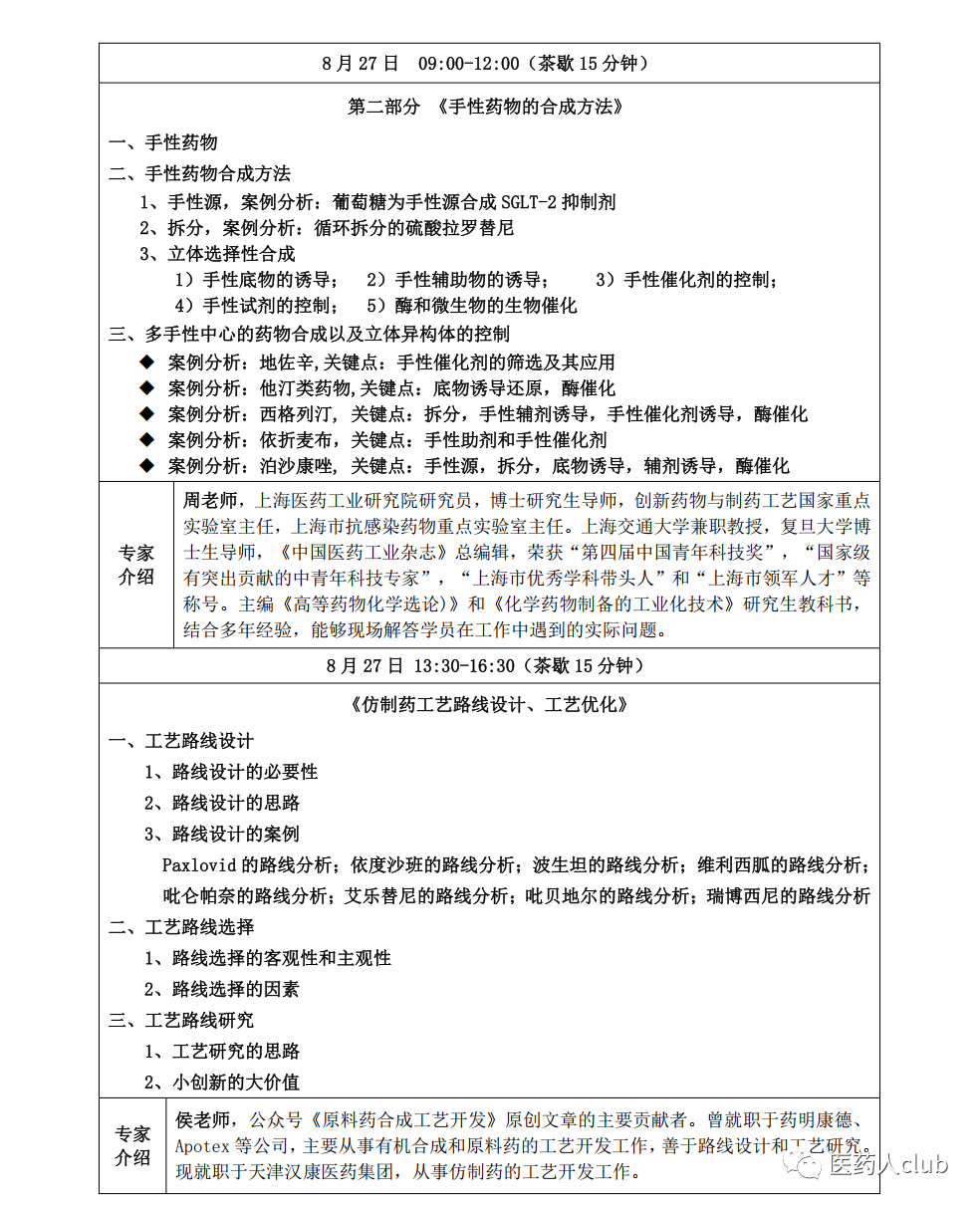
各有关单位:
一种药物或化工产品可以有多条合成路线,但并不是没条路线都可以工业化生产的,必须根据各种因素综合比较和论证,选择最为合理的合成方法。工艺路线设计的好坏直接影响到产品的工业化生产的可能性及原材料成本、劳动强度、产品质量、环境影响等。
为帮助企业研发人员选择技术先进和经济合理性的产品生产工艺路线,中国化工企业管理协会医药化工专业委员会将于2023年8月25日-27日在苏州市举办“2023第五届医药化工合成路线设计、工艺优化及案例解析研讨班”。请各有关单位积极派员参加,现将有关事项通知如下:





参加请点击‘’阅读原文‘’登记注册。