不管怎样,祝您的生活明媚!
导读:
具身智能要火了!2026年人形机器人要进工厂、上街了?
朋友们,今天聊个超有未来感的话题——具身智能!刚啃完36氪那份《2026年具身智能产业发展研究报告》,我最大的感受是:这哪是产业报告,分明是未来生活的预告片!2026年,咱们可能真会在工厂里看到人形机器人拧螺丝,在商场里遇到导览机器人主动搭话,甚至家里有个“机器人管家”帮忙叠衣服。
作为从业十年的老分析人,我用最接地气的话,带大家划划这份报告的精华。
一、为啥说具身智能是“未来顶流”?
简单说,它让机器从“动起来”变成“活起来”。以前机器人按程序走,现在能像人一样“看、想、做”——用大模型理解你的话,用多模态感知环境,甚至自己规划任务。
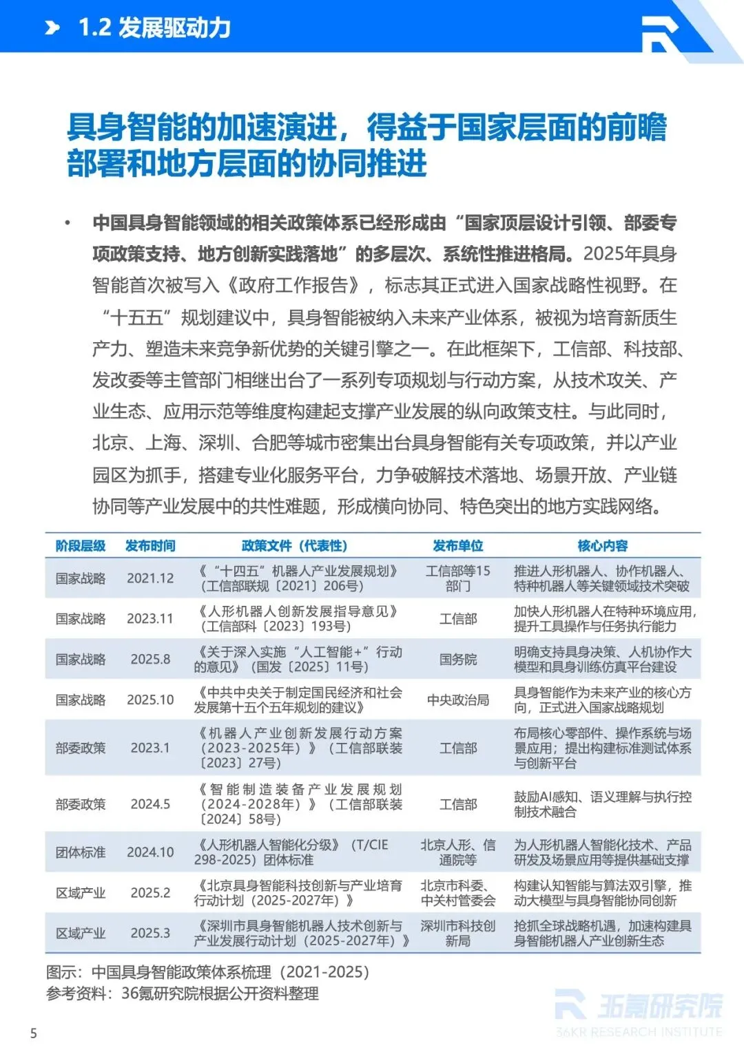
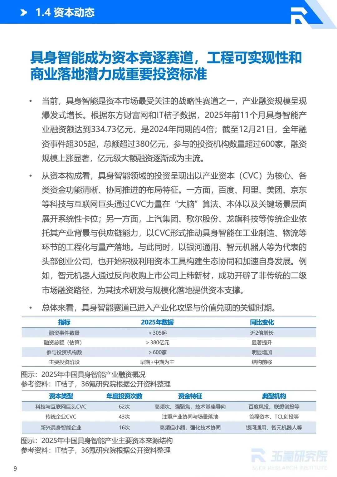
政策给足了底气:2025年具身智能首次写进政府工作报告,北京、深圳这些城市抢着建产业园,光2025年融资就超380亿,产业资本(比如百度、上汽)都在砸钱卡位。
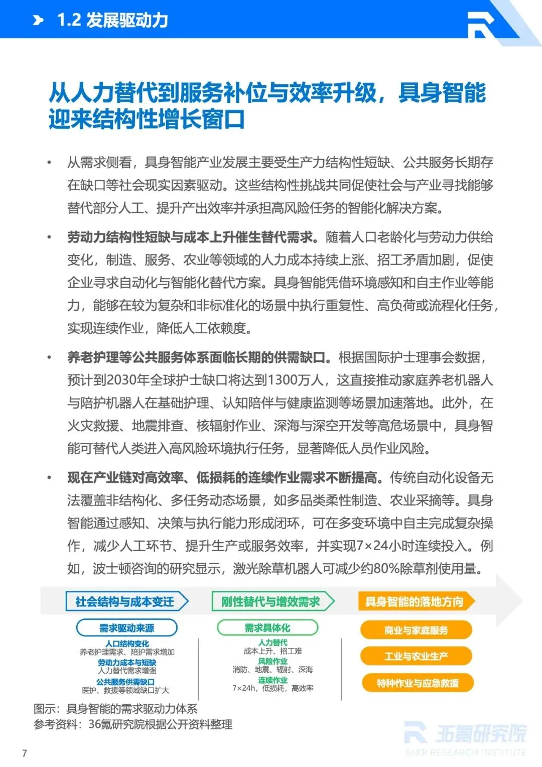
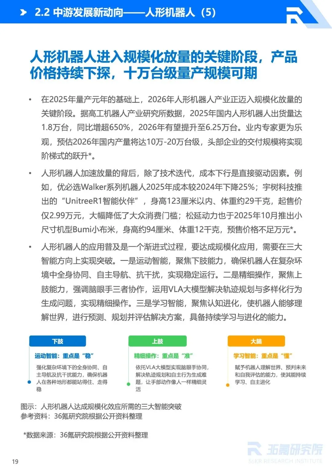
需求推着它跑:老龄化+招工难,工厂、医院、养老院都缺人;高危场景(消防、核辐射)更得靠它。报告说,2026年具身智能市场规模要破万亿,人形机器人更是要冲10-20万台量产,价格从百万级降到几万块(比如宇树科技2.99万就能买个“小机器人”)。
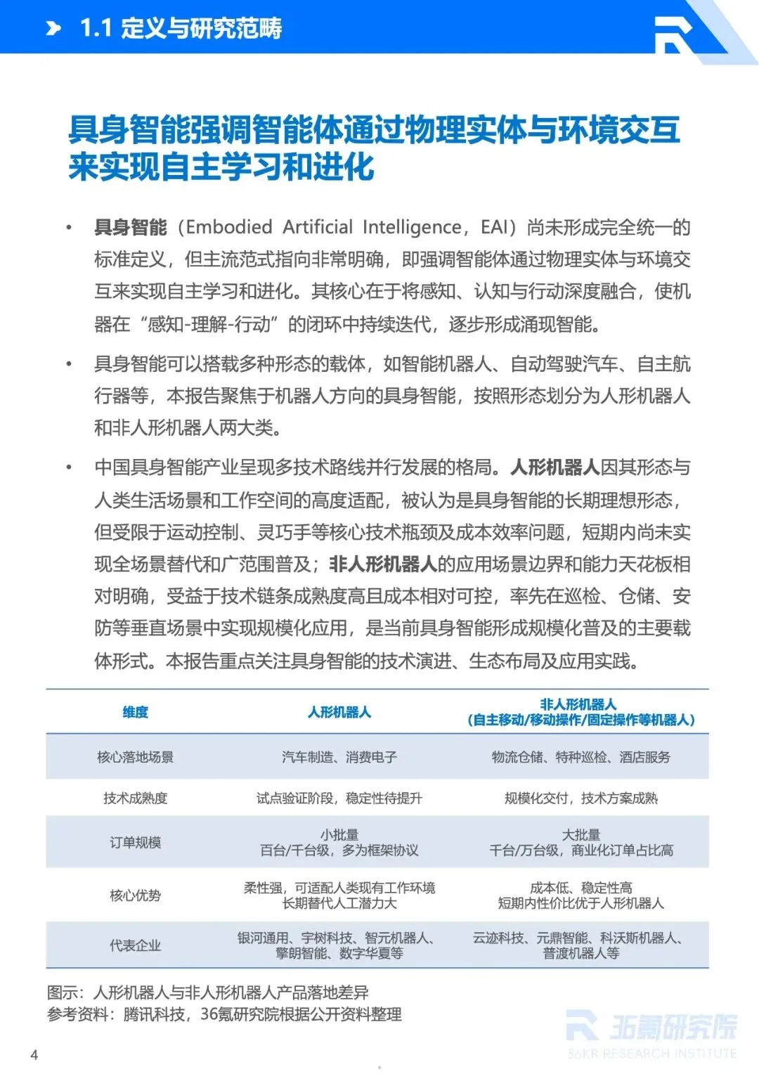
二、人形机器人:从“实验室玩具”到“工厂新工”
人形机器人是具身智能的“门面”,2026年要干三件大事:
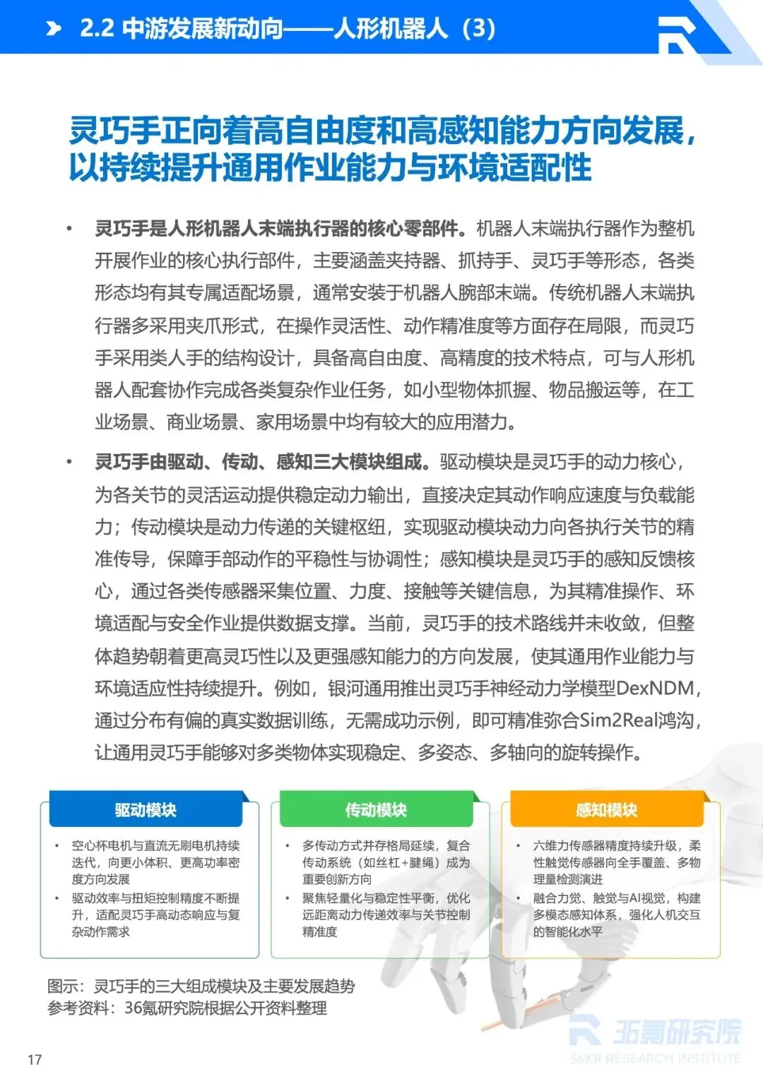
成本打下来:执行器+传感器占成本60%,国产替代正在加速。虽然高端力传感器、丝杠还靠进口,但谐波减速器国产化率已超50%,整机成本能压到海外的50%。
场景先落地:工业领域最积极!银河通用和百达精工签了千台订单,直接进工厂干活;擎朗智能的“岗位化”模式更绝——人形机器人当“大脑”搞接待,配送、清洁机器人当“手脚”干具体活,酒店里已经跑通了。
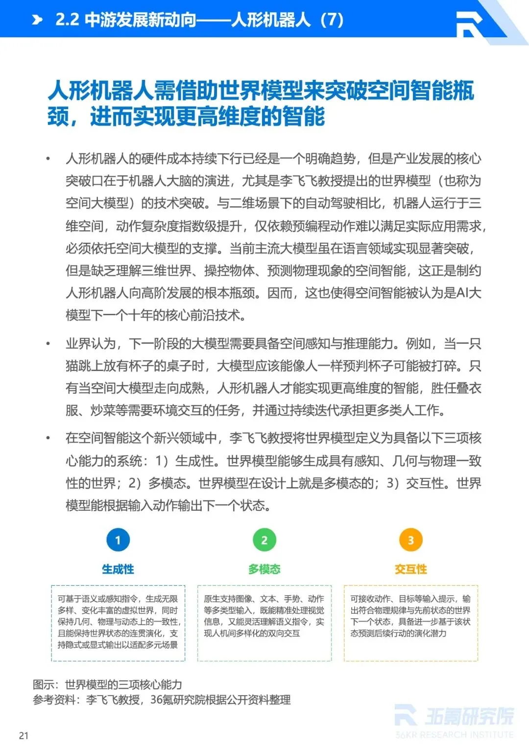
大脑在进化:光便宜没用,得让它“懂世界”。李飞飞教授说的“世界模型”是关键——就像给机器人装了个“三维大脑”,能预判“猫跳上桌子会不会碰倒杯子”,以后才能炒菜、叠衣服。银河通用用“合成数据+大模型”训练机器人,已经能让它在仓库里自主搬货了。
三、非人形机器人:早就“偷偷干活”了
别以为只有人形机器人厉害,非人形的早就渗透生活了:
工业:特斯拉工厂用AI质检机器人,0.3秒查1280项缺陷;
服务:元鼎智能的无线泳池机器人全球卖了300万台,自动清洁+水质监测,欧美人抢着买;
特种:防爆巡检机器人能在-40℃的油污泥里跑,核电站、煤矿都用它。
四、未来咋走?记住三个关键词
技术:世界模型是突破口,谁能搞定“空间智能”,谁就掌握话语权;
场景:短期看工业/特种(赚钱稳),中期看商用服务(比如酒店、医院),长期才是家庭(得等大脑再进化);
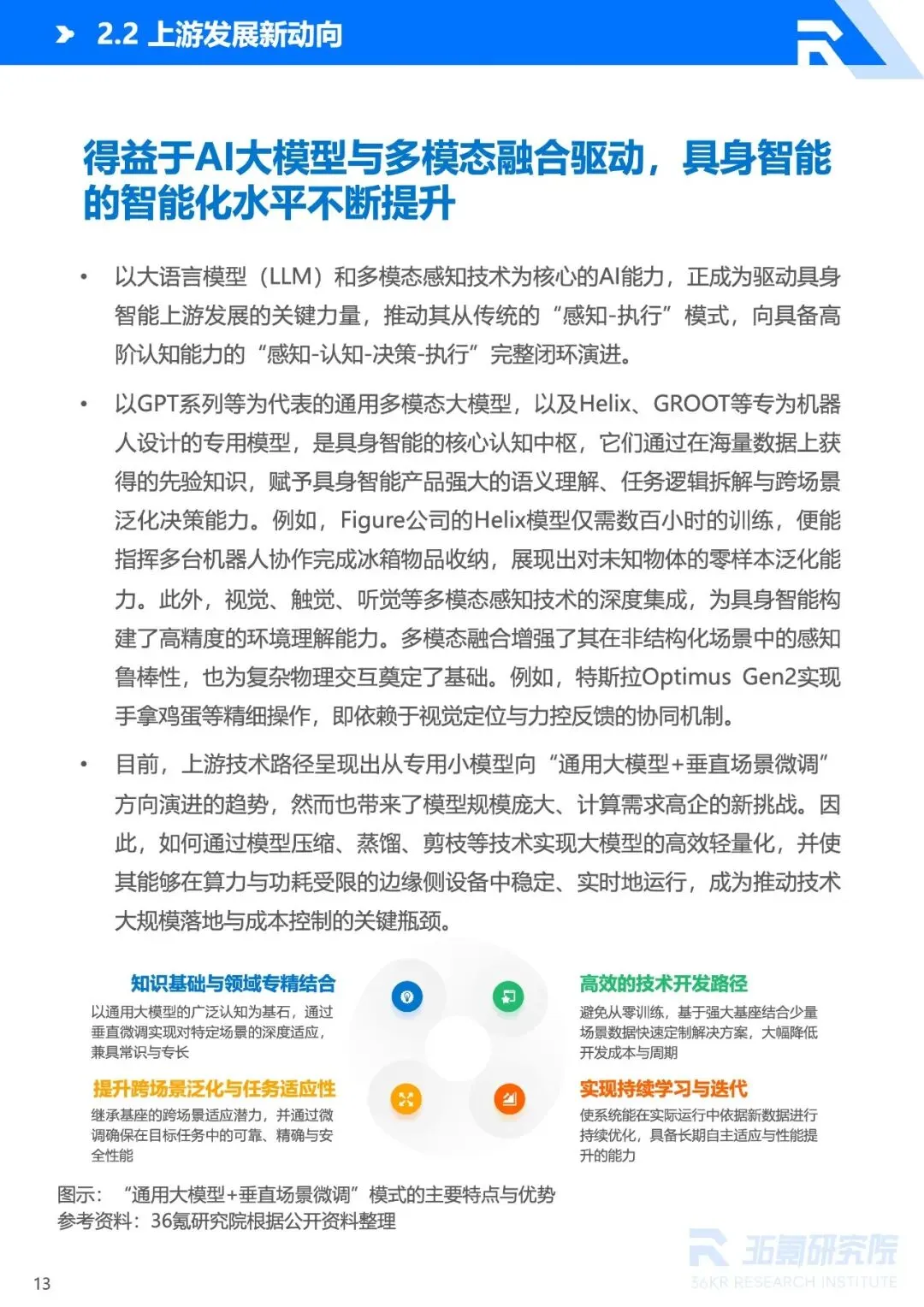
生态:别想着“啥都自己干”,头部企业做通用平台(比如银河通用的全栈大模型),小企业深耕垂直场景(比如数字华夏专攻金融机器人),不然容易被淘汰。
朋友们,具身智能不是科幻片,2026年就要来了。它可能不会立刻颠覆生活,但工厂里的机器人、商场里的导览员,会悄悄告诉你:未来已来。
这份报告就像一张“未来地图”,咱们普通人看懂趋势,就能提前踩准风口——毕竟,能和机器人一起干活的日子,真的不远了!
以下内容来自互联网,关注公众号可免费下载 










































报告获取渠道如下:
① 联系我

① 扫码加入报告之家星球

*报告版权归属出版方,如侵权请联系删除