展会资讯
AI行业2026年海外策略报告:AI时代的能源重构与金融基础设施升级-华源证券
2026-02-06 12:32
AI行业2026年海外策略报告:AI时代的能源重构与金融基础设施升级-华源证券
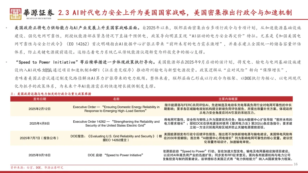
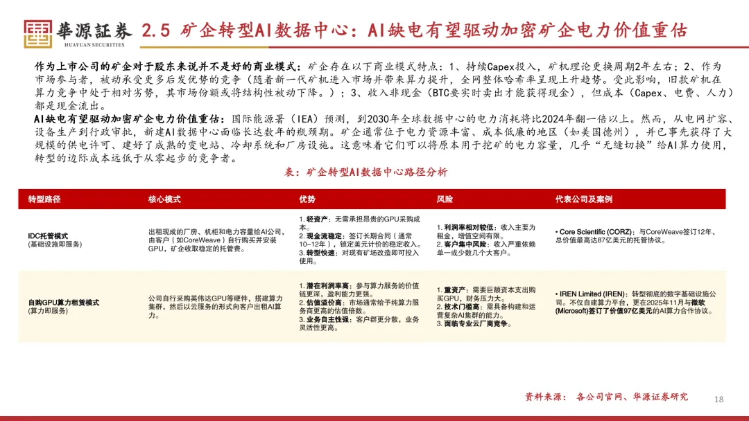
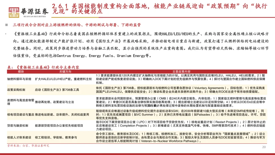
报告聚焦 2026 年海外市场核心趋势,围绕美国政策转向、AI 驱动的能源变革及金融创新三大主线展开分析。

————

全文获取见文末

需要下载完整版报告的朋友,可以扫下方优惠券付费成为会员,(现在加入仅需26/年)200000+份报告,随意下载,不受限制,(支持PC端/APP),星球保持每日更新。客服微信:SCBGK567

↓微信扫码领优惠加入星球↓

发表评论
0评