“锐词捷语”,或点击下方公众号名片,免费订阅,选择“设为星标”,获取更多人工智能资讯。PDF完整版下载方式见文末
近日,36氪氪研究院发布了《2025年中国大模型行业发展研究报告》,全面梳理了中国大模型行业的发展现状、竞争格局与未来趋势。报告指出,中国大模型产业正从技术竞速转向全方位的体系化竞争,而消费者、企业、设备、政府四大维度构成的CBDG生态模型,已成为解读中国市场的关键范式。
36氪氪研究院作为国内领先的创投与产业研究机构,长期关注人工智能、5G、区块链等前沿科技领域。本次报告基于对行业发展的深入洞察,从政策环境、技术演进、商业落地等多维度展开分析。
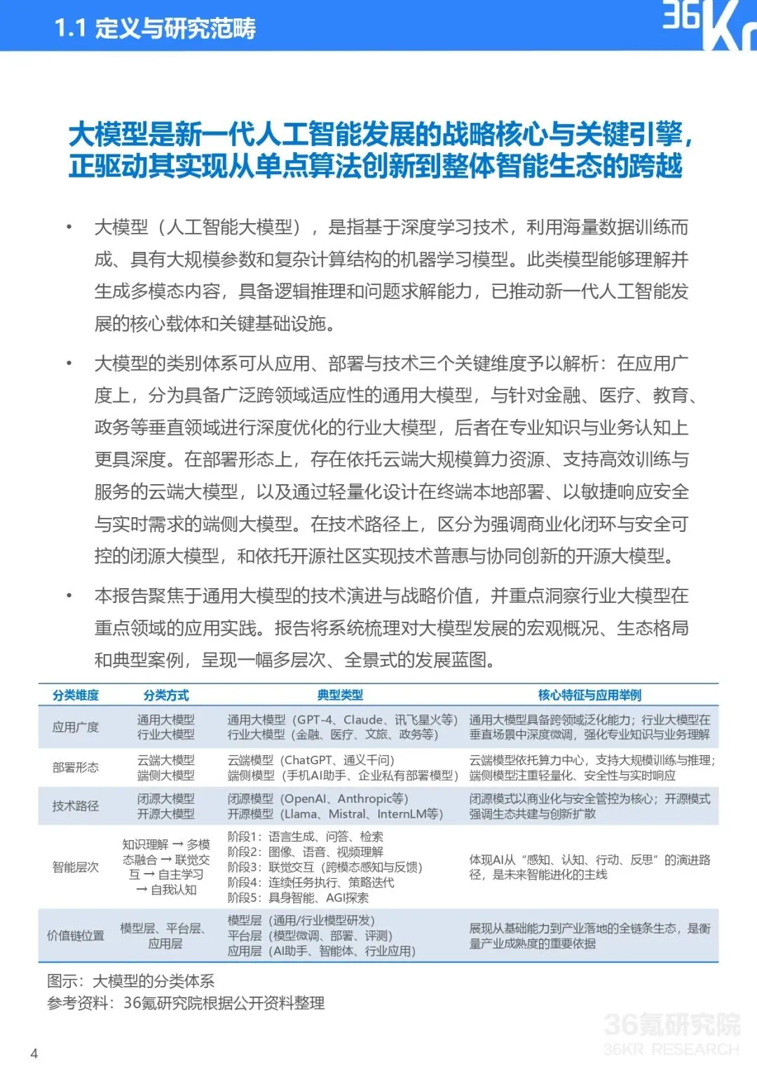
报告指出,2025年中国大模型行业已进入成熟发展期,竞争格局发生深刻变化。企业间的较量不再局限于模型性能的单一维度,而是扩展到生态构建、技术研发、行业赋能、商业变现与创新拓展五大能力的综合比拼。
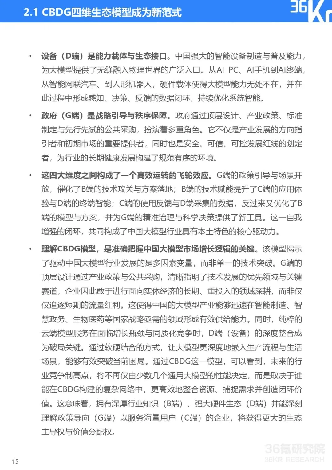
在这一背景下,CBDG四维生态模型成为理解中国市场的关键框架。消费者、企业、设备、政府四大维度相互赋能,形成高效运转的飞轮效应:
消费者是应用创新的活力源泉,驱动模型快速迭代
企业是技术价值实现的核心阵地,催生效率革命与商业模式创新
设备作为大模型触达物理世界的载体,实现能力的无处不在
政府通过顶层设计与政策扶持,为产业发展构建有序环境

行业现状:多模态融合与商业化加速
根据报告数据,2024年中国大模型市场规模达到294.16亿元,预计2026年将突破700亿元。多模态能力成为新一轮竞争焦点,2024年多模态大模型市场规模为156.3亿元,应用场景覆盖数字人、游戏、广告等多个领域。
在商业化方面,行业已形成API调用、模型授权、行业解决方案与增值服务四大变现路径。政企市场成为变现主阵地,2024年可统计的931家央国企开展大模型招标,金额占比达整体市场的49.8%。

报告深入分析了科大讯飞、字节跳动、阿里三家企业的差异化竞争策略:
科大讯飞采用"优选G端、做深B端、加强C端"的战略思路,在政企市场确立领先优势。2025年第三季度,其中标项目数量和中标金额实现双第一,同时在AI硬件生态布局上成效显著。
字节跳动依托全栈AI布局和流量优势,通过"产品-数据-模型-更好产品"的闭环驱动快速迭代。其海外市场拓展也取得积极进展,豆包海外版在多个国家位列下载量前20。
阿里则聚焦夸克平台的转型,将其从搜索工具升级为集成式AI工具集,通过提升用户粘性实现差异化突围。数据显示,夸克AI的次日留存率达52.2%,高于行业平均水平。

展望未来,报告指出大模型技术将沿三条路径演进:多模态融合深化、智能体化演进、具身智能突破。产业层面,竞争重心由技术突破转向生态整合,价值加速向应用与服务层聚集。
在治理方面,中国正探索"发展-规范-安全"三元统一的治理路径,推动安全可信成为大模型的核心能力。这种兼顾创新与安全的治理模式,有望为全球贡献中国智慧。




















