展会资讯
2026年具身智能产业发展研究报告-36氪-42页
2026-02-06 09:01
2026年具身智能产业发展研究报告-36氪-42页

月説·数智报告

✔今日报告2026年具身智能产业发展研究报告-36氪-42页

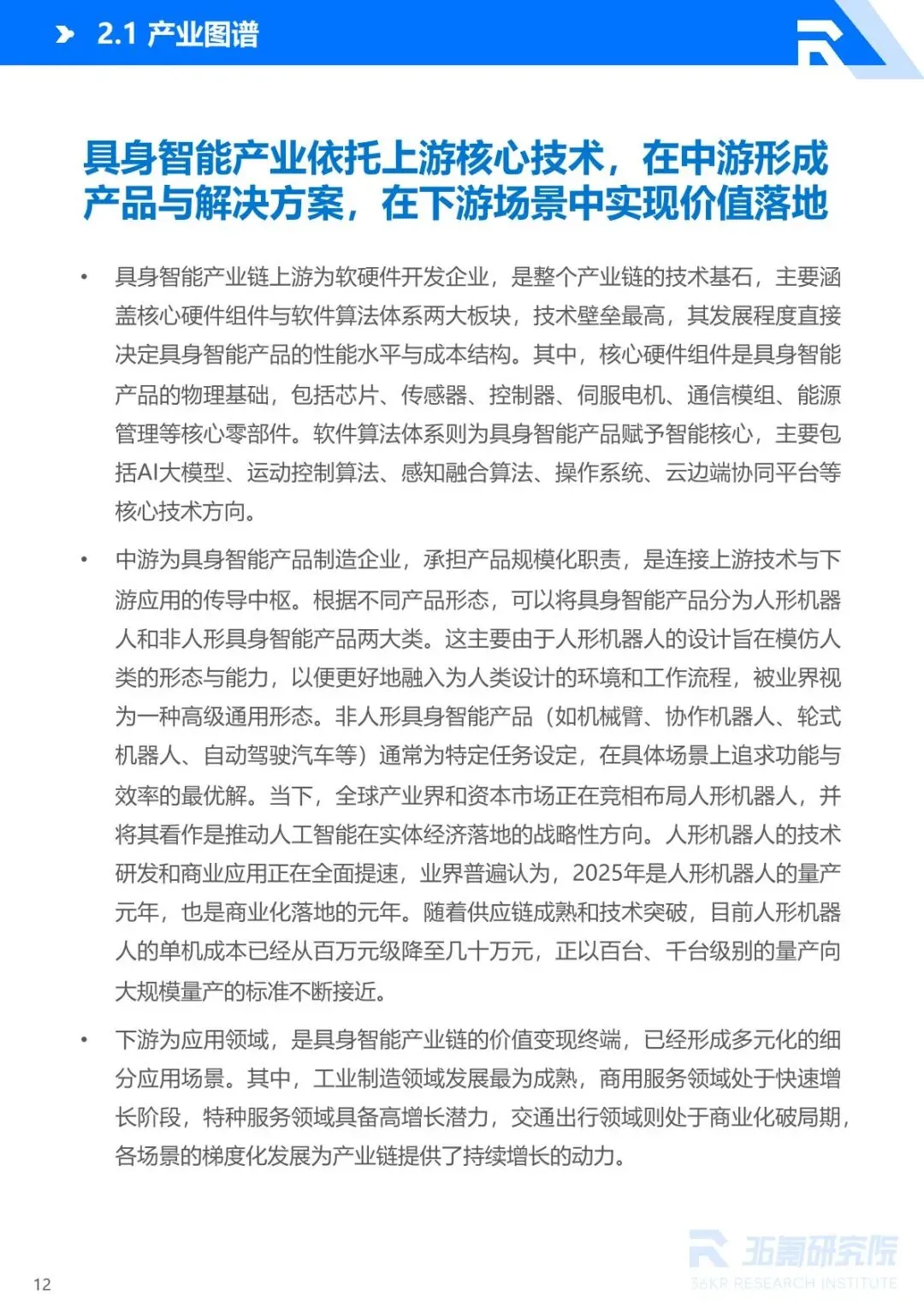
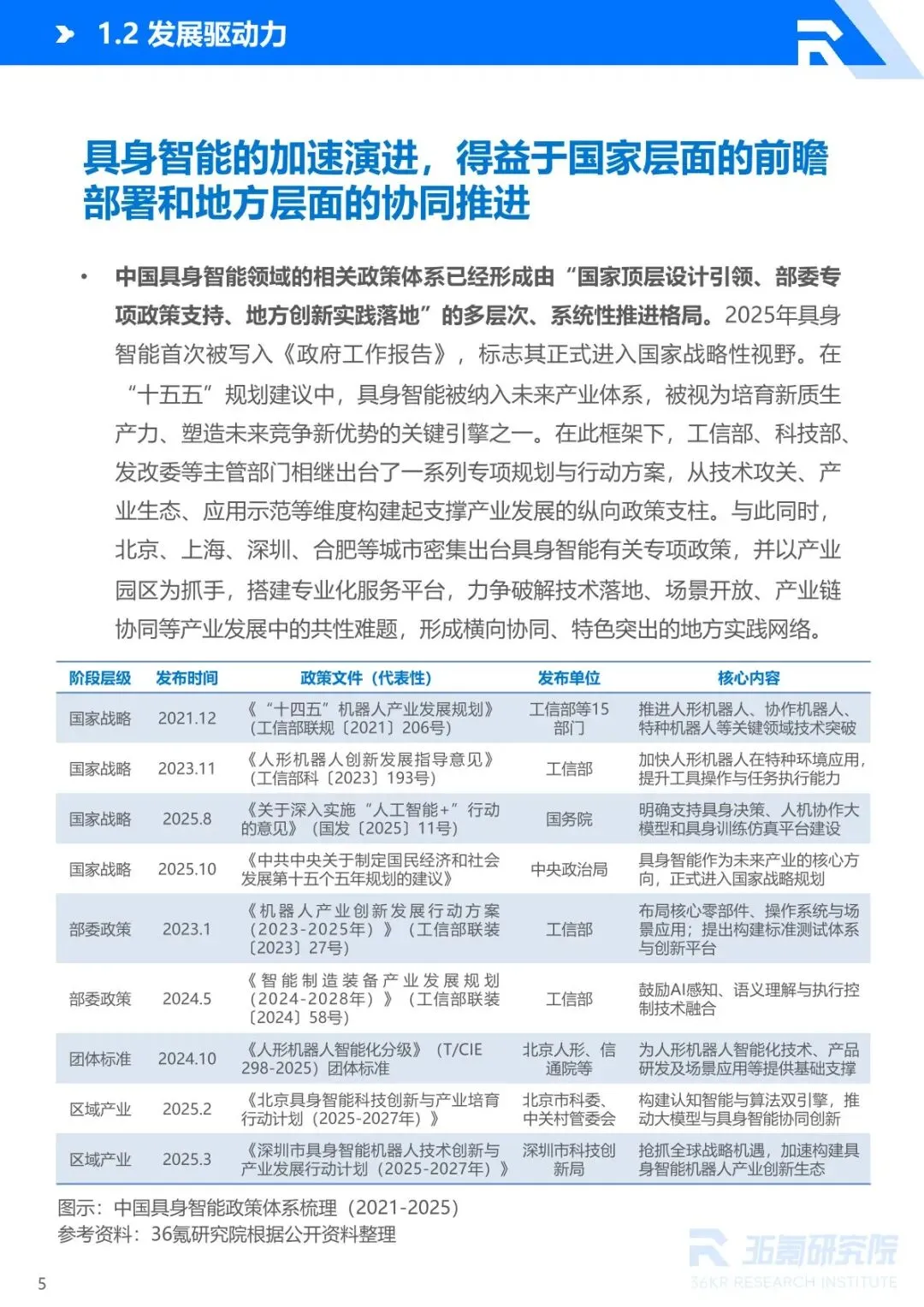
    中国具身智能产业在政策、技术、需求与资本等多重驱动下进入快速发展阶段,逐步形成完整产业推进体系。
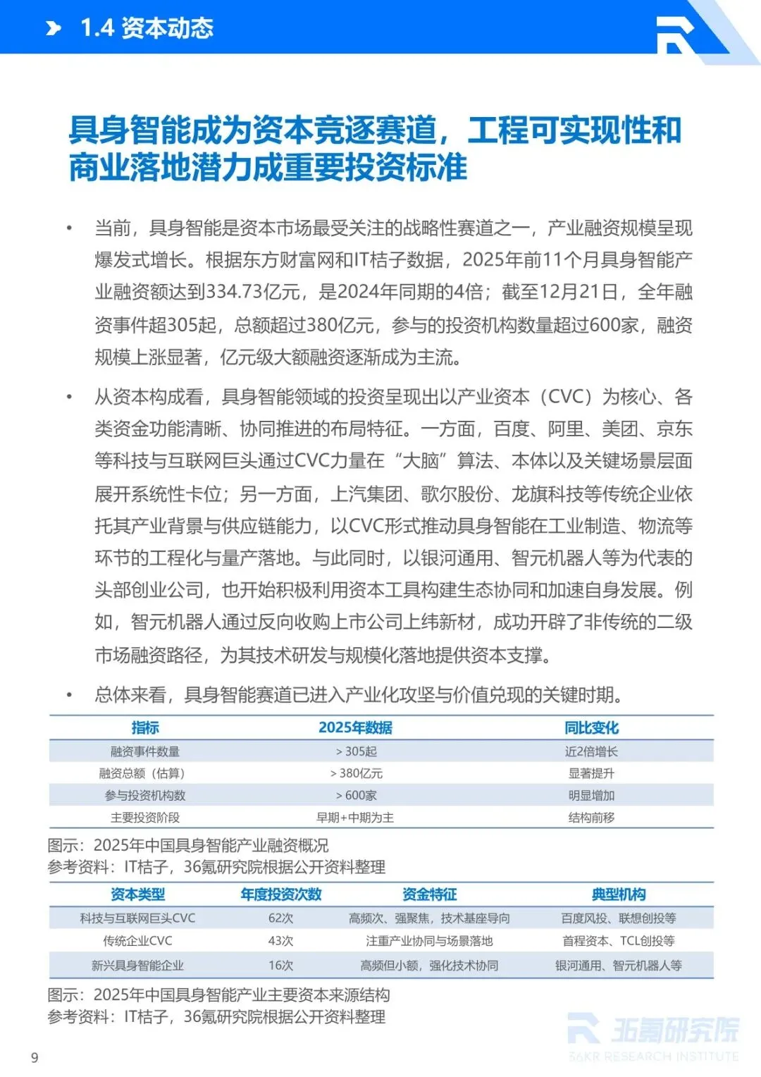
    中国处于全球具身智能产业第一梯队。政策层面,具身 智能已被纳入国家与地方未来产业战略体系;技术层面,大模型、多模态融合和仿真训练等技术正推动机器人向 真实场景持续拓展;需求层面,人口老龄化、劳动力短缺与公共服务缺口催生具身智能替代需求;资本层面,行业融资额与投资数量均呈爆发式增长。综合看,中国具身智能产业链成熟度较高,成本和场景密度优势明显。
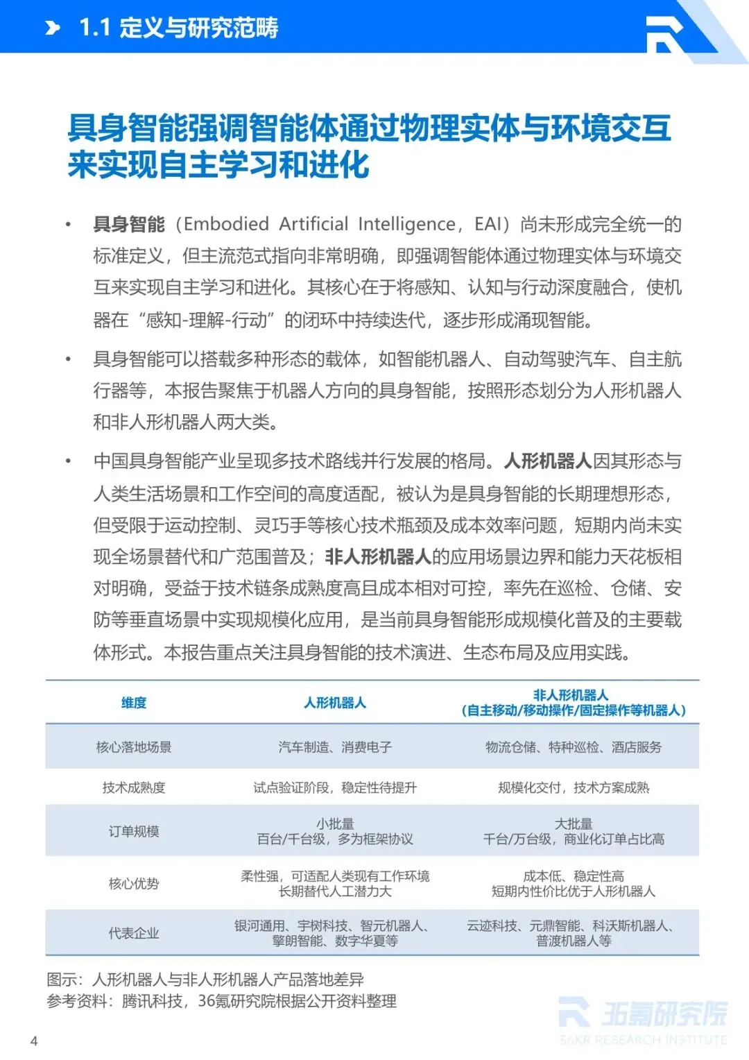
    人形机器人是具身智能的主要载体,正迈入规模化放量 和商业落地的关键阶段。
    作为具身智能的主要载体之一,人形机器人产业将在2026年迈入规模化放量的关键阶段。产品价格持续下探,十万台级别的量产规模可期。与此同时,商业化落地节奏也在日趋加快,工业领域成为商业化扩张的关键一步。
    除了硬件成本的持续下行,人形机器人发展的核心突破口更在于机器人大脑的演进,特别是李飞飞教授所强调的“世界模型”技术能否取得关键突破。未来,人形机器人需借助世界模型来突破空间智能瓶颈,以实现更高维度的环境理解与自主决策能力。
    未来,具身智能将实现从技术闭环向生态协同的跨越, 中国市场也将开启生态层面的综合较量。
    具身智能将在世界模型、数据闭环与协作机制的驱动下转化为可规模部署的通用劳动力,其场景落地将沿技术成熟度与环境复杂度逐级展开,形成多层市场空间。与此同时,中国具身智能市场竞争也将转向技术底座、盈利能力与供应链体系等生态层面的综合较量。

    报告如下:

    ····

    如需获取全套资料,请在后台回复“2”,获取下载方式,进入【月说·数智领地】星球下载。

    月說-各行业报告白皮书资料库

    月說-各行业报告白皮书资料库-简介
    月說-各行业报告白皮书资料库介绍:
    精选各行业高质量报告,以及汇集了各行业的优质行业报告,涵盖低碳、能源、农业、零售、乡村、电商、制造业、建筑业、服务业、贸易、食品、保险、餐饮连锁、化工等十几个行业相关报告,可供参考。
     选择加入即可获得: 
    1、社群独家干货,数据报告
     2、各行业分析报告
     3、扩展行业以及商业敏感度
    PS:可联系木兮/MuxiYuebao0920,

    (扫码享受优惠进)

    星球·部分内容预览·AI大模型材料

    ····

    发表评论
    0评