
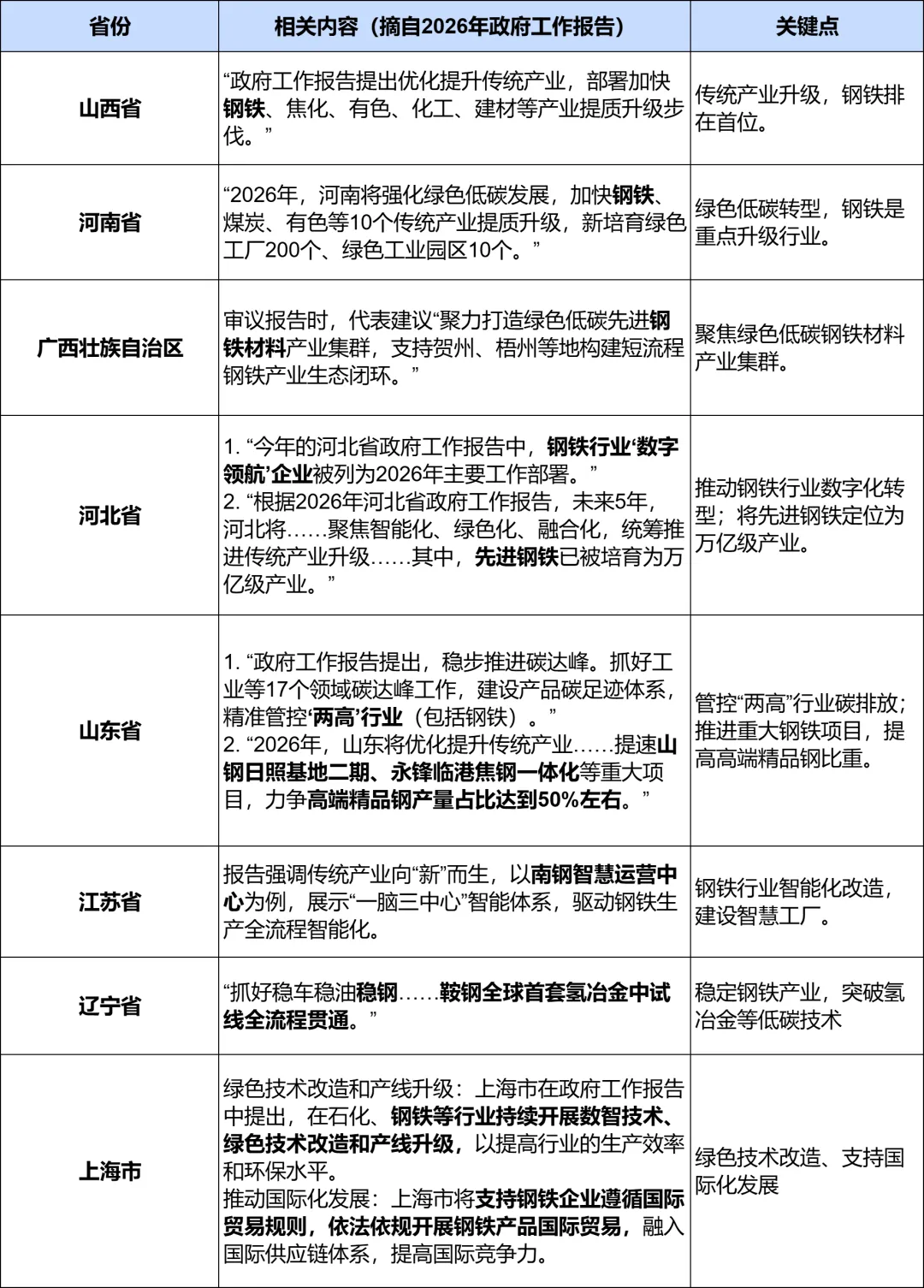
截至2026年2月初,已有多个省份在其政府工作报告中提及钢铁行业,核心内容集中在传统产业升级、绿色低碳转型、智能化改造、产业集群培育 等方面。以下是各省份的具体部署:

总结:
各省份2026年政府工作报告对钢铁行业的部署呈现共同趋势:
升级路径:均强调提质升级,推动钢铁向高端化、智能化、绿色化发展。
重点方向:聚焦绿色低碳(氢冶金、短流程、碳足迹管理)和数字化转型(数字领航、智能工厂)。
目标定位:河北、山东等省将钢铁列为万亿级产业或支柱产业,明确产量、占比等具体目标。
项目支撑:通过重大项目带动产业链整体升级。
RECOMMEND 沙钢、首矿大昌荣膺全国就业与社会保障先进民营企业 永钢集团全年钢材出口量增长16.3% 连云港亚新钢铁智能化系统成功上线
RECOMMEND 沙钢、首矿大昌荣膺全国就业与社会保障先进民营企业 永钢集团全年钢材出口量增长16.3% 连云港亚新钢铁智能化系统成功上线
连云港亚新钢铁智能化系统成功上线

长按识别二维码关注
江苏省钢铁行业协会新媒体矩阵