
01
研究背景:创新供应链金融服务模式助力医疗产业数字化升级
由于医疗行业与医保结算紧密相关,医疗机构尤其是公立医院的付款周期往往较长,而从事医疗流通的中小微企业从上游供应商处采购时,通常需要“先款后货”,甚至需要预先支付部分货款,这导致这些企业必须依赖大量垫资才能维持正常运营。由于医疗流通企业多为轻资产运营,普遍没有购置厂房等固定资产,主要通过企业主或股东抵押个人房产来获得有限的贷款额度。然而,这样的额度往往难以满足企业日常经营的需求,因此民间借贷、融资租赁或项目挂靠平台成为医疗行业较为常见的融资途径。但民间借贷资金成本较高,融资租赁流程复杂,挂靠平台难以积累优质交易数据,不利于品牌建设。长期来看,医疗行业合规金融供给不足,导致整个行业的金融渗透率和覆盖率偏低。
特别是新冠疫情爆发以来,医疗设备需求激增,这对从事医疗流通的中小微企业而言本应是机遇,却使它们面临两难境地:一方面不愿错失市场机遇,希望尽可能多地承接订单;另一方面,医院回款周期长,而从厂家进货又无法赊账,在此期间不得不承受巨大的资金周转压力。要解决这一难题,离不开稳定的融资支持。
为了打破医疗流通中小微企业的融资困境,让它们也能享受到优质的金融服务,银行需准确把握市场痛点,在充分调研的基础上,开发并上线专为医疗行业定制的供应链金融产品。
02
案例解析:某银行贵州分行落地首笔医疗供应链融资业务
【案例介绍】
2024年10月14日,联易融携手某银行贵州省分行在供应链金融领域达成合作,并助力贵州省某国有二甲医院落地首笔多级流转业务,为该医院上游医药及医疗器械供应商及时破解资金难题,提高供应链管理效率,推动医疗产业链稳定发展及提升效益。

【发展趋势】
作为驻黔国有商业银行,该银行贵州省分行认真落实服务实体经济、防范金融风险、深化金融改革三项任务,不断提升金融服务的适应性、竞争力、普惠性,以创新、精准的金融服务反哺民生,切实解决中小微企业融资难、融资贵的问题,提升重点区域对经济发展的辐射力、带动性。
该银行贵州省分行将继续携手联易融深化合作,通过结合各自的资源优势,创新供应链金融服务,为客户提供更成熟、优质的供应链金融科技解决方案,促进产业升级与区域经济协同发展,打造了上下游产业融通发展的良性生态。
03
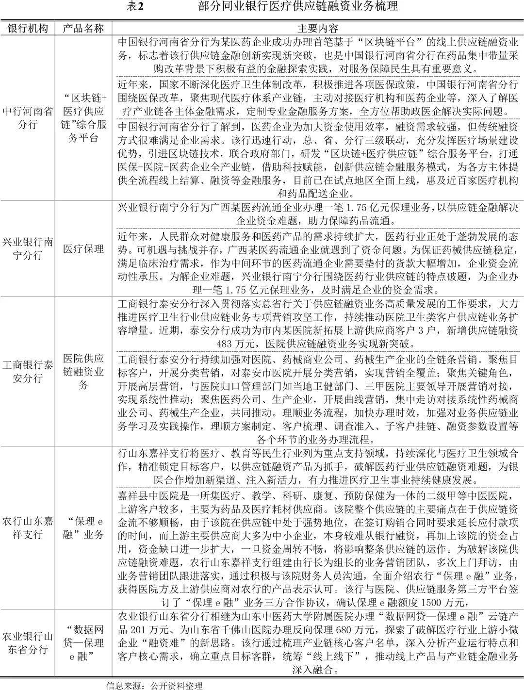
同业对比:部分同业银行医疗供应链融资业务梳理

04
业务拓展:医疗供应链金融服务模式现状
药企和医院之间药品采购的供应链中,医院占据强势地位,会形成一定的应收账款账期,药企面临融资难的问题,亟需各方资本的参与。近几年政策的不断放开和市场竞争在一定程度上缓解了部分问题,新的融资方式和技术手段也给予了多方面支持。医疗供应链金融作为一种新的融资方式,可以有效解决中小企业融资难的问题。目前,医疗供应链金融虽然没有形成规模和体系,但未来发展潜力较大。
(一)医疗供应链金融可行性分析
1、医疗供应链中小企业资金需求大
从产业链上看,医疗供应链中,各类机构和企业的议价能力不同,公立医院处于强势地位,医院给药企的回款周期通常是三个月,但有的情况下回款周期甚至长达半年乃至一年,这样就形成了60-120天的应收账款账期。医药供应商多数为中小企业,很多药企饱受医院回款周期漫长的痛苦,中小企业供应商处于弱势地位,加上可供抵押的固定资产较少,无法获得大量的银行贷款,亟需各方资本的参与。
2、医疗供应链金融服务市场机遇大
医疗供应链金融服务的广阔市场机遇主要体现在以下几个方面:首先,随着医疗物资采购费用的持续增长,医院对于资金流动性的需求日益迫切,这为供应链金融提供了广阔的应用场景;其次,医疗供应链条复杂且长,涉及生产、流通、配送等多个环节,每个环节的资金需求与周转效率都直接影响到整个供应链的稳定性与效率,供应链金融服务的介入能有效提升资金利用效率,降低运营成本;再者,随着医疗改革的深入与政策的引导,越来越多的社会资本开始关注并投资于医疗领域,供应链金融作为连接资本与实体的桥梁,其作用愈发凸显。
因此,面对如此巨大的市场机遇,金融机构、科技企业以及医疗产业链上下游企业应积极探索合作,创新服务模式,利用大数据、云计算、区块链等先进技术,提升医疗供应链金融服务的智能化、精准化水平,共同推动医疗供应链金融的健康发展,为医疗行业的持续繁荣贡献力量。
3、国家政策的支持
2024年4月,国家金融监督管理总局、工业和信息化部、国家发展改革委联合发布《关于深化制造业金融服务,助力推进新型工业化的通知》,提出要强化对供应链核心企业的融资服务,通过应收账款、票据、仓单和订单融资等方式促进产业链条上下游企业协同发展。
4、互联网技术的发展为医疗供应链金融提供技术支持
互联网技术的发展进步,核心企业可以利用互联网技术将交易数据实时上传,再利用互联网分析、识别技术对收集来的数据进行收集,然后去建立和完善中小企业的信用评价,从而预测把控中小企业的运营情况。随着互联网技术的推进,将供应链金融调整到线上,将供应链金融的商流、物流、资金流、信息流等各板块在线化,实时监控供应链属企业的运营情况从而控制贷款风险。互联网技术如ERP、SaaS等的发展为医疗供应链提供了大数据技术支持,使医疗供应链金融模式得到很好的改善。
(二)医疗供应链金融服务模式现状
1、传统的医疗供应链金融服务模式
在传统的供应链金融服务流程中,在药企和医院的采购过程中存在应收账款融资项目,即线下的供应链金融服务模式。传统的医疗供应链金融服务中有很多劣势难以规避,如,流程麻烦、风险难控,数据获得方式较为被动,前往现场进行尽职调查会受一定客观因素影响,检查经营情况,获得交易数据。线下的尽职调查有一定的操作空间,这就造成了一定的风险,银行等金融机构风控成本较高。
2、互联网+医疗供应链金融服务模式
通过互联网、后台大数据,利用SaaS、ERP等技术,实现医院采购电子化,实施检测数据,提供供应链金融服务。从政策层面上来看,政府鼓励医院进行更加精细化的统筹管理。希望通过搭建电子化交易平台,并希望以此为切入点,让医院和供应商全程电子化交易,并在线上平台产生真实可查的交易数据。
通过线上电子化交易平台进行供应链管理,优势大力凸显,掌握大数据,根据供应商需求进行供应链金融融资,这种新型的医疗供应链金融服务模式的显现,更好地把控时间效率,缩短供应链金融服务流程,节约风控成本,比单纯地做供应链金融,更容易切入到医院。
05
业务指引:商业银行医疗供应链融资业务发展建议
(一)加强风险评估与管理
商业银行在医疗供应链金融业务中,应建立全面、动态的风险评估体系,以此对医疗供应链中的核心企业及其上下游企业展开深入的信用评估。这需要定期对企业经营状况、财务状况、市场地位以及行业前景进行评估,如此才能及时察觉潜在风险,并采取有效措施加以防范。同时,由于供应链金融涉及多个参与方和复杂业务流程,商业银行还需强化对供应链整体风险的管理,通过收集和分析供应链相关方的经营数据、交易记录等信息,建立风险预警机制,从而及时发现并应对潜在风险。
(二)创新金融产品和服务
针对医疗供应链中不同企业的融资需求,商业银行要开发多元化、差异化的金融产品。比如对于上游供应商,可以提供应收账款质押融资、订单融资等服务,而针对下游分销商,则可以提供存货质押融资、保理等服务。并且,要结合企业实际需求优化金融产品的期限结构,以此降低企业的还款压力。此外,利用大数据、人工智能等先进技术建立供应链金融服务平台,实现信息共享、数据分析与风险预警。通过平台化运营,提高融资效率,降低运营成本,为医疗供应链中的企业提供更加便捷、高效的金融服务。
(三)深化与政府及行业合作
商业银行应积极与政府及相关部门保持沟通与合作,了解政策导向和行业动态,争取政策支持与优惠,并参与政策制定与修订过程,推动供应链金融政策的完善与优化。同时,积极参与医疗供应链金融行业的标准化与规范化建设,通过制定行业规范、建立行业标准等方式推动行业自律与健康发展,提高供应链金融服务的透明度与可信度。
(四)加强人才培养与团队建设
商业银行要加大对医疗供应链金融领域专业人才的引进力度,吸引具有丰富经验和专业知识的人才加入团队,以此优化人才结构,提升团队的整体素质与专业能力。并且要为团队成员提供持续的培训与发展机会,通过内部培训、外部培训、交流学习等方式提高其专业素质和工作能力,不断提升团队的业务水平和创新能力。
(五)拓展国际市场与加强国际合作
随着全球化深入发展,国际医疗市场成为商业银行拓展业务的重要领域,商业银行应密切关注国际医疗市场动态,了解国际市场需求与竞争态势,为拓展国际市场做好准备。同时,要积极参与国际医疗供应链金融的合作与交流活动,学习借鉴国际先进经验和技术,通过与国际金融机构、行业协会等建立合作关系,共同推动医疗供应链金融的国际化发展。
来源:世经未来、供应链Finance智库

END
往 期 推 荐
(免责声明:文章内容系网络转载或资料整理而成,版权归原作者所有,转载的文章仅做分享使用,如涉及侵权或不妥之处,请务必先联系我们删除!)
