?关注公众号<研报锦囊>设为星标?



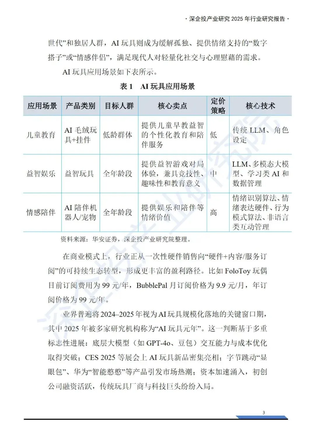
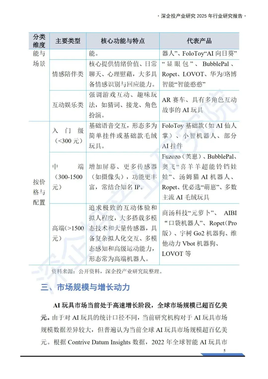
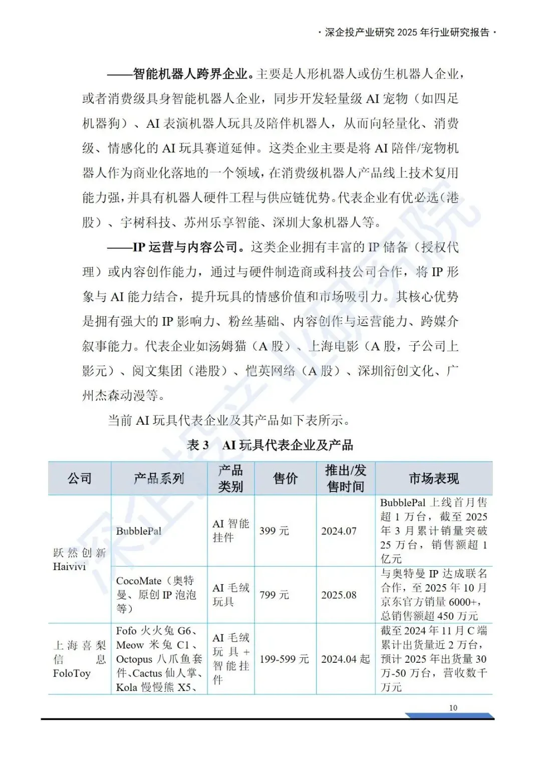
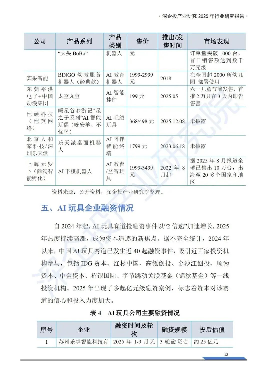
AI玩具是人工智能技术与传统玩具深度融合的创新产物,核心依托大模型能力,融合语音识别、情感计算等技术,已从娱乐工具升级为集教育启蒙、情感陪伴于一体的“智慧成长伙伴”,实现全年龄段覆盖。在孤独经济与陪伴经济驱动下,全球AI玩具市场规模已超百亿美元,2025年被视为行业规模化落地的元年,中国市场也呈现高速增长态势。产业链呈现IP与AI技术双轮驱动特征,上游聚焦IP授权、芯片模组等核心环节,中游涵盖多元产品形态,下游渠道持续丰富,但行业仍面临产品同质化、商业模式待优化、数据安全与伦理规范等挑战。本报告系统梳理AI玩具产业概况、市场格局、产业链趋势及现存瓶颈,为行业发展提供参考。
资源名称:深企投产业研究院《AI玩具产业链研究报告》30页






















精选行业报告
每日分享
进入会员星球
添加小助手
微信号丨Blue_Leneo
免责说明
我们尊重知识产权,只做内容的收集、整理及分享,报告内容来自公开专业渠道,版权归原作者所有,通过公开合法渠道获得,如涉及侵权,请及时联系我们删除,如对报告内容存疑,请与撰写、发布机构联系。
END
