2026AI玩具产业链研究报告解读(30页附下载)
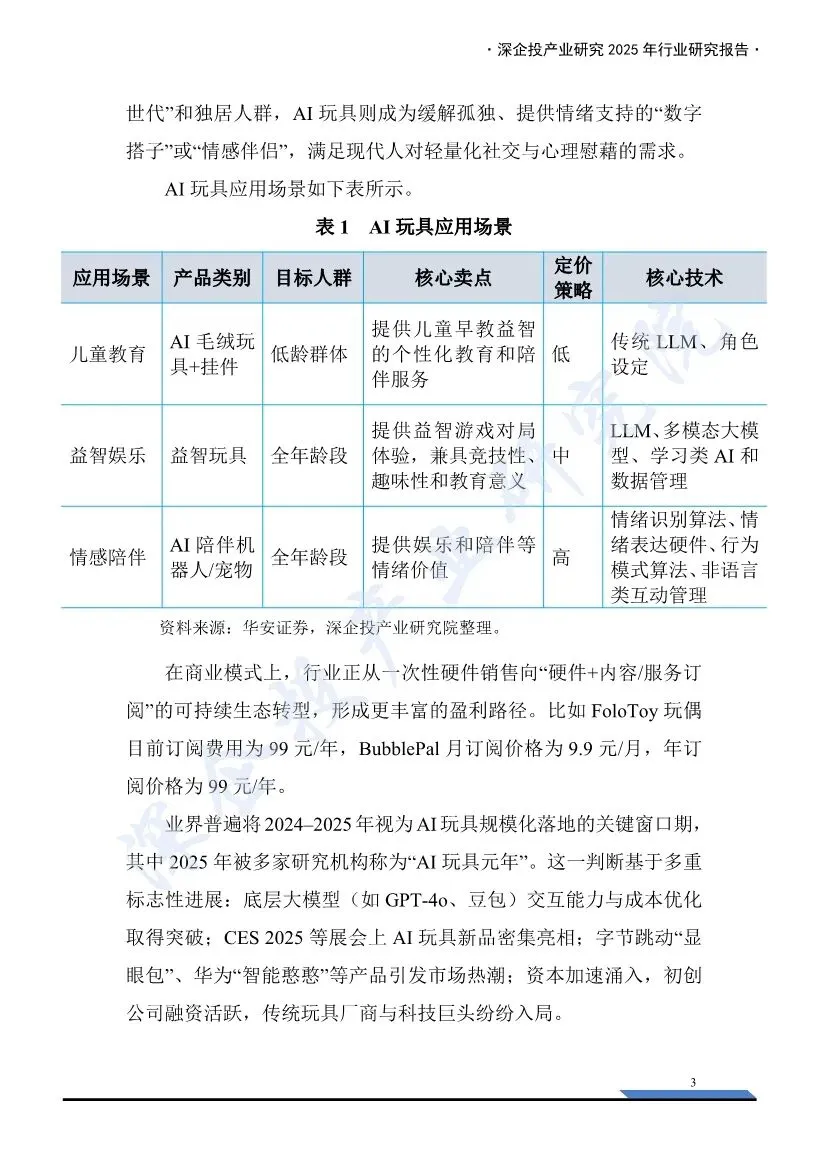
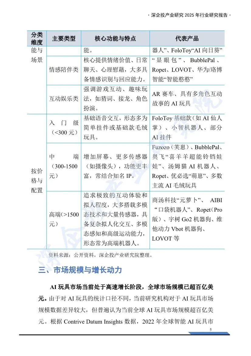
这份报告由深企投产业研究院于2026年1月发布,聚焦AI玩具这一新兴赛道。报告将AI玩具定位为"千亿级市场的情感陪伴赛道",认为其处于全年龄段需求爆发的关键阶段。业界普遍将2024至2025年视为AI玩具规模化落地的关键窗口期,其中2025年被多家研究机构称为"AI玩具元年"。AI玩具是人工智能技术与传统玩具深度融合的创新产物,其核心在于集成大模型能力,并融合语音识别、图像识别、自然语言处理、情感计算等技术,实现与用户自然、多样的双向交互与个性化反馈。AI玩具的核心价值已从传统娱乐工具向情感载体转化,实现全年龄段覆盖。对于儿童,AI玩具可以化身为智能家教,支持互动问答、故事讲述、自适应学习等场景,助力认知发展与兴趣培养。对于成年人,尤其是Z世代和独居人群,AI玩具则成为缓解孤独、提供情绪支持的"数字搭子"或"情感伴侣",满足现代人对轻量化社交与心理慰藉的需求。在商业模式上,行业正从一次性硬件销售向"硬件加内容或服务订阅"的可持续生态转型。例如FoloToy玩偶订阅费用为每年99元,BubblePal月订阅价格为9.9元,年订阅价格为99元。从产品形态上,AI玩具主要包括AI毛绒玩具、AI智能挂件、儿童陪伴机器人、AI宠物、AI科技玩具等类别。按核心功能与场景,可分为教育学习类、情感陪伴类和互动娱乐类。教育学习类侧重语言学习、知识问答、编程启蒙等教育功能;情感陪伴类核心提供情绪价值、日常聊天、心理慰藉,大多具备情感识别与回应能力;互动娱乐类强调游戏互动、趣味玩法,如猜词、接龙、角色扮演等。按价格与配置,AI玩具主要分为入门级300元以内、中端300至1000元、高端1000元以上三类。入门级多为简单挂件或基础款毛绒玩具,具备基础语音交互;中端增加屏幕、更多传感器,功能更丰富,常结合知名IP;高端追求极致的互动体验和拟人程度,大多搭载多模态技术和大量传感器,具备复杂拟人化交互、多模态感知和高级运动能力。全球AI玩具市场当前处于高速增长阶段,市场规模已超百亿美元。不同研究机构对AI玩具市场规模的统计口径存在差异:宽口径将具备智能连接、语音识别的电子互动玩具纳入统计,而窄口径仅统计具备真正AI能力即基于大语言模型或专用NLP引擎的自然对话、具备个性化记忆、情感识别或上下文理解的玩具。根据工信部消费品工业司2025年11月新闻发布会披露,2024年我国国内市场玩具零售总额达978.5亿元,比2020年增长25.5%,预计2025年全年将超1000亿元。2024年我国AI玩具市场规模约246亿元,预计2025年全年将增至290亿元。孤独经济与陪伴经济是驱动AI玩具市场爆发的核心社会需求。世卫组织报告指出,全球每六人中就有一人遭受孤独感困扰,影响所有年龄段,由此催生情感陪伴的庞大市场。根据投资机构Ark Invest的预测,到2030年,全球AI陪伴市场的收入将突破1500亿美元。中国社会结构的变化为AI玩具市场增长奠定基础。2025年我国单身人口突破2.4亿,占成年人口近四分之一。同时老龄化加剧,2025年60岁以上人口占比预计达22%,空巢、独居老人数量增加。超60%的城市家庭存在父母因工作等原因的"隐形失陪",儿童陪伴需求未被满足。Z世代作为移动互联网原住民,面临"同龄亲属陪伴关系缺失",87%的受访者认为网上交友最重要的是"陪伴"。预计在2025年左右,我国陪伴经济的市场规模将达400亿元至500亿元左右。AI玩具被视为大模型落地的最佳场景之一。玩具属于娱乐和陪伴场景,对回答的绝对准确性和逻辑严谨性要求相对较低,能够容忍大模型目前存在的"幻觉"问题,降低了技术落地的门槛。大模型的核心能力包括自然语言对话、情感理解和内容生成,与玩具所需的"互动陪伴"功能高度契合。2024年以来,火山引擎、阿里云、百度云等厂商大幅降低大模型API调用成本,降价幅度普遍超90%,显著降低了AI玩具的核心技术成本。同时,DeepSeek等高性能开源模型的出现,让中小厂商无需自研即可接入先进AI能力,加速了产品创新和普及。按照核心资源、商业模式和产业链角色,当前AI玩具行业的从业企业主要可分为五大类:传统玩具制造商拥有成熟的玩具设计、生产制造能力和供应链体系,通过与AI技术公司合作或自研,将AI能力融入现有玩具产品线。国外代表企业如美泰,与OpenAI等科技公司合作开发智能玩具。国内代表企业包括奥飞娱乐、实丰文化、星辉娱乐、高乐股份、布鲁可等,主要分布在广东潮汕、深莞玩具制造集群。科技与互联网巨头主要提供AI玩具所需的底层技术,如大模型、云计算、开发平台,或凭借其强大的流量、平台和生态优势切入市场。代表企业如字节跳动、华为、百度、京东、荣耀、TCL等。但由于当前AI玩具赛道处于起步阶段,市场空间相比于智能硬件整体较小,产品难以标准化,对于团队把握市场的能力要求高,因此科技巨头当前并不寻求依托自身将AI玩具商业化,大多选择与AI玩具垂直企业、潮玩企业合作。AI玩具垂直领域初创企业是AI玩具赛道的原生创新力量,成立时间大多在5年以内,通常由具有互联网或科技背景的团队创立,专注于AI与硬件的深度融合,产品定义和交互体验创新敏捷。国内代表企业如跃然创新、FoloToy、珞博智能、贝陪科技、萌友智能、玄源科技、乐森智能等,这类企业也是当前资本关注的重点。智能机器人跨界企业主要是人形机器人或仿生机器人企业,或者消费级具身智能机器人企业,同步开发轻量级AI宠物、AI表演机器人玩具及陪伴机器人,从而向轻量化、消费级、情感化的AI玩具赛道延伸。代表企业有优必选、宇树科技、苏州乐享智能、深圳大象机器人等。IP运营与内容企业拥有丰富的IP储备或内容创作能力,通过与硬件制造商或科技公司合作,将IP形象与AI能力结合,提升玩具的情感价值和市场吸引力。代表企业如汤姆猫、上海电影、阅文集团、恺英网络、深圳衍创文化、广州杰森动漫等。自2024年起,AI玩具赛道投融资事件以"2倍速"加速增长,2025年热度持续高涨,成为资本追逐的新焦点。据不完全统计,2024年以来,中国AI玩具赛道已发生近40起融资事件,吸引近百家投资机构参与,包括IDG资本、红杉中国、高瓴创投、金沙江创投、顺为资本、中金资本、招银国际、字节跳动关联基金等一线投资机构。2025年出现了多起亿元级融资案例,标志着资本对该赛道的信心和投入力度加大。从融资阶段来看,融资轮次以早期阶段为主,集中在天使轮、A轮及以前,初创企业是当前资本关注的重点。获得融资的创业团队多具有互联网大厂或科技公司高管背景,如来自天猫精灵、小鹏机器人、美团、字节跳动、微软、安克创新等,其技术、产品及资源整合能力更受资本青睐。随着爆款产品出现和市场热度提升,头部AI玩具企业的估值在短时间内实现了快速增长。AI玩具产业链上游为IP授权运营、原材料及软硬件供应,中游为AI玩具产品的设计和制造,下游为产品的销售环节。AI玩具的价值链分布呈现典型的"微笑曲线"特征,价值高度集中于产业链两端,中游制造环节利润空间相对有限。上游技术端,IP授权运营、大模型算法微调、内容云服务、主控芯片及传感器模组通常可占产业链价值量的一半以上;中游制造与集成一般占价值量20%左右,但代工厂毛利率通常不足10%;下游环节中,渠道与营销、用户服务占价值链30%左右,但随着订阅模式改变传统盈利结构,场景化服务持续变现的收入占比将持续提升。IP授权运营方面,AI技术加IP内容深度融合是大势所趋。AI玩具行业已迈入与IP深度融合的新发展阶段,截至当前,市场上已有至少30款IP联动型AI玩具上线或官宣,其中25款来自2025年,占比超83%。IP类型覆盖动漫、潮玩、形象、文创、特摄等多元领域,包括奥特曼、小猪佩奇、奶龙、喜羊羊、懒羊羊、灰太狼等知名IP。当下处于AI玩具行业发展初期,多数产品停留在"毛绒外壳加基础发声"的同质化阶段,借助成熟IP的情感资产与用户认知,成为品牌突破同质化竞争的关键路径。IP合作模式正从简单贴牌迈向深度生态共建,通过专属语料训练、人格化对话逻辑设计及内容一致性校验,让AI真正"成为"那个角色。IP授权成本结构正在重构,传统潮玩行业的IP授权费通常占收入的5%左右,而AI玩具因需投入角色语料训练、人格化模型调优及长期内容运营,授权费占比普遍升至8%至10%,部分头部IP甚至更高。芯片模组方面,集成化、低成本化、平台生态化是主要趋势。AI玩具的主控芯片主要有Wi-Fi MCU或带Wi-Fi功能的SoC芯片,目前基本实现国产化。端侧芯片如同玩具的"大脑",负责实时处理语音、图像等多模态信息。SoC高集成是小型化AI玩具的必然选择,受限于玩具内部紧凑结构,芯片需将MCU处理器、Wi-Fi或蓝牙通信、音频编解码及轻量NPU加速单元集成于单颗主控。目前国内芯片和模组厂商正在推出高度集成、低成本的模块化解决方案,与大模型厂商和AI平台紧密合作,显著缩短AI玩具的开发周期。传感器方面,呈现规模化、多模态、严监管趋势。传感器是大模型具身智能的感知前端,当前高端AI玩具普遍搭载多传感器融合矩阵,通过声学、视觉、触觉、生物传感的精密协同,实现环境感知、情感识别与动作捕捉精度的量级提升。传感器占AI玩具硬件的成本比重提升,智能传感器占AI玩具硬件总成本约15%至25%,而在中高端产品传感器成本占比可达35%。AI玩具数据采集、网络安全与隐私保护要求及合规监管正在强化,2025年12月欧盟发布的《玩具安全法规》对具备联网能力并能采集用户数据的"数字玩具"提出了严格的网络安全与数据保护附加要求。原材料方面,环保与功能创新并重,向情感交互升级。海外市场尤其是欧盟对玩具材料的环保要求已从基础无毒无害升级为全生命周期的可持续管理。功能性材料创新成为差异化体验的关键载体,企业不再仅追求环保合规,更注重通过材料本身提升安全性、情感连接与互动趣味,如开发高牢度不掉毛的仿兔绒织物、应用食品级慢回弹硅胶或TPE软质材料、引入热致变色等智能响应材料、使用柔性导电织物嵌入压力传感功能等。生产制造方面,呈现轻资产驱动下的代工协同格局。多数品牌方尤其是新兴的AI玩具科技公司普遍采用与第三方专业工厂合作的轻资产外包模式,品牌方专注于产品定义、AI技术整合、IP运营和市场营销,将主要生产环节外包给汕头澄海、东莞、深圳等地的代工厂。由于AI玩具行业整体仍处于早期发展阶段,尚未出现稳定百万级出货量的爆款产品,导致供应链难以形成规模效应,整合难度较大。当前产业链亟需兼具玩具制造基因与智能硬件集成能力的"桥梁型"ODM企业,以弥合传统制造与AI交互体验之间的鸿沟。尽管AI玩具行业正呈现出蓬勃发展的态势,但在其快速扩张的过程中,也逐渐暴露出了一系列关键问题与瓶颈。产品体验与质量参差不齐,用户留存率低。当前AI玩具市场呈现出较为严重的同质化现象,众多产品普遍采用"通用大模型加基础传感器加IP外壳"的简单组合模式,缺乏真正意义上的差异化创新。交互过程生硬、反应迟钝、内容重复等问题频出,甚至被用户调侃为"电子废物"或"会说话的毛绒玩具"。技术成熟度尚有较大提升空间,在复杂多变的家庭环境中语音识别率较低,多模态情感交互不够自然流畅,对话内容缺乏深度与情感温度。这些问题导致用户新鲜感迅速消退,产品活跃度在短期内急剧下降,最终沦为闲置物品。高退货率普遍在20%至40%,反映出实际体验与宣传预期之间存在巨大落差。商业模式单一且可持续性存疑,盈利模式仍在探索中。从商业化角度来看,AI玩具行业目前仍处于发展的初期阶段,盈利模式相对单一,主要依赖于一次性硬件销售收入。尽管部分厂商已经开始尝试探索"硬件加订阅服务"的模式,但用户对于持续付费购买服务的意愿尚不明确。订阅模式面临诸多挑战:产品本身的交互体验不佳,难以与用户建立起长期的情感连接,从而使得用户续费动力不足;内容生态较为贫乏,缺乏持续吸引用户的优质、个性化内容或服务。高度依赖营销与渠道,而非产品本身驱动增长。在AI玩具品牌的市场推广过程中,初期销量的爆发往往严重依赖于电商平台的流量投放、直播带货以及社交媒体的营销推广,而非纯粹依靠产品自身的口碑效应。这种增长模式不仅成本高昂,而且难以持续,一旦营销投入有所减少,销量便可能出现迅速下滑的局面。部分产品还存在"概念炒作"的嫌疑,仅凭借"AI"这一标签获取高溢价,然而其实际的智能水平和用户体验却并未达到相应的价值。数据安全与隐私保护风险突出。AI玩具在与用户交互的过程中,会持续收集包括语音、面部表情、行为习惯,甚至是家庭环境等在内的大量敏感数据。部分产品存在过度收集数据、隐私协议模糊不清、数据加密措施不足等问题。有测试结果显示,一款AI玩具在短短30分钟内便能上传数百条语音数据。在数据的传输与存储环节,存在着较高的泄露风险,甚至已有数据在暗网中被售卖的情况出现。对于以儿童为主要用户群体的产品而言,这一问题尤为严峻。内容安全与伦理边界界定模糊。AI玩具尤其是面向儿童的产品,面临着严峻的内容安全与伦理挑战。大模型的"幻觉"问题可能导致其生成不当、有害甚至误导性的信息,曾有报道指出部分AI玩具向儿童提供了危险行为的详细步骤。如何设定AI的对话边界、进行价值观引导,以避免对儿童心理产生负面影响如过度依赖、社交能力退化等,目前尚无明确的标准。随着AI与用户之间情感连接的建立,可能涉及的情感操纵、责任归属等伦理问题也亟待探讨和规范。AI玩具作为人工智能大模型商业化落地的最佳场景之一,正处于从概念验证向规模化发展的关键转折期。在孤独经济与陪伴经济的强劲驱动下,全年龄段需求爆发,市场规模持续高速增长。产业链各环节正在快速演进,IP运营、芯片模组、传感器、原材料、生产制造等领域均呈现新的发展趋势。然而,行业也面临着产品体验参差、商业模式单一、过度依赖营销、数据安全风险、内容伦理边界模糊等多重挑战。未来,能够在技术创新、IP运营、供应链整合、合规安全等方面建立综合优势的企业,有望在这一千亿级赛道中脱颖而出。部分内容预览
—
—





扫描识别下方二维码可自助开通会员
—

本篇资料已更新至情报猿资料分享平台
咨询会员服务、了解完整版资料获取方式
请加微信号“qbyuan888”
—
免责声明:以上报告均系本平台合作用户通过公开、合法渠道获得,报告版权归原撰写/发布机构所有, 如 涉 侵 权 , 请 联 系 删 除 ;资料为推荐阅读,仅供参考学习,如对内容存疑,请与原撰写/发布机构联系。
